产业投资实务——如何投资/收购一家A股上市公司
产业投资实务——如何投资/收购一家A股上市公司
序
言
近年来,随着A股注册制改革进入“深水期",资本市场“二八效应"愈发明显,资源向头部公司集中,不少中小上市公司估值趋于合理,以产业资本、国资主体等为主发起的举牌、收购上市公司等资本运作频现。[1]
对投资人来说,敏锐发现潜在的上市公司投资收购机会,有助于借助资本市场的资源配置功能,实现自身的产业、战略布局并获取财务收益。对上市公司而言,引入新投资方甚至控制权易主,在很多情况下也不失为盘活上市公司资产、提升发展质效的良好契机。
相比于非上市公司,上市公司的情况往往更为成熟和复杂,且囿于监管规则的复杂性,对上市公司的投资或收购需要综合考虑多方面问题。结合作者实务经验,本文主要对投资收购A股上市公司的各种交易方式及规则要点进行概述;同时结合典型案例,分析取得上市公司控制权的常见交易架构和适用场景;最后,对投资人对A股上市公司开展投资收购的常见关注问题进行了整理与总结,以供投资人参考。
一、主要交易方式及交易规则
实务中,投资或收购A股上市公司可选取多种不同的方式,包括二级市场交易、协议受让、间接投资/收购、要约收购、认购非公开发行的股票等,亦可选择前述方式的组合搭配“套餐"。对于科创板上市公司,还有向特定投资者询价转让、配售方式。对于国有上市公司,因其主体性质之特殊性,还可通过无偿划转或公开征集的方式转让控制权。
以下我们选取较为常见的几种交易方式类型,总结了交易规则要点,以供参考:
1、通过二级市场交易进行投资/收购
(1)集中竞价
通过二级市场投资上市公司5%以上股份的交易即通常所称的“举牌",集中竞价是二级市场交易的主要形式。集中竞价无法实现特定交易双方之间的交易,且交易方式受“爬行增持"等要求限制,通常适用于投资人对上市公司股份进行少数股权投资情形,实务中也存在“门口的野蛮人"通过集中竞价增持等多种方式取得上市公司大比例股份甚至控制权的案例。集中竞价交易规则要点如下:

点击可查看大图
(2)大宗交易
大宗交易可以实现特定交易双方之间的交易,相较于集中竞价交易而言,价格可以在规定幅度内协商确定,但交易规模需要达到最低交易数量或金额门槛,在“爬行增持"和信息披露等规则方面与集中竞价基本一致:

点击可查看大图
2、协议受让
协议受让因单次可以实现交易的股份比例较高、可以对交易条款条件等作出灵活约定等,在上市公司控制权收购等交易中较为常用,主要交易规则[4]如下:

点击可查看大图
3、间接投资/收购
间接投资/收购上市公司,即未以直接形式持有上市公司股份,但通过投资关系、协议或其他安排间接取得上市公司股份对应权益。
间接投资或收购上市公司无明确的价格限制,无需经证券交易所出具书面确认,交易程序相对简单,但间接持股在行使股东权益的便利性、税负成本等方面存在一定局限,通常在投资标的即上市公司股东为SPV的情形下采用该等方式;间接形式投资或收购相关的信息披露义务、触发要约收购的情形等与直接形式投资或收购的要求基本一致。
实务中经常引起困惑的是如何计算间接投资所获上市公司权益比例。通常认为:如交易取得上市公司股东之控制权的,通常以该股东所持上市公司全部股份数作为投资人间接投资所获得的权益;若交易仅取得上市公司股东少数股权的,可按照各级股东间的持股比例乘积来计算其间接持有的权益。
4、要约收购
无论采用何种收购方式,投资人直接或间接方式持有上市公司股份比例达到或超过30%,都有可能触发强制要约收购义务,要约收购的规则内容和操作方式均较为复杂,以下仅列示主要内容:

点击可查看大图
5、认购非公开发行股票(定增)
由于可“锁价"等优势,且上市公司可通过非公开发行股票募集资金,认购非公开发行股票也是投资人投资上市公司的重要方式之一。

点击可查看大图
以非公开方式取得上市公司股份,除认购非公开发行股票,还可通过认购定向可转换公司债券(CB)或购买上市公司股东非公开发行的可交换公司债券(EB)来实现,本文暂不展开赘述。
二、收购上市公司控制权的常见交易结构和典型案例
根据相关数据统计[6],2022年上半年共有61家A股上市公司发生交易性控制权变动,产业是控制权变动交易中最重要的动机,61家上市公司中有37家属于带产业的上市公司,主要集中在建筑装饰、计算机、医药生物、商贸零售、通信、机械设备等行业。从交易方案的构成来看,购买存量股占总交易金额的65.90%,定增占总交易金额的34.10%。
如何认定收购人获得了A股上市公司的控制权,主要依据的规则为《收购办法》。[7]根据《收购办法》的规定,除了获得股份的所有权外,取得一定比例的表决权、取得对董事会的支配权等,也可以实现取得上市公司控制权的效果。而如上文所述的,不论是集中竞价、大宗交易、协议受让还是参与非公开发行,这些直接获得股份所有权的方式都有一定的局限性,因此,出于提高交易效率、控制交易成本、在合规前提下避免触发强制要约收购、增强交易确定性等各方面的综合目的考虑,投资人往往会结合项目自身特点设计出混合多种交易方式的方案,如“协议受让+表决权委托/放弃"“协议受让+非公开发行股票"等,而各种交易方式的具体选择、乃至实施的先后顺序,都可能影响交易目的的实现,做好交易方案设计与论证至关重要。
以下我们选取了一些近期典型案例,梳理了目前市场中收购上市公司控制权的常见交易安排,以供参考:
1、表决权委托/放弃 + 协议受让/大宗交易等其他方式
表决权委托或放弃,通常在投资方持有股份所有权的比例与其他股东相比不具有显著优势、转让方股份存在限售或质押安排等情形下被选用,且多配合其他交易方式同时采用。表决权的委托通常是无对价的,因此对于投资方而言一般也可实现以较低成本取得控制权目标。
(1)苏州绿脉收购和顺电气/300141(表决权放弃+协议受让+董事会控制)
在该案例中,原控股股东放弃了所持股份的表决权,同时将所持5%股份转让给新控股股东苏州绿脉,新控股股东苏州绿脉所持权益股份增加至20%,未触发要约收购。同时,该公司股权较为分散,交易完成后苏州绿脉持股比例较低,苏州绿脉还通过改组董事会使其提名或推荐的董事占到6/7,从而实现了对和顺电气的控制。

点击可查看大图
具体交易要素如下:

点击可查看大图
(2)荣联科技/002642(表决权委托+协议转让+大宗交易)
山东经达收购荣联科技的初始交易方案为表决权委托+协议转让+非公开发行,2021年交易所修订了协议转让业务办理规则,“与上市公司收购相关的协议转让"不再构成协议转让股份比例需达到5%以上的例外情况。因此,荣联科技对原定第二笔4.02%的协议转让安排进行了调整,同时由于转让方系大股东,通过大宗交易减持需要遵守连续90个自然日不超过2%的规定,遂最终通过多次大宗交易完成了对应股份的转让:

点击可查看大图
修改后方案的具体交易要素如下:

点击可查看大图
Q:表决权委托常见问题:收购方与转让方是否构成一致行动关系?
根据《收购办法》第八十三条的规定,投资者如能通过协议等安排与其他投资者共同扩大其所能够支配的一个上市公司股份表决权数量的行为或者事实,可能会被认定为一致行动人。而论证不构成一致行动人的依据通常包括:①双方通过确认函等书面文件说明不存在一致行动的意愿,也未签订任何一致行动协议;②双方不存在共同扩大所能够支配的表决权数量,也不存在互相影响各自所能支配的上市公司表决权数量的安排;③根据《收购办法》第八十三条的规定逐条列举不存在构成一致行动人的情形。而认定交易双方构成一致行动关系的情形也有较多案例,如梦洁股份(002397.SZ)、恒玄科技(688608.SH)等。
根据目前尚未正式生效的《上市公司收购及股份权益变动信息披露业务指引(征求意见稿)》,存在表决权委托安排的,受托人和委托人将构成一致行动人关系。为降低产生风险,实务中交易方也可考虑采用表决权放弃的方式,以使得投资人所持表决权的比例相对提高,进而达到投资人控制上市公司的结果。
2、协议受让 + 控制董事会
如上文所述,协议受让股份比例若达到30%将触发要约收购义务,因此通常投资人会将协议受让的股份比例控制在30%以下。在股权较为分散、且交易后与第二大股东相比股份有显著优势的上市公司中,仅通过协议受让获取该等比例的股权可能可以取得上市公司控制权,但很多情况下,仅通过协议转让难以实现取得控制权的效果,往往还需要与其他安排相结合,控制多数董事会席位在此情形下也更有其必要性。
参考案例如下:
(1)丰启智远收购和科达

点击可查看大图
(2)泉州水务鼎晟收购蠡湖股份

点击可查看大图
3、协议受让 + 非公开发行
根据《收购办法》的规定,投资人通过认购非公开发行股份使其取得的股份比例达到30%以上,若承诺3年内不转让新股,存在申请豁免要约收购的可能,且非公开发行具有价格优势、又能使上市公司募集资金。但规则要求,非公开发行的股份数量原则上不得超过发行前上市公司总股本的30%,相应地,投资人通过参与非公开发行取得的部分原则上不超过发行完成后总股本的23.08%,因此,将协议受让等其他方式与非公开发行相结合,是实务中常见的获取上市公司控制权安排。
其中,协议受让与非公开发行相结合,在先后顺序的设计上也有“讲究":
(1)先协议受让、再非公开发行
案例:岳阳观盛收购正虹科技/000702(协议受让+表决权委托+非公开发行)

点击可查看大图
先通过协议受让方式受让上市公司股份、再参与上市公司非公开发行的(或两者同时启动的),主要需考虑非公开发行流程与协议转让流程的衔接问题。根据现有规则,协议转让一般仅需获得证券交易所确认即可完成交易,时间较快;非公开发行需要经中国证监会及证券交易所审核,流程较缓,且是否能够获得核准存在不确定性。
因此,投资人通过两步走取得控制权,需要慎重判断非公开发行的不可控风险,并需要在股份转让协议中提前安排后续取得控制权的要求,如审核部门未许可上市公司进行非公开发行时,则需考虑如何保证取得控制权等。
(2)先非公开发行、再协议受让
案例:珠海华发收购华灿光电/300323(非公开发行+协议受让)

点击可查看大图
先非公开发行再协议受让,可以避免在相反顺序下,协议交易完成后、非公开发行被否的风险。但此时的另一个问题是需要考虑是否能够实现“锁价"目标。
如前所述,非公开“锁价"发行的对象仅限于以下三类:(1)上市公司的控股股东、实际控制人或其控制的关联人;(2)通过认购本次发行的股份取得上市公司实际控制权的投资者;(3)董事会拟引入的境内外战略投资者。
在“先协议受让、再非公开发行"的交易中,由于非公开发行通常是最后一步,因此投资人可以符合第(2)类投资者要求。而在“先非公开发行、再协议受让"的交易中,由于非公开发行可以取得的股份比例仅为约23%,因此很可能投资者在非公开发行阶段不能符合第(2)类投资者要求,仅可适用第(3)类战略投资者情形,而实务中监管部门对该等“战略投资者"的认定标准也比较严格,私募基金等类型的财务投资者较难符合要求,产业投资人具有相对优势。上述华灿光电的案例中即未适用锁价发行,投资人需要结合自身情况予以考虑。
4、间接方式取得控制权
间接取得上市公司控制权的方式通常包括:①受让上市公司法人股东的股东或合伙人所持上市公司股份的间接权益;②向上市公司法人股东进行增资以取得上市公司股份权益等。相较于直接收购,间接方式取得控制权无需提前解除控股股东或上市公司股东所持上市公司股票上的质押或担保情形,流程上也无需经证券交易所进行合规确认,可以减少交易方案的不确定性。但因间接取得控制权的直接投资标的为上市公司的股东,投资方及其中介机构需要重点关注该股东的资信情况、公开承诺情况、或有负债风险等问题,做好充分尽调。近期间接取得上市公司控制权的案例如:
(1)青海华鼎(增资取得上市公司股东的控制权+一致行动协议)

点击可查看大图

点击可查看大图
(2)中设股份(协议受让+间接收购+表决权委托)

点击可查看大图
5、取得控制权同时置入资产
很多投资方取得上市公司控制权时已有置入经营性资产规划,尤其对产业投资人而言。取得控制权同时置入资产的常见方式主要包括“重组上市"及“控制权变更+资产置入"。具体如下:
(1)重组上市(“借壳")
重组上市常见交易结构为上市公司发行股份向投资人购买资产,资产规模达到规定比例则构成“重组上市",视具体交易情况,还可能涉及部分现金对价、上市公司原资产置出、募集配套资金等安排。因注册制推行、壳资源贬值等多方面因素,重组上市交易在前几年活跃度较低,随着并购重组市场回温,与产业投资结合的重组上市仍然是值得选择的路径。
案例:润泽科技借壳普丽盛(注册制板块第一例借壳上市)

点击可查看大图
(2)控制权变更+资产置入
除重组上市外,通过协议受让等交易方式取得上市控制权的投资人,也可以筹划同步置入资产的安排,近期案例呈现增多趋势,如:
案例:正泰电器收购通润装备(协议受让29.99%+上市公司现金收购正泰电器持股的正泰电源):

点击可查看大图
对投资人而言,在取得控制权同时筹划置入资产的,需要关注控制权交易与置入资产交易之间的衔接关系,例如在交易文件中约定两项交易互为前提或条件等问题。
三、投资人关注的常见问题
1、限售股是否可以进行远期转让
限售股系指因规则限制无法流通或出售的股份,通常见于两种情形,一为因具体法律规定要求而无法流通,如股份来源于首次公开发行前、非公开发行的,或大股东、特定股东、董监高或核心技术人员等主体所持有的上市公司股份,二为持股主体自愿作出的书面承诺在一定期限内限制转让。
投资人收购上市公司控制权时,交易对手方多为大股东、实际控制人或公司董事、高级管理人员等,如前所述,交易过程中需要重点关注转让方是否存在转让股份的限制。根据证券交易所《上市公司股份协议转让业务办理指引》的规定,对协议转让股份可能导致规避股份限售的,证券交易所将不予受理。但提前签署限售股份的股权转让协议、至限售期情形解除后再向证券交易所提交合规确认申请的,需要结合具体情况来判断。
近期市场上有关限售股远期转让的相关案例如下:

点击可查看大图
上述案例中,交易双方均签署了有关限售股的远期股权转让协议,交易所未对远期股权转让协议的效力额外关注。现有法律及行政法规中不存在禁止签署限售股远期股权转让的明确规定。根据《民法典》对民事法律行为效力的规定,在交易双方均存在真实的意思表示、不违反法律及行政法规的强制性规定,且具有相应民事行为能力的前提下,远期股权转让协议应具有法律效力,实践中也存在司法判例进一步支持了该等观点(如(2020)沪74民初825号)。
但远期股权转让协议中如何约定限售股解禁时的价格属于实务中的焦点问题。前述案例中,交易双方均在远期股权转让协议中披露将在符合监管机构相关法律法规规定的前提下另行约定转让价格及转让方式。另外,根据上交所及北交所《上市公司股份协议转让业务办理指引》的相关规定,协议签署日与提交申请日间隔超过6个月的,证券交易所将不予受理协议转让的申请。因此,谨慎起见,如限售股的解禁期限距离远期股权转让的签署时点相距较远的,应按照证券交易所的具体要求,以补充协议或重新拟定交易文件的方式约定限售股解禁后的转让对价。
2、合伙制基金作为上市公司收购人的关注要点
根据我们不完全统计,2022年以合伙企业形式作为收购方进行上市公司控制权收购的案例并不鲜见,具体包括:

点击可查看大图
合伙制基金作为上市公司收购人的主要关注要点如下:
(1)合伙企业成为控股股东的合规性及合理性。相比于公司制形式,合伙企业的内部组织结构灵活性更高,内部的决策机制及表决权机制也更具有差异性,其实际控制人的认定一般需个案确定,因此不同合伙企业的控制权可能在有限合伙人处,也有可能在普通合伙人处。当前监管机构对合伙企业成为上市公司控股股东持审慎态度,虽然目前A股存在合伙制基金取得上市公司控制权的案例,但监管机构仍主要从实际控制人稳定性、具备承担控股股东责任的能力等角度对该等案例予以关注,如监管机构在中威电子(300270.SZ)案例中对新乡市新投产业并购投资基金壹号合伙企业(有限合伙)取得控制权时问询:“通过产业基金合伙企业的形式控股上市公司的原因,……说明合伙企业成为控股股东是否符合相关规定。"
(2)合伙企业存续期问题及控制权稳定性。实践中,合伙制基金一般存续期较短,且往往上市公司收购权变更而应办理的流程较长,合伙制基金采取某些交易方式(如认购非公开发行股票的形式)成为上市公司大股东的,往往还需承诺长达18个月甚至36个月的锁定期。因此,监管机构较为关注合伙制基金是否存在因存续期过短而导致上市公司控制权不稳定的风险。
在中威电子(300270.SZ)案例中,新乡市新投产业并购投资基金壹号合伙企业(有限合伙)及其间接控制主体新乡投资集团在反馈回复中说明并承诺:①收购方作为合伙企业的存续期为20年、作为私募基金的存续期为10年且不存在需要解散的情形;②间接控制主体为有限合伙人新乡投资集团,新乡投资集团通过控制投资决策委员会实现对新乡产业基金壹号重要决策的控制,并在合伙人会议层面对于决议延长或缩短合伙企业存续期限、收益分配方式等实质性内容起决定性作用;③本次向新乡产业基金壹号发行的股票自发行结束之日起36个月内不得转让,新乡产业基金壹号将持续保持发行人控股股东地位,维护发行人控制权稳定。
我们建议,合伙制基金可采取如下方式减少后续被监管部门质疑存续期过短的问题:①合伙企业设立时确定存续期时尽可能设置较长的期限;②增加存续期可予以延长的灵活性条款;③明确约定退伙的情形,且各合伙人无主动采取行动解散或终止合伙企业的机制;④根据实际情况由合伙制基金及其实际控制人承诺未来一段时间内不对外转让股份,以保证实际控制权的稳定。
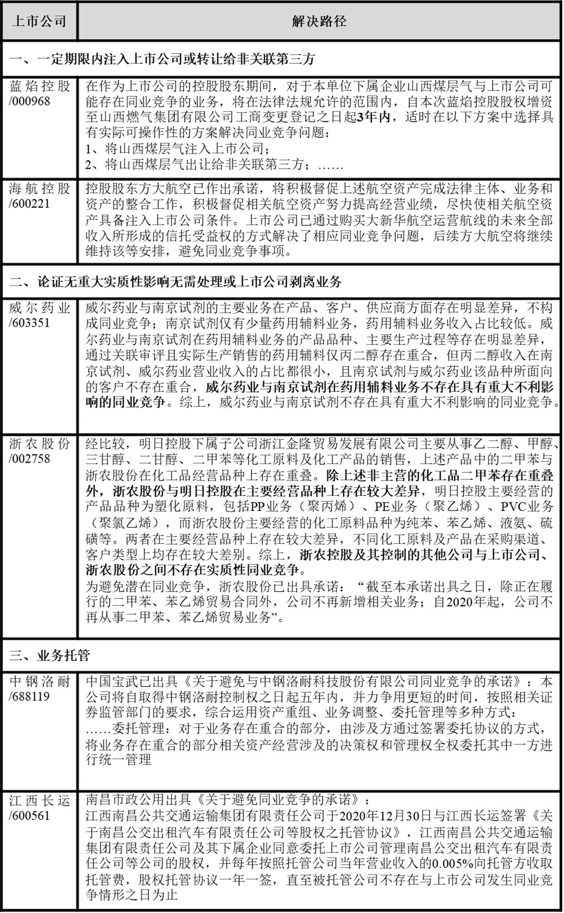
3、投资/收购后存在同业竞争问题
上市公司的实际控制人和控股股东负有避免与上市公司发生同业竞争的义务。产业投资中,投资方与上市公司可能出于同一行业或者上下游,投资/收购可能构成同业竞争风险的,投资人需要提前考虑采取稳妥措施以解决同业竞争问题。
参考实务案例,收购方一般可考虑采用如下途径解决同业竞争问题:

点击可查看大图
[注]