刑法修正案(十二)对民企内部反腐合规的影响和应对建议
刑法修正案(十二)对民企内部反腐合规的影响和应对建议
针对部分民营企业内部的腐败行为,现行刑法设置了职务侵占罪、挪用资金罪、非国家工作人员行贿罪、非国家工作人员受贿罪、侵犯商业秘密罪、内幕交易罪、背信损害上市公司利益罪等多种罪名予以规制。2023 年 12 月 29 日,第十四届全国人大常委会第七次会议通过了《中华人民共和国刑法修正案(十二)》(尚未生效)【以下简称“刑法修正案(十二)"】,该修正案共计8条,其中有3条针对民企“损企肥私"的内部腐败行为。然而,国企与民企之间在产业布局、资源配置、治理结构、创新发展等方面存在巨大差异,尤其是民营企业家在受到平等保护的同时,也面临着“同等处罚"的风险。因此,民营公司、企业如何正确理解和应对刑法修正案(十二)的相关规定显得尤为重要。
一、刑法修正案十二的有关背景
党的十八大以来,以习近平同志为核心的党中央高度重视依法平等保护各种所有制企业产权和自主经营权,要求完善各类市场主体公平竞争的法治环境,大力支持企业发展壮大。近几年的两会中,全国人大代表、政协委员持续关注民营企业内部腐败治理问题,要求在法律保护上实行民企与国企同等保护的呼声很高。例如,在2019年3月11日两会上,十三届全国政协委员、广东省工商业联合会(总商会)主席陈志列在参与小组讨论时提出民企人员职务犯罪与国企人员职务犯罪同等处罚的建议,期待从法律层面进一步保障民营企业平等使用资源要素,实现民营企业产权在刑法上的平等保护,完善民营经济健康发展的法治环境[1]。2023年两会期间,全国人大代表建议,从法律层面进一步保障民营企业平等使用资源要素,实现民营企业产权刑法平等保护,完善民营经济健康发展的法治环境[2]。
2023年7月14日,中共中央、国务院印发《关于促进民营经济发展壮大的意见》,其中第十一条规定“构建民营企业源头防范和治理腐败的体制机制。出台司法解释,依法加大对民营企业工作人员职务侵占、挪用资金、受贿等腐败行为的惩处力度"。
实践中,大部分知名互联网公司也十分重视利用刑事手段惩治内部人员腐败,并将有关情况予以公开通报。例如,2023年初,某两家互联网大厂先后公开了涉嫌犯罪移送公安处理的情况,涉及挪用资金、商业贿赂、职务侵占等罪名,其中一家2022年查处刑事案件数十起、移送司法机关百余人[3]。
二、民企内部腐败犯罪的常见罪名及其适用
(一)常见的四种犯罪
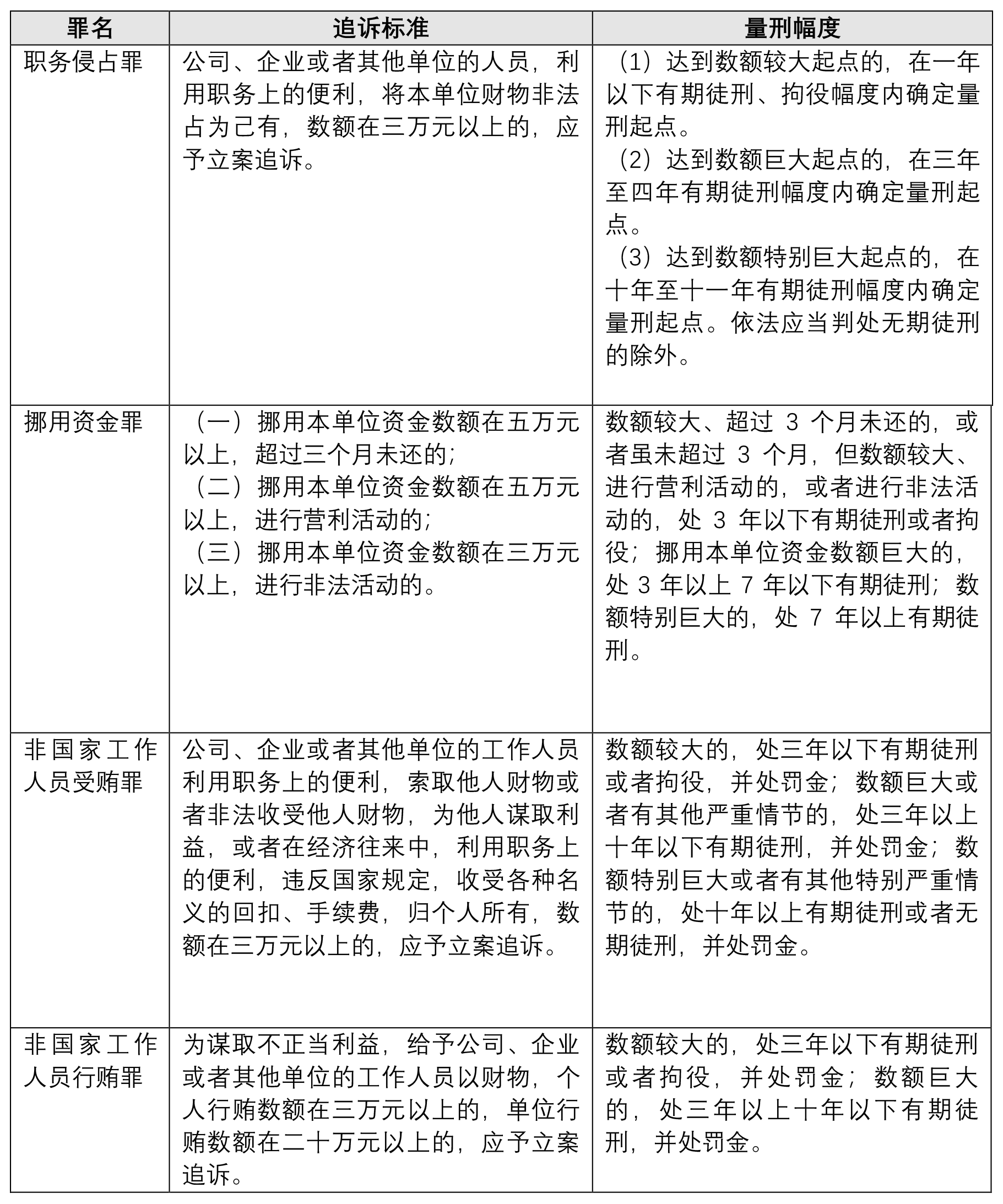
涉及民营企业的罪名非常多,但针对内部腐败常用的罪名分别是如下4个:职务侵占罪(第二百七十一条)、挪用资金罪(第二百七十二条)、非国家工作人员受贿罪(第一百六十三条)、非国家工作人员行贿罪(第一百六十四条)。截至本文成稿前,笔者在威科先行裁判文书数据库[4]检索了关键词“受贿罪",可以检索到刑事判决书69283件,检索关键词“贪污罪",可以检索到刑事判决书49307件,检索关键词“职务侵占罪",可以检索到刑事判决书51532件。但笔者检索刑法修正案(十二)涉及的其中3项罪名“非法经营同类营业罪"“为亲友非法牟利罪"“徇私舞弊低价折股、出售国有资产罪(备注:修改后罪名有变化)",刑事判决书加起来不足200件。

(二)刑法修正案(十二)新修订后内容
1、非法经营同类营业罪
【第一百六十五条】国有公司、企业的董事、监事、高级管理人员,利用职务便利,自己经营或者为他人经营与其所任职公司、企业同类的营业,获取非法利益,数额巨大的,处三年以下有期徒刑或者拘役,并处或者单处罚金;数额特别巨大的,处三年以上七年以下有期徒刑,并处罚金。
其他公司、企业的董事、监事、高级管理人员违反法律、行政法规规定,实施前款行为,致使公司、企业利益遭受重大损失的,依照前款的规定处罚。
【点评】第一,本罪适用于公司、企业的董监高人员,并非全部人员。第二,“同类营业"是指行为人经营同一产品或者同类性质的营业,并与本公司产生了竞争关系,但不以公司工商登记范围为限。第三,非法获利的数额认定,一般以审计结论为准,且为他人经营同类营业的,本人不必然获得非法利益,但本公司利益必定受到了损害。第四,如果行为人的经营行为仅仅是将公司财产转移给自己的手段,则应以贪污罪(国企)或职务侵占罪(民企)论处,量刑更重。
2、为亲友非法牟利罪
【第一百六十六条】 国有公司、企业、事业单位的工作人员,利用职务便利,有下列情形之一,致使国家利益遭受重大损失的,处三年以下有期徒刑或者拘役,并处或者单处罚金;致使国家利益遭受特别重大损失的,处三年以上七年以下有期徒刑,并处罚金:
(一)将本单位的盈利业务交由自己的亲友进行经营的;
(二)以明显高于市场的价格从自己的亲友经营管理的单位采购商品、接受服务或者以明显低于市场的价格向自己的亲友经营管理的单位销售商品、提供服务的;
(三)从自己的亲友经营管理的单位采购、接受不合格商品、服务的。
其他公司、企业的工作人员违反法律、行政法规规定,实施前款行为,致使公司、企业利益遭受重大损失的,依照前款的规定处罚。
【点评】第一,凡是公司、企业工作人员都可能触犯本罪,打击范围较广。第二,对于“亲友"的范围,法律没有明确规定,但笔者认为应该包括亲属、近亲属以及案发前就已经相识的朋友。第三,“重大损失"的认定,根据2010年最高检、公安部的立案追诉标准看(已失效),国家经济损失十万元或亲友非法牟利二十万元或造成有关单位破产,停业、停产六个月以上,或者被吊销许可证和营业执照,责令关闭、撤销、解散的,均可视为“重大损失"。笔者认为如以这种标准来看,经济损失或非法牟利的标准较低,可能在刑事打击面上较大。
3、徇私舞弊低价折股、出售资产罪
【第一百六十九条】 国有公司、企业或者其上级主管部门直接负责的主管人员,徇私舞弊,将国有资产低价折股或者低价出售,致使国家利益遭受重大损失的,处三年以下有期徒刑或者拘役;致使国家利益遭受特别重大损失的,处三年以上七年以下有期徒刑。
其他公司、企业直接负责的主管人员,徇私舞弊,将公司、企业资产低价折股或者低价出售,致使公司、企业利益遭受重大损失的,依照前款的规定处罚。
【点评】第一,修订前的罪名为“徇私舞弊低价折股、出售国有资产罪"。第二,该罪名适用的情况极少,初衷是打击在国企改制过程中发生的低价折股和出售国有资产的行为。第三,《全国法院审理金融犯罪案件工作座谈会纪要》规定,“直接负责的主管人员"是指在单位实施的犯罪中起决定、批准、授意、纵容、指挥等作用的人员,一般是单位的主管负责人,包括法定代表人。直接负责的主管人员,应当是犯罪单位决策机构的成员,但不能将犯罪单位中决策机构的所有成员都认定为直接负责的主管人员。
三、刑法修正案(十二)对民营企业反腐合规的影响
(一)刑事司法力量将介入民营企业内部反腐
刑法修正案(十二)的三个修订犯罪,均为公诉罪名。在修法前,这三个罪名专门适用于国有公司、企业的有关人员,由监察委查办。修改后,按照《刑事诉讼法》《国家监察委员会管辖规定(试行)》等法律、法规,民营企业内部发生的腐败犯罪将恢复公安机关的立案管辖职权,刑事司法力量的介入将大幅提升民企内部反腐合规的力度,民企内部反腐刑事案件受理难、立案难、查处难的状态将会有所改观。
(二)中小企业家、家族企业骨干人员新增刑事合规风险
实践中,中小企业、家族企业为优化成本、提高效率,提高市场占有率,将盈利业务交给亲友经营、向亲友开设的公司采购重要原材料、核心零部件,安排亲友经营与公司存在竞争关系的企业等情形司空见惯,这并非一定会损害公司、企业的利益。与此同时,中小企业、家族企业因公司治理能力较弱、股东内斗频繁,可能会出现相互控告、追责的情况,这会对部分本就经营困难的中小企业、家族企业“雪上加霜",股东、实际控制人、董监高等人员将可能面临一些“意想不到"的刑事合规风险。
(三)主管人员在民企重组、并购过程存在刑事风险
徇私舞弊低价折股、出售资产罪的前身是“徇私舞弊低价折股、出售国有资产罪",主要为防止国有资产流失,惩治在国企改制过程中低价折股、出售资产的违法行为。对于任何国有资产的处置,均要求在处置前应当对国有资产进行公允的评估,依据评估价格确定协议价格,或者依据评估价格再行拍卖。刑法修正案(十二)施行之后,民企重组、并购过程中,负责的主管人员将面临前所未有的刑事风险。其中,又可以分为个人故意评低公司资产、压低股权价格,个人决策失误导致评低公司资产、压低股权价格两种类型的公司集体决策失误导致资产处置的损失等情形。对上述情形是否进一步区分责任大小,有待进一步司法解释。
四、民营企业内部反腐合规应对建议
(一)民营企业领导层要提高自我防护意识
刑法修正案(十二)增加了1条对公司、企业“董事、监事、高级管理人员"行为专门进行规制的罪名,还增加了1条对公司、企业“主管人员"行为专门进行规制的罪名,使得担任民营公司、企业领导的刑事合规风险进一步加大。对于存在内部腐败隐患的民企而言,不仅要抓住机会解决内部腐败问题、强化防治内部腐败的能力、手段,更要注重自身保护,及时自查自纠,以防恶性公司控制权争夺等情况。涉及公司利益的重大事项例如并购、重组等,有法可依的,要严格依法办事;无法可依的,尽量通过公司章程列明,或者通过股东会决议、董事会决议等方式表决通过,避免肆意涉足同类经营、自我交易、关联交易等敏感地带。
(二)中小企业、家族企业要进一步优化公司治理结构
对于治理结构不够完善的中小企业、家族企业而言,应当通过股权结构调整,改善大股东一股独大的“一言堂"现状,适当减少家族成员在公司各部门的占比,优先聘用优秀的职业经理人、管理层来经营和管理公司。发挥外部董事的监督作用,建立健全内部财务管理制度和决策机制,防止将公司财产当作是家族财产、将个人意志强加为公司行为等情况的发生。
(三)普通员工也要对公司、企业“勤勉、忠实"
勤勉义务、忠实义务原本是《公司法》、上市公司监管规则中给董事、监事、高级管理人员设定的义务,但在刑法面前,普通员工也要认真思考如何在履职过程中对公司、企业勤勉和忠实。实际中“为亲友非法牟利罪"的入罪门槛较低,牟利行为操作起来又相对容易,现实中一些难以证明是侵犯商业秘密的刑事犯罪或者有商业贿赂、竞业禁止行为的履职行为,均有可能归为此类。尤其刑法修改后新增了牟利的手段——提供“服务"、接受“服务"的规定,而“服务"的范围概念非常广,应当包括银行、保险、会计、评估、法律等服务范围。
(四)进一步完善公司内部合规管理制度
例如增设合规管理岗位,建立完善合规管理体系,对关键岗位、关键环节加强风险防控,例如对采购部门的工作流程、采购价格、采购方案进行有效监督,对人力资源、产品研发、市场营销等部门实施商业秘密保护措施和手段,此类举措既能构筑公司、企业应对内部腐败的防火墙,也能够在发生严重违法情形时为公安机关提供充分的刑事证据支撑。
[注]
[1] 来源:中新网,全国政协委员建议:民企人员与国企人员职务犯罪同等处罚https://www.chinanews.com/gn/shipin/cns-d/2019/03-11/news807061.shtml
[2] 来源:澎湃新闻,徐冠巨:建议从法律层面进一步保障民企平等使用资源要素,实现产权刑法平等保护https://www.thepaper.cn/newsDetail_forward_22156859
[3] 来源:凤凰网,美团发布2022年反腐通报:查处刑事案件41起 移送司法机关107人https://tech.ifeng.com/c/8MXbZWjPx0l
[4] 威科先行法律信息库:https://law.wkinfo.com.cn/