私募基金信息披露义务与法律责任的全景解析 ——基于私募投资基金《信息披露监督管理办法》与《信息披露实施细则》
私募基金信息披露义务与法律责任的全景解析 ——基于私募投资基金《信息披露监督管理办法》与《信息披露实施细则》
截至2026年1月,我国私募基金资产管理总规模已经突破22万亿元。但长期以来,私募基金的信息披露规范主要依赖于自律规则与合同约定,监管威慑力与执行效能难以完全适配庞大的市场体量。2026年2月27日,证监会发布《私募投资基金信息披露监督管理办法》(以下简称《信披办法》);2026年3月13日,中国证券投资基金业协会发布《私募投资基金信息披露实施细则(征求意见稿)》(以下简称《信披细则》)。两部新规均将于2026年9月1日施行。新规对私募基金信息披露义务主体提出明确要求,为信息披露违法的法律责任认定提供规则依据。穿透披露、以实质影响投资者决策作为披露判断标准,是本次立法强调“穿透式、立体化”监管的最显著特征。本文旨在梳理不同信息披露义务主体的核心义务要求,深度解析信息披露违法时可能引致的行政、民事与刑事责任,并为私募基金市场主体提供风险防范与应对指南。
第一部分 私募基金信息披露义务主体
根据《信披办法》,私募基金的信息披露义务主体范围显著扩容,不同义务主体之间互相配合、互相监督的职责边界划定,尤为值得关注。《信披办法》构建了以私募基金管理人为核心,由私募基金管理人的股东、合伙人、实际控制人,以及托管人、销售机构、其他服务机构等多方主体协同配合的复杂信息披露义务人体系(如下图所示)。

点击可查看大图
一、私募基金管理人:信息披露第一责任人
私募基金管理人是信息披露义务的第一责任人,也是私募基金信息披露体系的核心节点。私募基金管理人与其他信息披露义务人之间存在紧密的信息披露合作关系,主要体现在:
管理人应在“募、投、管、退”各个环节,直接向投资者披露信息
管理人应向托管人提供后者履行信息披露义务所需信息;并应接受托管人的监督,按照托管人的提示,纠正或履行进一步的信息披露义务
管理人委托私募基金销售机构向投资者披露信息,或者委托私募基金服务机构(如会计师事务所、评估机构)辅助履行信息披露义务的,应及时为后者提供相关信息;但管理人不因委托他人而免除自身责任,而应监督后者妥善履行信息披露义务
管理人应督促其股东、合伙人、实际控制人主动告知信息披露相关的事项
管理人应向私募基金底层资产的具体投资载体获取有关底层资产的信息,进而向投资者披露关于底层资产的投资路径及具体情况
二、私募基金托管人:信息披露的复核人、监督人与吹哨人
长期以来,私募基金托管人“重托轻管”,在信息披露方面鲜有作为。《信披办法》赋予托管人更多实质性信息披露职责。托管人既是信息披露义务人,又是复核人、监督人与吹哨人,信息披露的复核、监督与报告义务将成为私募基金托管人的核心职责之一。
托管人作为信息披露义务人,应出具托管报告、披露基金托管协议
托管人作为复核人,应当复核、审查私募证券投资基金的财务情况等有关信息,并按规定出具复核意见
托管人作为监督人,发现管理人信息披露存在问题时,应提示管理人纠正;如管理人拒不改正,托管人应提示管理人履行信息披露义务,并应向基金业协会、管理人注册地证监局报告
托管人作为吹哨人,发现已经或者可能对投资者权益产生重大负面影响的情形时,应及时提示管理人履行信息披露义务;如发现管理人涉嫌侵占、挪用私募基金财产或者失联的,应及时向基金业协会、管理人注册地证监局报告
三、私募基金销售机构:信息披露义务的“第一棒”
如果把私募基金“募、投、管、退”四环节的信息披露比作一场接力赛,在销售、募集阶段直接对接投资者,向投资者推介私募基金的销售机构,是信息披露接力的“第一棒”。销售机构的信息披露质量直接影响销售、募集环节的适当性管理与风险提示效果。《信披办法》明确将销售机构纳入信息披露义务主体的范围,规范其信息披露行为:
销售机构接受管理人委托向投资者披露信息,应纳入《信披办法》及相关立法规范统一管理,证监机关有权对其调查、处罚
销售机构应严格按照管理人提供的信息向投资者披露信息,不得篡改
四、私募基金其他服务机构:信息披露义务的辅助人
比照证券服务机构,《证券投资基金法》创设“基金服务机构”概念,主要包括会计师事务所、律师事务所、评估机构等。《信披办法》对私募基金服务机构的定位是信息披露辅助人,也是信息披露违法的责任主体:
私募基金服务机构接受管理人委托,开展与信息披露相关的估值、审计等服务业务,纳入《信披办法》及相关立法规范统一管理,证监机关有权对其调查、处罚
会计师事务所作为私募基金服务机构,在为私募证券投资基金、私募股权投资基金提供审计服务时,应当勤勉尽责,妥善履行审计准则的有关要求
五、私募基金管理人的股东、合伙人、实际控制人:信息披露违法的高风险主体
归根结底,私募基金信息披露违法行为是由具体人员组织、指使并实施完成的。参照证券市场发行人/上市公司的实际控制人、董监高的信息披露义务,《信披办法》遵循“向上穿透”的实质监管原则,将私募基金管理人的股东、合伙人、实际控制人规定为信息披露配合人与责任人,并将其标记为信息披露违法的高风险主体:
私募基金管理人的股东、合伙人、实际控制人应当配合管理人履行信息披露义务,主动告知管理人其所知悉的与私募基金信息披露相关的事项
私募基金管理人的股东、合伙人、实际控制人不得隐瞒或者提供虚假信息,不得组织、指使或者配合私募基金管理人实施信息披露违法行为
六、嵌套投资的私募基金、资管产品与特殊目的载体:底层资产信息提供者
在既往的基金嵌套投资(FoF/FoSPV)结构中,上层母基金投资者较难及时了解底层资产的真实状况,管理人常以底层资产信息披露有限为由塞责。此类信息披露“盲点”,不利于投资者自主决策、有效行权。对此,《信披办法》除要求“向上穿透”压实管理人的股东、合伙人、实际控制人的信息披露义务外,还“向下穿透”要求母基金投资的私募基金、资管产品、特殊目的载体(以下统称“底层资产投资载体”)依法配合母基金管理人的穿透披露行为,披露底层投资标的具体情况。
但母基金的管理人仍是对母基金投资者信息披露的第一责任人,无法简单以底层资产投资载体拒绝披露,或以披露不实为由免责。一方面,《信披办法》并未针对底层资产投资载体违反配合义务设置行政监管或法律责任条款;另一方面,《信披办法》第19条、第22条与第37条规定,私募基金定期报告中穿透信息披露的义务与责任主体均是私募基金管理人。
第二部分 私募基金核心信息披露原则与规则
私募基金信息披露应该披露什么、如何披露,取决于信息披露规则的立法目的。本部分首先讨论私募基金信息披露的核心原则。其次,讨论信息披露的具体规则,包括信息披露义务主体应该做什么的“义务性规范”,以及不该做什么的“禁止性规范”。二者一正一反,构成完整的信息披露义务规则体系。整体上看,证监机关对私募基金信息披露义务的要求,呈现出明显的“向公募基金信息披露标准靠拢”趋势。
一、私募基金信息披露的核心原则:让投资者掌握真实、准确、完整、及时的私募基金信息,保障投资者知情权,使投资者得以妥善行使投资决策权。以充分的信息披露,落实“卖者尽责、买者自负”。
整体上,《信披办法》坚持“实质重于形式”与“重大性”的信息披露原则,凡对私募基金投资者权益有重大影响的信息,均应披露,以保障投资者的知情权与自主决策权。[1]《信披办法》第6条规定:投资者应当通过私募基金信息披露,了解基金是否依法依约开展投资以及投资运作情况,进而得以妥善行使其法定及约定的投资者权利,保障自身合法权益。也即,信息披露是为了充分保障投资者的知情权,让投资者基于真实、准确、完整、及时的私募基金信息,自主决策、有效行权,维护自身的合法权益。这与证券市场信息披露制度要求证券发行人与上市公司严格履行信息披露义务,以使证券市场投资者充分了解证券信息、自由作出投资决策,在立法目的上“异曲同工”。
《信披办法》对于私募基金的定期报告、临时报告,以及禁止性信息披露行为均作出“底线性”规定,体现出监管机关对何谓“对投资者权益有重大影响”的实质判断。《信披办法》第8条明确,包括本办法在内的法定信息披露内容、频率是私募基金信息披露的底线要求,基金合同[2]的相应约定不得低于法定要求。即以法定义务为底线,以约定义务为补充及更高标准。
二、私募基金义务性规范:销售募集、投资管理、清算退出三大阶段的具体信息披露义务
私募基金的募、投、管、退四大阶段中,“募”是私募基金的销售与募集阶段,“投”与“管”是私募基金设立后的投资与存续管理阶段,“退”则是投资退出与清算阶段。不同阶段,私募基金信息披露的要求与侧重点有所区别。
(一)销售、募集阶段:充分风险提示、妥善进行投资者适当性管理
私募基金的销售与募集阶段,是信息披露义务的起点。在此期间,投资者还没有与管理人建立基金合同关系,尚处于缔约前的磋商阶段,此阶段的信息披露是管理人进行投资者适当性管理的一部分。
《信披办法》第12条规定,管理人应在基金合同、信息披露文件中充分提示风险,告知投资者根据自身风险承担能力审慎决策。对于设计复杂、风险较高的私募基金,还应以显著、清晰的方式揭示投资运作及交易等环节的相关风险。如果是委托销售机构代销私募基金的,则私募基金管理人应向销售机构提供推介材料,并督促销售机构严格按照管理人提供的信息向投资者信息披露。
(二)投资、管理阶段:“定期报告+临时报告”的核心信息披露义务
私募基金募集完成并设立之后,进入投资与管理阶段。该阶段是信息披露义务的核心履行场景。《信披办法》第三章专章规定了定期报告义务,第四章第27条规定了临时报告义务。现择其要者,总结如下。
1. 定期报告:五大规范要点,织实织密具体信息披露规则体系
《信披办法》第三章区分私募证券投资、股权投资基金,分别规定了不同的定期报告要求。这是私募基金定期报告披露的最低要求,新设私募基金的基金合同、既有私募基金的基金合同发生修订时,均应将相关规则纳入其中。《信披办法》对定期报告的要求,有以下五大要点值得特别关注:
不同类型私募基金定期报告内容、频率的差异化要求
私募证券投资基金应按季度披露定期报告,并应根据股票、债券、衍生品等具体资产类型的不同,落实更具体的信息披露要求,如所投资股票的行业分类、债券的评级分类、衍生品的挂钩资产类别等。
私募股权投资基金应披露半年度报告(每半年结束后2个月内披露)、年度报告(每年度结束后6个月内披露),并应披露基金投资标的投资架构、权属确认等信息及变动情况。
强调对“关联交易”的充分披露与专项说明
私募基金管理人、托管人对投资者负有信义义务(fiduciary duty)。信义义务中的忠实义务(duty of loyalty)要求以投资者的利益为优先,应避免利益冲突损害投资者利益。《信披办法》第19条第一款第(六)项、第20条第(二)项、第22条第一款第(六)项、第23条第(二)项特别强调了对关联交易的充分披露与专项说明。
所谓关联交易,并不仅仅指私募基金管理人运用基金财产与自己交易,还包括与投资者、管理人所管理的其他私募基金、实际控制人控制的其他私募基金管理人管理的私募基金,或者与管理人有重大利害关系的其他主体进行的交易(以下统称“关联交易”)。该关联交易的识别范围较大,且设置了兜底条款,管理人应当特别注意,尽可能避免关联交易,并在进行关联交易时确保不损害基金财产利益,履行相应的信息披露义务。
定期报告中应披露关联交易的金额、交易对手方、交易价格、定价依据、决策程序;并应在年报的财务会计报告中对关联交易情况做专项说明。这些信息有助于投资者判断关联交易的公允性,也是投资者了解情况、提出异议的前提。
强调对“杠杆运用、流动性受限资产、跨境投资”的充分披露
私募基金运用杠杆进行投资,意味着投资损失会因杠杆使用放大;而流动性受限与跨境资产投资则意味着变现难度大,存在变现难、退出难的风险。《信披办法》规定定期报告应特别披露此类投资行为与资产。
强调对报告期内“主要投资风险”的识别、影响分析与应对方式的充分披露
私募基金的投资风险是从量变到质变的过程。但实践中,私募基金管理人日常披露中倾向于“报喜不报忧”,通常直到风险彻底捂不住了才向投资者披露。此时,投资者往往措手不及,错过了最佳的要求退出与风险补救时间窗口。
《信披办法》明确要求定期报告披露主要的投资风险、对投资策略的影响,以及管理人的应对方式。这有助于投资者及时了解私募基金可能存在的风险,并进一步行使知情权、调查询问权,以及要求赎回、退出的权利。
《信披办法》要求管理人在定期报告中披露投资受限资产、杠杆运用、主要投资风险等事项,旨在加强对私募基金亏损风险的“过程管理”,对投资风险的形成与披露起到缓释作用,解决此前管理人骤然向投资者披露不可挽救的投资风险的实践顽疾。
强调对年度报告的“外部审计”要求
私募证券投资基金的投资标的通常是标准化、易于流通变现的证券类资产,其年报一般情况下无需外部审计;但根据《信披办法》及《信披细则》的细化标准,私募证券投资基金存在下列情形之一的,其年度报告应经符合《证券法》规定的会计师事务所审计:本年度任一季度末,投资流动性受限资产和新三板股票、场外衍生品资产、境外资产(直接投资于境外标准化资产的除外)、其他管理人管理的私募基金的比例单独或合计高于基金净资产60%的。
私募股权投资基金的投资标的通常是非标准化、不易流通变现的股权类资产,其年报应由会计师事务所审计;如果其管理资金规模超过1亿元且自然人投资者20人以上的,应经符合《证券法》规定的会计师事务所审计。[3]
由此可见,《信披办法》规定引入会计师事务所对特定私募基金年报进行外部审计,旨在充分审查非标准化与流通变现受限的投资标的,以及管理人无法直接了解的底层资产的财务情况;降低管理人、底层资产财务造假风险。对于符合《证券法》规定的会计师事务所而言,这既是业务机会,也蕴含着法律风险。
2. 临时报告:重大事件的披露与托管人的监督义务
《信披办法》第27条规定,私募基金管理人应当在有关私募基金的重大事件发生后,五个工作日内向投资者披露。判断“重大事件”的标准是——已经或者可能对投资者权益产生重大影响。只有将这些重大事件如实、及时披露给投资者,投资者才能据以自主决策、有效行使权利,维护自身权益。
第27条第二款第(五)项“重大关联交易”、第(六)项“投资标的重大不利情形”、第(八)项“重大诉讼、仲裁”均应临时报告。这些情形中的“重大”标准应如何把握,或可结合具体事件的绝对金额、占私募基金净资产的比例,参考证券市场发行人/上市公司重大事件临时报告的标准。对于第(六)项“重大不利情形”,管理人应在临时报告中说明原因,并进行风险提示。
特别需要私募基金托管人关注的是,《信披办法》第28条规定,托管人发现对投资者权益有重大负面影响情形的,应及时提示管理人信息披露;发现管理人涉嫌侵占、挪用私募基金财产或失联情形的,应及时向基金业协会、管理人注册地证监局报告。该条置于《信披办法》第四章“临时报告和清算报告”之下,意味着托管人的职责不仅是在定期报告披露时的“节点性”监督,还是贯穿私募基金生命周期的“全程性”监督。托管人应如何发现前述重大负面影响的事项与管理人的不当行为,已成为托管人的新课题。
(三)清算、退出阶段:及时采取风险处置措施,充分向投资者披露风险
清算退出阶段,是私募基金投资者真正得以收回本金、实现投资收益的关键阶段。实践中,对于许多出现投资风险的私募基金,其管理人在清算阶段常以底层资产无法变现为由,怠于清算或未及时对标的资产采取必要的处置措施,导致基金损失进一步扩大。
《信披办法》第29条规定,私募基金管理人应当及时向投资者披露清算事项及有关重大信息;如因受托财产流动性受限等原因延期清算的,管理人应当及时说明。该规则旨在以信息披露促管理人勤勉履责、及时清算。虽然本条没有规定需要说明的具体内容,但笔者认为,管理人至少应当说明资产流动性受限的具体原因、应对方案。
而且,管理人应特别注意此阶段信息披露的真实、准确、完整、及时,避免因该阶段的信息披露违法而损害投资者的投资决策权,或者被认定信息披露违法行为与投资者损失之间存在因果关系。否则,在清算阶段的未勤勉尽责,很有可能导致管理人等责任主体的“先行损害赔偿”责任。[4]
三、私募基金禁止性规范:信息披露时的禁止行为
《信披办法》第三章、第四章系统规定了信息披露义务主体“应当做什么”,即义务性规范。与之相对应,在《证券投资基金法》第77条的基础上,《信披办法》以第17条为核心,明确划定了信息披露过程中的“红线”,即禁止性规范。这些禁止性行为是触发法律责任的直接导火索,义务主体应当严加防范。
(一)不得实施虚假记载、误导性陈述或者重大遗漏行为
虚假记载,指在披露文件中记载与事实不符的信息,即颠倒黑白、无中生有,例如虚构投资业绩、伪造底层资产权属证明、虚增基金净值等。
误导性陈述,指披露的信息虽然在字面上真实,但通过不完整的表述、模糊的措辞、选择性披露等方式,致使投资者对其投资决策产生错误判断。例如,夸大投资策略的优势而刻意淡化其风险。
重大遗漏,指未披露依法或依约应当披露的、对投资者权益有重大影响的信息。
(二)自愿性信息披露不得选择性披露、不得误导投资者
《信披办法》鼓励管理人根据私募基金具体情况自愿增加披露内容,但同时强调,自愿性信息披露不得与应当披露的信息相冲突,不得误导投资者,不得出于营销等目的临时性、选择性披露信息。
(三)不得实施不正当信息披露与推介行为以诱导投资者认购私募基金
禁止预测私募基金投资业绩,禁止向投资者承诺本金、最低收益或最大亏损。这些行为的实质是变相对投资者作出本金及收益率承诺,系不当劝诱投资者作出投资私募基金的决策。
禁止公开披露或者变相公开披露。监管机关对何为“变相公开披露”,或有较大的自由裁量空间,私募基金管理人及销售机构应当特别关注。
禁止夸大或片面宣传自身过往业绩,禁止恶意诋毁、贬低其他私募基金。
(四)不得泄露私募基金相关未公开信息
比照《证券投资基金法》有关公募基金未公开信息的禁止性规范,《信披办法》第33条要求私募基金管理人等主体建立未公开信息管理制度,有关从业人员不得泄露因职务便利获取的未公开信息,不得利用该信息从事或者明示、暗示他人从事相关的证券、期货交易活动。这再次体现出私募基金信息披露监管要求向公募基金靠拢的明显趋势。
第三部分 私募基金信息披露的法律责任
在证券监管“长牙带刺”“有棱有角”的执法原则下,《信披办法》配置了清晰的行政责任规范。可以预见,监管机关后续的执法与处罚力度将进一步加强。在私募基金亏损时,违反信息披露义务亦将引发或加重民事责任风险。在特殊情形下,私募基金从业人员还有可能触犯刑事责任。
一、行政责任:《信披办法》明确处罚依据与责任条款,预计信披违法的行政监管与处罚力度将显著升级
长期以来,私募基金信息披露领域的行政监管处罚案例相对有限。一方面,过往的监管规则体系在信息披露方面缺乏专门规范,主要依赖于基金合同的约定和行业协会的自律规则,实践中缺乏有力监管。另一方面,对管理人等主体是否勤勉履责的认定,往往涉及对管理人投资决策、风险控制等实质性经营过程的判断,监管执法的认定难度较大和成本较高。《信披办法》的出台与实施意味着这一监管局面将发生根本性转变。
比照证券市场的信息披露监管处罚实践,《信披办法》明确行为标准、细化披露要求、压实主体责任,能够显著降低监管者在行政调查与处罚认定方面的难度与成本。信息披露并非孤立的合规动作,而是私募基金管理人等主体履行各项职责的“终端呈现”与客观检验。证监机关或可进一步构建“以信息披露追究履职过错”的监督与处罚机制。
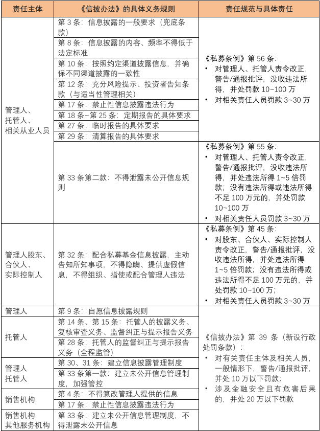
根据信息披露违法情节、后果的不同,监管机关可分别施以行政监管措施或者行政处罚。关于行政处罚的情形,一方面,《信披办法》将大部分信息披露违法行为的行政责任条款链接至《私募投资基金监督管理条例》(以下简称《私募条例》);另一方面,《信披办法》第39条创设了新的私募基金信息披露违法行政处罚情形,主要包括自愿信息披露、托管人新的复核与监督上报职责、销售机构职责、未公开信息保密等事项。现将违法主体、违法行为及其行政责任规则等总结如下表:

点击可查看大图
二、民事责任:信息披露违法将显著提升民事责任风险,投资者举证难度降低,私募基金管理人等潜在责任主体的抗辩将更多聚焦因果关系与过错
随着私募基金信息披露违法案件数量的增多,会有更多遭受损失的私募基金投资者以信息披露违法为由,向管理人、托管人等信息披露义务人索赔。《信披办法》与《信披细则》将成为法院审判的重要依据。近期,最高人民法院亦明确表示,将“深入研究私募基金等新型金融案件司法应对举措,完善金融司法保障体系”。[5]
(一)不同主体承担信息披露民事责任的规则依据
私募基金管理人、托管人:《证券投资基金法》第145条概括规定,违反该法给投资者造成损失的,应承担民事赔偿责任。《私募条例》第60条亦概括规定,违反该条例的,应承担民事赔偿责任。相关违法行为包括违反信息披露义务的行为。私募基金管理人、托管人作为主要的信息披露义务人,应在信息披露违法行为造成投资者损失时,承担过错责任。
私募基金其他服务机构:《证券投资基金法》第106条规定,律师事务所、会计师事务所接受管理人或托管人委托,出具的文件存在虚假陈述,给投资者造成损失的,应与委托人承担连带责任。由此可知,私募基金管理人、托管人的信息披露违法民事赔偿责任的法律依据较为充分,受其委托的基金服务机构在责任要件具备时,应与其承担连带责任。
私募基金销售机构:私募基金销售机构在销售、募集阶段的信息披露行为,是投资者适当性管理的重要组成部分。《全国法院民商事审判工作会议纪要》(以下简称《九民纪要》)第74条规定,销售者未尽适当性管理义务的,应承担民事赔偿责任。实务中,亦不乏私募基金销售机构对投资者承担赔偿责任的先例。
私募基金管理人的股东、合伙人、实际控制人:《私募条例》第12条规定该类主体不得实施法律、法规、证监会规定禁止的行为。而《信披办法》是证监会颁布的信息披露规定,并对该类主体课以信息披露义务。结合《私募条例》第60条之规定,该类主体也是私募基金信息披露违法民事责任的适格主体。
(二)侵权责任与缔约过失责任、违约责任的竞合与选择
与证券市场虚假陈述违法侵权责任不完全相同,对于私募基金销售募集阶段的信息披露违法行为,投资者可以主张缔约过失责任;在私募基金合同成立生效后,投资者还可以主张违约责任。
但预计投资者将更多选择主张侵权责任。一方面,《信披办法》显著扩大了信息披露义务主体的范围,投资者起诉侵权责任,可以将管理人、托管人、销售机构、其他服务机构,以及管理人的股东、合伙人、实际控制人一并以“连带责任”方式起诉。对此,《证券投资基金法》第145条进一步规定:“基金管理人、基金托管人在履行各自职责的过程中,违反本法规定或者基金合同约定,给基金财产或者基金份额持有人造成损害的,应当分别对各自的行为依法承担赔偿责任;因共同行为给基金财产或者基金份额持有人造成损害的,应当承担连带赔偿责任。”此处的“共同行为”应理解为具有意思联络的共同侵权行为。根据司法实践,若托管人仅因过失未履行监督义务(如未对明显瑕疵的划款指令进行有效拦截),而与管理人不存在共同故意或意思联络,则通常承担补充责任而非连带责任。托管人违信责任的承担方式取决于其与管理人的过错形态。在两者以意思联络共同行为时承担连带责任;在管理人故意违信、托管人因过失监督不力而成为损害发生的间接因素时,托管人承担补充责任;在两者均系过失或管理人过失、托管人故意时,应当承担按份责任。[6]
另一方面,当私募基金发生亏损时,投资者往往认为管理人、托管人等主体存在不止一种违法行为,因此不同主体、不同行为之间的关系较为复杂,以侵权责任分别审查各被告的过错、各类过错行为的原因力较为便利。[7]因此,证券虚假陈述诉讼中大量不同类型的责任主体被诉共同承担连带责任的情景,预计将在私募基金纠纷中上演。
(三)私募基金信息披露侵权责任的构成要件
私募基金信息披露行政违法,并不必然导致侵权责任。侵权责任的构成要件是否具备,应在民事诉讼或仲裁中独立审查。但信息披露违法的行政认定,加重了私募基金管理人等主体的过错程度,也减轻了投资者的举证责任。预计后续此类案件中,信息披露义务主体的抗辩将更多聚焦因果关系与过错。
1. 因果关系:不应简单类比证券虚假陈述推定交易/损失因果关系
所谓因果关系,是指私募基金投资者的损失,与管理人等主体的信息披露违法行为之间的因果关系。这包括交易因果关系(侵权责任成立之因果关系)与损失因果关系(责任范围之因果关系)。
交易因果关系,指信息披露违法行为与投资者关于私募基金的交易决策之间的因果关系。判断交易因果关系,应关注信息披露违法行为实施的时间,以及投资者相关交易决策(包括认购与赎回)的时间。笔者总结有以下几种典型情形:
信息披露违法行为发生在募集、销售阶段,可能影响投资者是否认购私募基金的决策
信息披露违法行为发生在投资、管理阶段,可能影响私募基金存续期内开放募集后新投资者是否认购该私募基金的决策
信息披露违法行为发生在投资、管理阶段,如果是以虚假记载、重大遗漏来隐瞒重大风险信息的,则可能影响投资者关于是否行使赎回权(如有)的决策
信息披露违法行为发生在清算、退出阶段,如果是以虚假记载、重大遗漏来隐瞒重大风险信息的,则可能影响投资者关于是否行使要求管理人立即采取处置措施的投资决策
如果投资者已经认购私募基金,私募基金在存续期出现信息披露违法行为,但该私募基金封闭运作,没有提前赎回机制或开放期安排,则该等信息披露违法行为与投资者的交易决策之间,就不存在因果关系。但信息披露违法行为可能加重管理人其他违反信义义务行为的过错。
损失因果关系,指信息披露违法行为与投资者因投资私募基金而产生的损失之间的因果关系。通常情况下,私募基金信息披露准确与否,并不直接影响私募基金投资的盈亏。例如,私募证券投资基金定期报告披露的净值计算错误,与私募基金所投资的证券价格持续下跌并不直接相关。这与证券虚假陈述存在较大差异——证券市场信息披露内容直接与股票、债券发行人经营、资产状况相关,可能影响有关证券的市场价格,并造成投资者损失。因此,在个案中仍应审慎甄别有关信息披露违法行为,是否真的与投资者的损失之间存在因果关系。
2. 过错:应坚持过错归责原则,目前并无过错推定的法律规定
根据《民法典》第1165条之规定,侵权责任原则上是过错责任,并应由原告就行为人过错承担举证责任;除非“法律规定推定行为人有过错”,才适用过错推定原则。应注意,《民法典》本条特别强调,必须由法律来规定推定过错条款,行政法规或部门规章不能作此规定。
区别于《证券法》第24条、第85条与第163条规定的“过错推定”条款,目前2015年修订的《证券投资基金法》没有规定过错推定条款。因此,私募基金管理人、托管人等主体实施信息披露违法行为后,是否承担民事侵权责任,仍应以过错归责,且不应径行推定过错。当然,如果信息披露违法行为已经被行政处罚,或者被采取行政监管措施,则在一定程度上证明行为人存在过错,应由行为人就其不存在过错提出相反证据。例如,如果母基金管理人确有证据证明,其信息披露的不实内容来源于底层资产投资载体管理人故意提供的虚假信息,且该等虚假记载难以识别的,则应审慎认定管理人的过错。
三、刑事责任:私募基金信息披露监管要求向公募基金标准靠拢的趋势明显,诸多罪名可能会被扩张适用至私募基金,市场参与主体应高度关注刑事责任风险的发展
2023年12月26日,最高人民法院、最高人民检察院联合发布5起私募基金犯罪典型案例,覆盖非法集资、挪用资金、职务侵占、非国家工作人员受贿四大高频罪名。这些案例中,行为人主观犯意较为明显,更多是借私募基金之名、行违法犯罪之实,私募基金本身的“底色”并不明显。我国《刑法》中与基金相关的罪名主要适用于公募基金及其他金融机构,私募基金管理人等从业人员尚不属于相关罪名的正犯,至多可以构成共犯。但实务界已有观点认为,私募基金可以被视为“金融机构”进而扩张适用《刑法》有关规则。而且,严重的信息披露违法行为可能成为私募基金从业人员构成其他犯罪的加重情节,值得高度关注。
(一)背信运用受托财产罪
《刑法》第185条之一规定,商业银行、证券交易所、期货交易所、证券公司、期货经纪公司、保险公司或者其他金融机构,违背受托义务,擅自运用客户资金或者其他委托、信托的财产,情节严重的,构成本罪。严格而言,私募基金并不属于本条规制的“金融机构”,监管口径曾指出私募基金为“准金融机构”[8]。
但有检察实务观点认为:“私募基金管理公司所从事的资金管理业务行为具有金融属性,将其解释为金融机构仍在刑法条文语义的射程范围内。将私募基金管理公司解释为金融机构,并未超出一般公民的客观预测可能”;“背信运用受托财产罪入刑已经十余年……在司法实践中近乎‘沉睡’状态,这种罪名虚置现象原本是可以通过妥当解释来避免的。在当前形势下,背信运用受托财产罪亟待‘激活’”。[9]该观点目前仍属学术与实务探索范畴,尚未形成司法解释或指导性案例,司法实践中对《刑法》第185条之一“其他金融机构”的扩张解释仍存在争议。但随着私募基金资产管理规模的进一步增加,由严重信息披露违法行为牵连、引出的私募基金背信运用受托财产违法行为,将很有可能基于扩张解释而被纳入《刑法》第185条之一的“射程”之内。
(二)利用未公开信息交易罪
《刑法》第180条规定,证券交易所、期货交易所、证券公司、期货经纪公司、基金管理公司、商业银行、保险公司等金融机构的从业人员以及有关监管部门或者行业协会的工作人员,利用因职务便利获取的内幕信息以外的其他未公开的信息,违反规定,从事与该信息相关的证券、期货交易活动,或者明示、暗示他人从事相关交易活动,情节严重的,构成本罪。《证券投资基金法》第20条仅规定公募基金从业人员不得泄露或利用未公开信息交易。故严格而言,私募基金不属于本条规制的金融机构范畴;[10]在“姜某君、柳某利用未公开信息交易案”中,审理法院亦指出:“私募基金从业人员可以成为利用未公开信息交易罪的共犯,私募基金账户趋同交易金额和获利金额应计入交易成交额和违法所得数额。”[11]
但《信披办法》第33条新设“私募基金未公开信息”规则,要求私募基金管理人、托管人、销售机构及其他服务机构建立未公开信息管理制度、加强管控,不得利用未公开信息交易或者暗示他人交易;第38条、第39条进一步规定了违反未公开信息制度的行政处罚规则。这标志着私募基金与公募基金在未公开信息制度方面的行政监管与处罚标准已经“拉齐”。利用未公开信息交易罪是典型的“行政犯”。《信披办法》仅为行政违法的依据,根据罪刑法定原则,行政规章不能直接作为刑事扩张解释的依据。但目前私募基金市场主体违反未公开信息制度构成行政违法、承担行政责任已有充分依据,未来或将通过刑法修正案,或者颁布司法解释等形式,将私募基金市场主体纳入本罪规制的范围。
综上,鉴于我国私募基金行业管理资产规模与日俱增,其在国家经济、金融活动中的地位越发重要,国家加强行政监管与刑事打击已经“箭在弦上”。但在处理具体私募基金信息披露违法个案时,《刑法》作为杀伤力巨大的终极武器,仍应秉持谦抑原则,不宜随意扩张其打击范围,损害私募基金市场参与主体的稳定预期及合法权益。
第四部分 私募基金合规提示与风险应对指南
为有效防范与应对私募基金信息披露相关法律风险,各市场参与主体应结合自身角色与职责,从内控制度、合同约定、履职流程等多个维度进行系统性准备。针对不同主体,本文初步提出相应的合规提示与风险应对指南。
一、私募基金管理人:完善制度、切实履职,应高度关注关联交易、投资流动性受限、重大不利事项等潜在风险事项的充分披露
作为信息披露的“第一责任人”,管理人是信息披露合规体系建设的重中之重。管理人的应对策略不应局限于信息披露的形式合规,更应深入至履职尽责的实质层面。
1. 深刻理解信息披露的“终端检验”属性,夯实信息披露前的履职基础
私募基金管理人应充分认识到,信息披露文件是“募、投、管、退”全流程勤勉履职情况的最终呈现与客观检验。虚假记载、误导性陈述或重大遗漏,往往根源于前端的投资决策失当、风险管控失灵、流程监督不力或利益冲突处理不当。《信披办法》的立法目的也在于“以信息披露、促勤勉履责”,私募基金管理人应当畅通内部其他履责事项与信息披露之间的关联,将管理人各项职责的履行与信息披露呈现建立成有机体系。
2. 建立健全内部信息披露管理制度,配备专职岗位
私募基金管理人应尽快对照《信披办法》要求,增设或全面修订内部信息披露管理制度。制度应明确信息披露的内容、频率、渠道、审核流程、归档要求及责任追究机制。设置专职的信息披露岗位或指定专人负责,确保此项工作获得足够的资源与重视,避免因职责不清、流程混乱导致披露延误或错误。
3. 全面更新基金合同,将最低的法定信息披露义务转化为合同约定
对于新设基金,其基金合同必须完全吸纳《信披办法》的各项底线要求,并可视情况约定更严格的披露标准。对于存续基金,管理人应主动评估现有信息披露条款与《信披办法》的差距,通过合同修订程序及时补充完善。
4. 穿透披露嵌套投资的底层资产情况,以合同约定压实底层配合义务
建议上层母基金管理人在进行嵌套投资时,应在与底层资产投资载体的协议中,明确约定后者向母基金管理人定期、及时、准确提供底层资产财务状况、重大事项等信息的配合义务,以及不配合提供或提供虚假信息的违约责任。管理人还应留存其积极督促、催告底层配合的沟通记录,以此作为证明自身已尽合理努力履行穿透披露义务的关键证据。
5. 严格管控私募基金的关联交易,坚持“必要性+商业合理性+透明化”原则
《信披办法》对关联交易的认定范围较大,既是行政监管的重点,也是风险高发区。私募基金管理人应建立严格的关联交易识别、审查、决策和披露机制。在进行较大金额的关联交易前,应审慎评估其商业必要性与对投资者的公平性,履行内部利益冲突审查程序,并确保交易价格公允。更重要的是,应当严格按照《信披办法》要求,在定期报告与临时报告中履行有关义务。
6. 高度重视投资资产受限、潜在风险等可能导致投资者损失事项的过程性披露,尽可能避免骤然向投资者披露不可挽回的投资风险
《信披办法》要求私募基金管理人在定期报告、临时报告中披露有关投资资产受限、重大不利情形、潜在投资风险等事项。因为这些事项可能直接导致私募基金无法及时清算退出,如果本应在定期报告或临时报告中及时披露而没有披露的,则可能影响投资者的交易决策判断,例如,导致有权利要求赎回的投资者没有行使赎回权,或者因没有及时披露风险事项而“诱导”新的投资者买入。由此,管理人面临较大的民事赔偿责任风险。
二、私募基金托管人:转变观念,主动监督、审慎复核
《信披办法》赋予了托管人全新的角色定位,托管业务必须从“被动保管”向“主动监督”转型。
1. 彻底转变“重托轻管”观念,承担实质监督职责
托管人需摒弃过往“花瓶”式角色认知,深刻理解自身作为信息披露复核人、监督人与吹哨人的法定职责。应将信息披露的复核与监督视为与资金保管、清算同等重要的核心业务,投入相应的人力与内部制度资源。避免信息披露风险自管理人向托管人蔓延。
2. 完善复核流程并全程留痕,确保监督闭环
对于私募证券投资基金财务报告等材料的复核,托管人应建立标准化、可追溯的复核工作底稿制作与流程制度。托管人复核过程中发现的问题,均应以书面形式提示管理人,并跟踪管理人的纠正与反馈过程,直至问题确认解决,形成完整的“提示-纠正-确认”监督闭环。复核、沟通记录应妥善保存,以备监管查验或作为履职无过错的证据。
3. 建立风险预警与应急报告机制
当托管人发现管理人信息披露存在严重问题、涉嫌侵占挪用基金财产或出现失联等异常情形时,托管人不应犹豫或仅作内部提示,应严格按照《信披办法》第28条规定,及时向基金业协会及管理人注册地证监局报告。内部应制定清晰的报告触发条件、路径和流程,确保“吹哨”职责落到实处。
4. 在托管协议中厘清权责边界
在有关托管协议中,建议详细载明托管人在信息披露方面的具体复核、监督与报告职责,同时明确管理人须及时、准确提供托管人履行上述职责所必需的全部信息和资料的配合义务。清晰的合同约定有助于在后续责任认定中,区分托管人与管理人各自的责任范围。
三、私募基金销售机构
作为接触投资者的“第一棒”,私募基金销售机构在募集环节的信息披露合规至关重要。对此,我们建议:
1. 应严守信息传递“本分”,严禁篡改与误导
私募基金销售机构应清晰认识自身定位:是管理人信息披露的传递通道,而非信息源头。销售机构应按照管理人提供的标准化推介材料和信息向投资者披露,不得进行任何的篡改、截取或夸大解读。任何自行制作的宣传材料,其内容均需经管理人书面审核确认。
2. 将信息披露要求嵌入适当性管理流程
销售机构应将《信披办法》关于风险提示、投资者告知等要求,深度融入其投资者适当性管理的全流程。确保在推介过程中,以投资者能够理解的方式,完整、准确地揭示产品风险,并将此过程清晰留痕,以证明已履行“卖者尽责”义务,防范因不当推介引发的民事索赔风险。
四、私募基金其他服务机构(以会计师事务所为例)
《信披办法》颁布之后,私募基金其他服务机构作为信息披露的辅助人与责任主体,其法律责任风险正在急剧上升。我们建议:
1. 重新评估业务风险,摒弃“形式审计”思维
会计师事务所应当高度重视私募基金审计业务的潜在法律风险。特别是,《信披办法》强化了年报审计要求,而《证券投资基金法》已明确规定服务机构因出具文件存在虚假陈述给投资者造成损失的,应与委托人承担连带赔偿责任。这意味着,民事责任风险已非遥不可及的理论可能,而是“山雨欲来”的现实威胁。
2. 坚持独立审慎原则,强化对底层资产的审计穿透
在为私募基金,特别是投资结构复杂的基金提供审计服务时,不能仅仅依赖于管理人提供的汇总数据或书面说明。应严格遵循审计准则,对重要审计领域保持职业怀疑。对于底层资产,应评估其重大错报风险,并设计和执行恰当的审计程序,如必要的函证、访谈、查阅底层投资载体的相关文件等,以获取充分、适当的审计证据,对底层资产的真实性、估值合理性及风险状况作出独立判断。
五、私募基金管理人的股东、合伙人、实际控制人
此类主体虽不直接面向投资者披露,但已成为监管“向上穿透”的重点,也是私募基金信息披露违法的高风险主体。我们初步建议,私募基金管理人的股东、合伙人、实际控制人应建立与管理人之间的常态化信息沟通机制,主动、及时地向管理人告知任何可能对私募基金信息披露产生影响的所知事项(如自身重大诉讼、股权变动、对管理人的重大影响行为等)。同时,还应严守信息披露合规“红线”,不得隐瞒信息,更不得组织、指使或配合管理人实施任何信息披露违法行为,否则将承担直接的法律责任。
结语
《信披办法》与《信披细则》的颁布,标志着我国私募基金行业信息披露规范要求再上新台阶,有助于落实证监会提出的有关完善私募基金“1+N+X”制度体系,健全准入、募集、托管、信披等全链条规则,严打违规募集、侵占挪用、自融自用、利益输送等违法行为的具体要求。毫无疑问,新的信息披露规范对私募基金管理人、托管人等市场主体提出了更高要求,意味着更高的合规成本与法律责任风险。但与此同时,私募基金行业也将迎来一轮新的洗牌与服务质量低下市场主体的淘汰与出清,各市场主体唯有主动适应、系统改进,将外部监管要求内化为自身的合规制度与操作流程,方能在日益严格的监管环境中行稳致远,真正保护投资者合法权益,促进私募基金行业的高质量健康发展。
[注]
[1] 《信披细则》第41条第二款:对投资者决策有重大影响的信息,不论本细则是否有明确规定,私募基金管理人均应当披露。
[2] 《信披办法》第3条规定,基金合同(契约型私募基金)、公司章程(公司型私募基金)与合伙协议(合伙型私募基金)统称“基金合同”。本文从之。
[3] 《私募投资基金信息披露实施细则(征求意见稿)》第36条。
[4] 张保生、周伟、李瑞轩:《私募基金未完成清算时的推定损失与先行损害赔偿》,载《证券法律评论》,2024年刊。
[5] 《最高法:加强对证券类新型疑难案件研究应对》,载环球网:https://finance.huanqiu.com/article/4QVr00bnnSH 2026年2月25日。
[6] 参见上海金融法院(2022)沪74民终43号民事判决书。
[7] 亦参见上海金融法院(2022)沪74民终43号民事判决书。
[8] 经济日报:《私募行业须回归本源》,http://paper.ce.cn/jjrb/html/2021-09/08/content_449511.htm,2026年3月26日访问。
[9] 李勇、唐洁:《私募基金管理公司可成为背信运用受托财产罪主体》,载最高人民检察院网站,https://www.spp.gov.cn/spp/llyj/202401/t20240123_640926.shtml,2026年3月26日访问。
[10] 参见刘宪权、林雨佳:《利用未公开信息交易共同犯罪的认定》,载《政治与法律》2019年第4期。
[11] “最高法、最高检、公安部、中国证监会联合发布依法从严打击证券犯罪典型案例”,载最高人民检察院官方网站,https://www.spp.gov.cn/xwfbh/dxal/202209/t20220909_577056.shtml,2026年1月19日最后访问。