2023年华南地区商业贿赂案例评析
2023年华南地区商业贿赂案例评析
《中华人民共和国反不正当竞争法》(以下简称“《反不正当竞争法》")自1993年公布实施,历经2017年全面修订、2019年修改完善,为促进市场公平竞争、规范市场竞争秩序、维护市场经济健康运行提供了基础性法律制度,为完善我国社会主义市场经济体制、推动高质量发展奠定了坚实的法治基础。
2023年是《反不正当竞争法》实施的三十周年,也是我国反不正当竞争行政执法领域的重要里程碑。自《反不正当竞争法》实施以来,全国共查处各类不正当竞争案件75.7万件,罚没金额128.8亿元[1]。为了拓展反不正当竞争执法深度和广度,提升市场竞争整体质量和水平,国家市场监督管理总局(以下简称“市监总局")部署开展了2023年反不正当竞争“守护"专项执法行动,加大力度整治行业性、普遍性问题,净化市场环境、维护公平竞争。市监总局将打击商业贿赂违法行为作为专项执法行动的重点之一,尤其是针对医疗行业,对医药购销、医疗设备采购、装饰装修、餐饮旅游等重点行业商业贿赂行为保持高压态势;严打假借科室宣讲会等名义,向医疗机构工作人员给付利益、维护关系的行为;严查假借捐赠等形式捆绑销售药品耗材实施商业贿赂等行为。
在地方层面,华南地区政府部门积极推进落实《反不正当竞争法》,并结合地方实际情况,制定了反不正当竞争的地方性规定。在广东地区,广东省市场监督管理局于2021年8月18日发布了《广东省实施<中华人民共和国反不正当竞争法>办法(草案建议稿)》(以下简称“《广东反不正当竞争办法草案》"),《广东反不正当竞争办法草案》对2014年广东省人民代表大会常务委员会于2014年9月25日发布的《广东省实施<中华人民共和国反不正当竞争法>办法》(以下简称“现行《广东反不正当竞争办法》")进行了修订。由于现行《广东反不正当竞争办法》中未针对商业贿赂违法行为作出明确规定,《广东反不正当竞争办法草案》从立法上弥补缺漏,第十三条补充规定了禁止商业贿赂的条款,并对“财物贿赂"的具体表现形式进行了细化规定。[2]在广西地区,《广西壮族自治区反不正当竞争条例》自1996年公布以来,历经三次修订,最新修订版本由广西壮族自治区人民代表大会常务委员会于2019年7月25日公布并施行。在海南地区,《海南经济特区反不正当竞争条例》由海南省人民代表大会常务委员会于1993年12月18日发布,并于1994年1月1日正式施行。《海南自由贸易港公平竞争条例》由海南省人民代表大会常务委员会于2021年9月30日公布,并于2022年1月1日正式施行。
在刑事领域,《中华人民共和国刑法修正案(十二)》(以下简称“《刑法修正案(十二)》")由全国人民代表大会常务委员会于2023年12月29日发布,并于2024年3月1日正式实施。《刑法修正案(十二)》对《刑法》第三百九十条[3]进行了修改,新增了对行贿类犯罪的从重处罚情形,加大了对行贿犯罪的惩治力度,“有下列情形之一的,从重处罚:(一)多次行贿或者向多人行贿的;(二)国家工作人员行贿的;(三)在国家重点工程、重大项目中行贿的;(四)为谋取职务、职级晋升、调整行贿的;(五)对监察、行政执法、司法工作人员行贿的;(六)在生态环境、财政金融、安全生产、食品药品、防灾救灾、社会保障、教育、医疗等领域行贿,实施违法犯罪活动的;(七)将违法所得用于行贿的。"
2021年9月,中央纪委国家监委与中央组织部、中央统战部、中央政法委、最高人民法院、最高人民检察院联合印发了《关于进一步推进受贿行贿一起查的意见》(以下简称“《受贿行贿一起查的意见》")。为了贯彻落实《受贿行贿一起查的意见》,提高受贿行贿一起查的综合治理效能,2022年3月1日,国家监察委员会、最高人民检察院联合发布了第一批共5起行贿犯罪典型案例。2023年3月12日,中共中央纪委办公厅、国家监察委员会办公厅、最高人民检察院办公厅联合发布了第二批共5起行贿犯罪典型案例,以期充分发挥典型案例指导作用,切实有效预防行贿犯罪,促进反腐败治理成效。
本文将通过对华南地区各级市场监督管理局官网、中国裁判文书网以及律商网、威科先行等法律数据库检索到的2023年华南地区商业贿赂案例的行政处罚、刑事处罚的整体概况以及典型案例进行盘点和梳理,揭示商业贿赂对企业运营的风险,并为企业搭建反商业贿赂的合规制度提供建议。
一、概况
(一)行政处罚
目前华南地区各地市场监督管理机构对行政处罚的公开数量和对案件细节的公开程度差异明显,部分地区市场监督管理机构仅公开了典型案例。我们共检索到2023年华南地区总计十余起公开针对商业贿赂行为的行政处罚案件,被处罚单位分布于医疗、教育、餐饮、房地产等行业,但我们推断实际处罚数量远不止于此。
就我们检索到的行政处罚案例而言,商业贿赂的手段主要包括以“业务推广费"“促销费"“好处费"等名义支付现金或给予回扣或佣金、宴请交易对象的工作人员或向其赠送礼品等方式。
关于处罚力度,根据《反不正当竞争法》第19条规定:“经营者违反本法第七条规定贿赂他人的,由监督检查部门没收违法所得,处十万元以上三百万元以下的罚款。情节严重的,吊销营业执照。"在我们检索到的案例中,罚款金额在十万元至三百万元之间的案件占绝大多数,尚未发现吊销营业执照的案件。
(二)刑事处罚
我们公开检索到2023年华南地区立案审理的商业贿赂相关刑事案件数量总计80起。其中,非国家工作人员受贿罪(《刑法》第163条)案件共8起,对非国家工作人员行贿罪(《刑法》第164条)案件共6起,受贿罪(《刑法》第385条、第388条)案件共58起,行贿罪(《刑法》第389条)案件共5起,单位行贿罪(《刑法》第393条)案件共3起。此外,我们未检索到单位受贿罪(《刑法》第387条)和利用影响力受贿罪(《刑法》第388条)的案件。
根据上述统计结果,受贿类案件数量共计66起,约占82.5%;行贿类的案件共计14起,约占17.5%,反映了司法机关在保持惩治受贿高压态势的同时,严厉打击和严肃查处行贿犯罪。
在案件所属行业分布上,2023年华南地区司法机关对于医疗、餐饮、工程建设、房地产等领域中的行贿受贿犯罪进行了重点打击。
二、重点行业典型案例评析
(一)医疗行业
2023年5月4日,市监总局发布了《关于进一步加强医疗美容行业监管工作的指导意见》,提出“严禁在诊疗咨询、就医引导活动中作出不符合法律法规及诊疗规范要求的承诺或者表述,依法加大对‘医托’‘药托’的处置力度,查处商业贿赂,严厉打击违法开展诊疗咨询、就医引导的行为。"
2023年5月8日,国家卫生健康委员会、市监总局等14部门[4]联合印发《关于印发2023年纠正医药购销领域和医疗服务中不正之风工作要点的通知》(国卫医急函〔2023〕75号),旨在重点整治医药领域突出腐败问题,为卫生健康事业高质量发展、全面推进健康中国建设提供坚强保障,并从健全完善新时代纠风工作体系、整治行业重点领域的不正之风问题、强化医保基金监督管理、深入治理医疗领域乱象、切实推进工作取得实效等五大方面提出了十三条要求。
2023年7月21日,国家卫健委、国家发改委、财政部、人力资源社会保障部、国家医保局、国家药监局联合发布了《关于印发深化医药卫生体制改革2023年下半年重点工作任务的通知》(国卫体改发〔2023〕23号),提出“全面加强医药领域综合监管。指导公立医院党组织强化全面从严治党主体责任,防范廉洁风险。制定关于深化体制机制改革、加强医药卫生领域廉政建设的指导性文件。持续加强行风建设,推进全国医药领域腐败问题治理长效机制建设,进一步净化行业风气。开展打击欺诈骗保专项整治和种植牙收费治理。加强医药领域反垄断、反不正当竞争监管。规范民营医院发展。"
2023年12月18日,国家卫生健康委办公厅发布了《大型医院巡查工作方案(2023—2026年度)》(国卫办医急函〔2023〕453号),提出“围绕行风热点问题,重点巡查医药领域腐败问题集中整治工作(以下简称集中整治工作)、医疗机构工作人员廉洁从业九项准则(以下简称“九项准则")、全国医疗机构及其工作人员廉洁从业行动计划2021—2024年(以下简称廉洁从业行动计划)落实情况。重点巡查:……三是是否加强对接受商业提成、参与欺诈骗保、实施过度诊疗、违规接受捐赠、泄露患者隐私、牟利转介患者、破坏就医公平、收受患方‘红包’、收受企业回扣等违反‘九项准则’和廉洁从业行为的监管。"
以下,我们从药品销售和医疗器械这两个细分领域对2023年度华南地区发生的医疗行业典型商业贿赂案件进行简要分析。
1. 药品销售领域

案例评析:
本案中,当事人以“产品推广费用、促销费用、推广促销费用、产品促销费用等"名义向医疗机构的医生支付好处费,从而提高医疗机构对特定药品的采购量,获得更多交易机会。上述行为客观上排斥了其他药品供应商的正当竞争,违反了《反不正当竞争法》第七条第一款第(一)项“经营者不得采用财物或者其他手段贿赂下列单位或者个人,以谋取交易机会或者竞争优势:(一)交易相对方的工作人员"的规定,构成商业贿赂行为。

案例评析:
本案中,叶某为了推广其代理的药品及谋取更多推广好处费,通过向药房工作人员支付好处费、向医务人员支付返点等,促进其代理的药品销售,该行为构成《刑法》第一百六十四条第一款规定的对非国家工作人员行贿罪,即“为谋取不正当利益,给予公司、企业或者其他单位的工作人员以财物,数额较大的,处三年以下有期徒刑或者拘役,并处罚金;数额巨大的,处三年以上十年以下有期徒刑,并处罚金。"
根据《最高人民法院、最高人民检察院关于办理贪污贿赂刑事案件适用法律若干问题的解释》(以下简称“《贪污贿赂刑事案件适用法律司法解释》")第十一条第三款规定,刑法第一百六十四条第一款规定的对非国家工作人员行贿罪中的“数额较大"“数额巨大"的数额起点,按照本解释第七条、第八条第一款关于行贿罪的数额标准[5]规定的二倍执行。因此,对非国家工作人员行贿罪“数额较大"的起点为六万元以上,“数额巨大"的起点为二百万元以上。本案中,叶某行贿款项金额为21.1万元,属于对非国家工作人员行贿罪“数额较大"的情形。
2. 医疗器械领域

案例评析:
本案中,当事人假借“会诊费"的名义,向医务人员支付好处费,以提高其销售的医疗器械在医院的使用量和销售量,从而获取更多利润。此外,当事人向医务人员支付会诊费,以“支付证明单"作为支付凭证及记账凭证,未记入其法定会计账册,对方也未开具收受该款项的发票、收据给其入账。当事人用餐费发票方式予以冲账,该行为属于“账外暗中",是商业贿赂的典型标志。医疗系统的腐败主要发生在采购环节,当事人的上述行为不仅排斥了其他同业经营者的商业机会,扰乱了市场竞争秩序,违反了《反不正当竞争法》第七条第一款第(一)项规定,构成商业贿赂行为,还侵害了消费者的知情权和选择权,加重了人民群众的医疗负担,激化了医患矛盾。执法机关对当事人的违法行为处以高额的罚款,体现了对消费者的合法权益和公平竞争的市场秩序的保护。

案例评析:
当事人为了推广其公司的可吸收接骨螺钉产品,通过召开虚假研讨会的形式对医生进行宴请和赠送礼物,价值总计八千余元,当事人因此获利六千余元,违反了《反不正当竞争法》第七条第一款第(三)项“经营者不得采用财物或者其他手段贿赂下列单位或者个人,以谋取交易机会或者竞争优势:(三)利用职权或者影响力影响交易的单位或者个人"的规定,构成商业贿赂。虽然当事人违法所得数额并不大,但是执法机关对其处以近乎违法所得五倍的罚款,足以见得监管部门对于医疗行业商业贿赂的零容忍和严厉打击态度,以及建设和维护规范化医疗市场的决心。
假借召开学术会议的名义进行送礼、宴请行为是典型的商业贿赂行为。虽然医疗腐败一直是执法机关的重点打击对象,但是医疗行业的商业贿赂行为仍层出不穷。在医疗行业整风日益严格的态势下,从规避风险的角度,我们建议,医疗企业加强自身检查和员工教育工作,防止类似商业贿赂的情况发生。此外,医疗企业举办正常的学术研讨会议时,应当注意保留完整的学术会议召开真实性的证明材料,例如与会人员签到记录、会议议程、录像和照片等;同时,医疗企业也应当注意尽量避免对来宾进行过度招待或赠送贵重礼品,或利用医务人员对企业产品进行推广和宣讲等。
(二)餐饮行业
1. “账外暗中"的财务往来

案例评析:
本案是海南省市场监督管理局发布的2023年反不正当竞争“守护"专项执法行动典型案例。本案当事人作为餐饮行业经营者,为获取更多客源和交易机会,根据客户的实际消费金额按比例向掮客支付回扣。并且当事人未建立商品进销台账和财务账册,其向掮客支付的回扣款均未如实计入法定财务账册。此外,由于这些掮客为个人,实际也难以合法入账。当事人上述行为违反了《反不正当竞争法》第七条第一款第(三)项“经营者不得采用财物或者其他手段贿赂下列单位或者个人,以谋取交易机会或者竞争优势:(三)利用职权或者影响力影响交易的单位或者个人。"以及同法第七条第二款:“经营者在交易活动中,可以以明示方式向交易相对方支付折扣,或者向中间人支付佣金。经营者向交易相对方支付折扣、向中间人支付佣金的,应当如实入账。接受折扣、佣金的经营者也应当如实入账。"的规定,构成商业贿赂行为。
“账外暗中"是指未在依法设立的反映其生产经营活动或者行政事业经费收支的财务账上按照财务会计制度规定明确如实记载,包括不记入财务账、转入其他财务账或者做假账等。[6]经营者与交易向对方或中间人以“账外暗中"形式的财务往来将导致其财务账册记载的收支情况与实际情况不符,被执法机关认定为商业贿赂的风险非常高。因此,我们建议企业向交易相对方支付折扣、向中间人支付佣金时,注意以书面形式签署协议并遵守如实入账的规定。
2. 行贿受贿双方追责

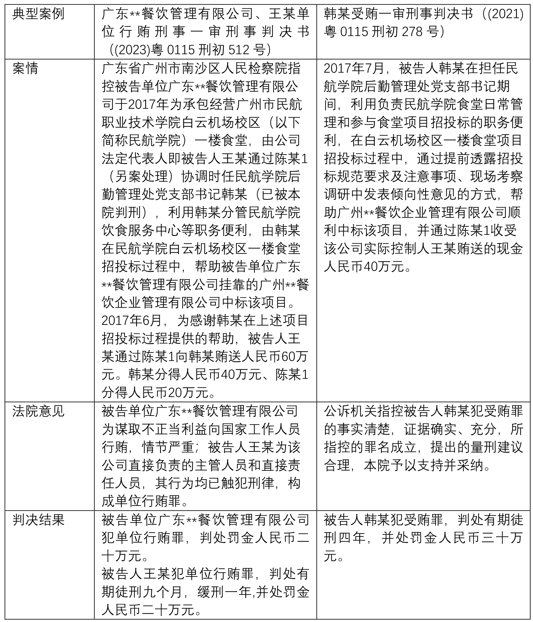
案例评析:
本案是一起典型的“受贿行贿一起查"案件,司法机关对行贿方和受贿方均进行了追责。根据最高人民法院和最高人民检察院《关于办理商业贿赂刑事案件适用法律若干问题的意见》第九条规定:“在行贿犯罪中,‘谋取不正当利益’,是指行贿人谋取违反法律、法规、规章或者政策规定的利益,或者要求对方违反法律、法规、规章、政策、行业规范的规定提供帮助或者方便条件。在招标投标、政府采购等商业活动中,违背公平原则,给予相关人员财物以谋取竞争优势的,属于‘谋取不正当利益’。"本案中,被告单位广东**餐饮管理有限公司及其法定代表人即被告人王某为了在食堂招投标项目中谋取竞争优势,向国家工作人员施以金钱贿赂,属于“谋取不正当利益",故被认定为单位行贿罪。
(三)工程建设行业
工程建设项目通常具有投资金额巨大、利润丰厚的特点,因此是商业贿赂问题突出、刑事犯罪高发的领域。商业贿赂行为往往覆盖工程立项、融资、招投标、结算等各个环节,且违法手段隐蔽性强,查处难度大。工程建设领域也是我国治理商业贿赂的重点领域。
1. 利用职务便利受贿

案例评析:
本案被告人卢某担任住房和城乡建设局副局长、某国有资产运营管理有限公司总经理等,其作为国家工作人员,利用职务便利徇私舞弊,为私营企业在工程项目的招标、施工、审批、结算等多个环节谋取便利、提供帮助,并多次非法收取私营企业给予的财物,因此构成受贿罪。
2. 向国家工作人员行贿

案例评析:
本案被告人张某为了获取承接中小学活动赛事场地布置业务的机会,通过银行转账和给付现金的方式向教育局工作人员(即国家工作人员)施行贿赂,从而利用国家工作人员的职务便利在项目招投标过程中取得竞争优势和顺利中标,其行为构成行贿罪。
行贿人不择手段“围猎"掌握权力和资源的国家工作人员,是当前腐败发生的重要原因。受贿与行贿一体两面,相互作用,行贿诱导受贿,受贿刺激行贿,行贿不查、受贿不止。从执法和司法实践来看,只有在严惩受贿行为的同时,严查行贿行为,才能实现标本兼治。
招投标环节是工程建设项目中商业贿赂行为高频发生的环节。当企业参与招投标项目时,我们建议企业严格遵守《招标投标法》及其实施条例的规定,除了避免发生商业贿赂行为之外,还应避免发生事前实质性谈判[7]或串通投标[8]等可能导致中标无效的情形。就企业日常管理而言,我们建议企业制定内部反商业贿赂的规章制度以及招投标合规流程手册或指南等,敦促员工认真学习并严格遵守。
三、总结
从2023年华南地区的商业贿赂案例中,我们可以看到医疗、餐饮、工程建设等行业是执法机关的重点关注领域。此外,从中央纪委国家监委、最高人民检察院等部门联合发布第一批、第二批5起行贿犯罪典型案例,到全国纪检监察机关的2023年中国正风反腐“成绩单"[9],再到《刑法修正案(十二)》新增对行贿犯罪从重处罚情形的规定,这一系列举措彰显了国家严肃惩处行贿犯罪的坚决态度。
另外,2022年11月启动《反不正当竞争法》的第三次修订,虽仍在推进过程中,尚未形成最终版本,我们建议企业时刻留意《反不正当竞争法》的修订进程,密切关注行政领域和刑事领域针对反商业贿赂的立法和执法动态,积极顺应合规趋势,推进企业内部的反商业贿赂合规制度体系的建设和完善。
[注]
[1] 国家市场监督管理总局《反不正当竞争法实施30周年 厚植公平竞争社会氛围》https://www.samr.gov.cn/xw/mtjj/art/2023/art_561e2db6fe2f4f4b8d45628c6b72586d.html
[2] 《广东反不正当竞争办法草案》第十三条,经营者不得采用财物或者其他手段贿赂有关单位或者个人,以谋取交易机会或者竞争优势。
任何单位和个人不得收受或者通过他人收受贿赂,为经营者谋取交易机会或者竞争优势。
经营者可以以明示方式向交易相对方支付折扣,或者向中间人支付佣金,支付和收受双方均应当按照相关财务制度如实入账。
第一款所称的财物,包括以宣传费、科研费、劳务费、咨询费等为名义的现金、物品和网络虚拟财产以及以礼券、基金、股份、债务免除等其他财产权益。
本办法所称的明示方式,是指可以进行会计核算的有形形式。
[3] 《刑法》第三百九十条,【行贿罪的处罚规定】对犯行贿罪的,处五年以下有期徒刑或者拘役,并处罚金;因行贿谋取不正当利益,情节严重的,或者使国家利益遭受重大损失的,处五年以上十年以下有期徒刑,并处罚金;情节特别严重的,或者使国家利益遭受特别重大损失的,处十年以上有期徒刑或者无期徒刑,并处罚金或者没收财产。
行贿人在被追诉前主动交待行贿行为的,可以从轻或者减轻处罚。其中,犯罪较轻的,对侦破重大案件起关键作用的,或者有重大立功表现的,可以减轻或者免除处罚。
第三百九十条之一【对有影响力的人行贿罪】为谋取不正当利益,向国家工作人员的近亲属或者其他与该国家工作人员关系密切的人,或者向离职的国家工作人员或者其近亲属以及其他与其关系密切的人行贿的,处三年以下有期徒刑或者拘役,并处罚金;情节严重的,或者使国家利益遭受重大损失的,处三年以上七年以下有期徒刑,并处罚金;情节特别严重的,或者使国家利益遭受特别重大损失的,处七年以上十年以下有期徒刑,并处罚金。
单位犯前款罪的,对单位判处罚金,并对其直接负责的主管人员和其他直接责任人员,处三年以下有期徒刑或者拘役,并处罚金。
[4] 国家卫生健康委员会、教育部、工业和信息化部、公安部、财政部、商务部、审计署、国务院国有资产监督管理委员会、国家税务总局、国家市场监督管理总局、国家医疗保障局、国家中医药管理局、国家疾病预防控制局、国家药品监督管理局
[5] 《贪污贿赂刑事案件适用法律司法解释》第七条第一款,为谋取不正当利益,向国家工作人员行贿,数额在三万元以上的,应当依照刑法第三百九十条的规定以行贿罪追究刑事责任。
《贪污贿赂刑事案件适用法律司法解释》第八条第一款,犯行贿罪,具有下列情形之一的,应当认定为刑法第三百九十条第一款规定的“情节严重":
(一)行贿数额在一百万元以上不满五百万元的;
(二)行贿数额在五十万元以上不满一百万元,并具有本解释第七条第二款第一项至第五项规定的情形之一的;
(三)其他严重的情节。
[6] 《国家工商行政管理局关于禁止商业贿赂行为的暂行规定》第五条
[7] 《招标投标法》第四十三条,在确定中标人前,招标人不得与投标人就投标价格、投标方案等实质性内容进行谈判。
[8] 《招标投标法》第三十二条第一款和第二款规定,投标人不得相互串通投标报价,不得排挤其他投标人的公平竞争,损害招标人或者其他投标人的合法权益。
投标人不得与招标人串通投标,损害国家利益、社会公共利益或者他人的合法权益。
[9] https://www.ccdi.gov.cn/yaowenn/202312/t20231226_317271.html