国资监管动态:国有企业增资十大热点问题解读
国资监管动态:国有企业增资十大热点问题解读
国有企业增资(包括公开挂牌增资、非公开协议增资)是优化国有资本布局、提升国有企业核心竞争力的重要路径。伴随着国资国企改革的不断深化,国有企业增资在国有资产交易中的占比日益提升。在此背景下,深入研究法规体系与国资监管动态,对于保障交易合规、实现改革目标尤为关键。
然而,无论是国资监管规定还是国有资产交易实操,国有股权转让的监管规则相对完整清晰,国有企业增资的规定相对较少,且较多问题在没有明确规定的情形下需适用国资委、各地国资监管机构以及产权交易机构的实操口径。近年来伴随着相关规则体系的完善及实操案例的增加,国有企业增资流程及关注要点也逐渐清晰,但相关监管规则及实操仍在保护国有资产及国有股东权益,促进国有资产保值增值等原则下不断更新和完善。
笔者结合《企业国有资产交易监督管理办法》(国资委、财政部令第32号,以下简称“32号令”)、《关于企业国有资产交易流转有关事项的通知》(国资发产权规〔2022〕39号,以下简称“39号文”)、《企业国有资产交易操作规则》(国资发产权规〔2025〕17号,以下简称“17号文”)等相关国有资产交易法规、国务院国资委网站互动热点回复,以及我们对于国有资产交易法律实务经验,梳理了近期国有企业增资十大热点问题并进行解读。
一、公开挂牌增资的主要流程
国有产权转让规则体系比较完善和清晰,相比而言国有企业增资存在其自身特点且与产权转让存在差异。依据相关法律法规,参考北京产权交易所、上海联合产权交易所的实施细则,结合我们的实操经验,公开挂牌增资的主要流程列示如下:

点击可查看大图
二、国有企业增资的审批要求
根据32号令第34、35条,以及39号文第2条的相关规定,结合国务院国资委网站互动热点回复以及近期项目实操经验,我们对国有企业增资涉及的审批问题进行概括总结如下:

点击可查看大图
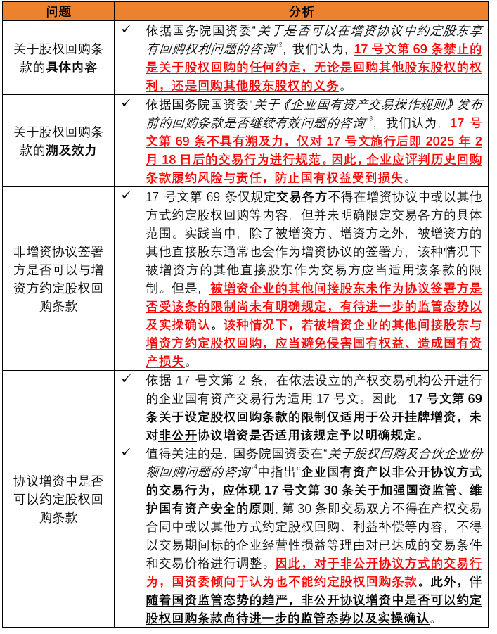
三、公开挂牌增资情况下是否可以约定股权回购条款
在通常的股权投资基金参与非国有企业增资的过程中,特定情形下设置回购条款较为常见。但是在国有企业增资情形下是否能够设置回购条款,需要结合是否符合国资监管规定而定。
依据17号文第69条的规定,交易各方不得在增资协议中或以其他方式约定股权回购等内容。结合国务院国资委网站互动热点回复以及近期项目实操经验,我们对股权回购条款相关热点问题进行总结如下:

点击可查看大图
四、公开挂牌增资情况下增资资金实缴期限
32号令对企业增资行为进行了规范,但并未明确对企业增资涉及的实缴出资期限进行限定。
根据笔者的实操经验,产权交易机构也并未对增资所涉的实缴出资期限进行限制,一般均依据增资企业的方案进行设置,实操中关于企业增资是否适用32号令关于产权转让的付款期限也并无官方定论。但是,国务院国资委曾在“关于国家出资企业增资相关问题的咨询”回复中明确,[5]国有及国有控股企业、国有实际控制企业通过产权交易机构公开增资,是在注册资本足额实缴的基础上扩充注册资本、实缴资本的行为。在投资者遴选时,对于不能一次性实缴投资的,不建议选定为合格投资方。增资款结算方式按照产权交易机构规定执行。
17号文结合上述国资监管实践的精神,在其第44条、第72条、第73条中明确规定,企业增资的募集资金应当为投资方实缴出资金额,且应当在增资协议生效之日起10个工作日内按照约定一次性实缴出资。此外,依据国务院国资委关于该问题的进一步答复,投资方实缴出资金额包含实缴资本金及计入公司资本公积部分。[6]
五、公开挂牌增资未征集到投资人是否可以降价问题
依据国务院国资委“关于国有企业增资公开挂牌未征集到投资人是否可以降价问题的咨询”,[7]根据32号令的相关规定,国有企业增资应当以资产评估结果为基础,结合意向投资方的条件和报价等因素选定投资方。32号令及17号文中关于产权转让项目降价的相关规定存在于“企业产权转让”章节,且实操中在产权交易机构进行的增资项目中信息披露的内容不包含价格。因此,产权转让项目降价相关规定不适用于增资项目。
值得关注的是,依据17号文第54条,公开挂牌增资中,正式披露公告期满未征集到意向投资方,且不变更公告内容的,增资企业可以按照公告要求延长公告时间,每次延长时间不少于5个工作日。未在公告中明确延长时间的,公告到期自行终结。
六、建立战略合作伙伴关系而实施非公开协议增资的条件
依据32号令第45条规定,以下情形经同级国资监管机构批准,可以采取非公开协议方式进行增资:(二)因国家出资企业与特定投资方建立战略合作伙伴或利益共同体需要,由该投资方参与国家出资企业或其子企业增资。对于战略合作伙伴关系以及同级国资监管机构的认定,实操当中存在较多的争议。
1. 战略合作伙伴关系的认定
依据国务院国资委“关于32号令非公开协议转让相关问题的咨询”[8],针对“因国家出资企业与特定投资方建立战略合作伙伴或利益共同体需要”,是指从国家出资企业发展战略角度考虑,与特定的投资方进行合作,需要结合不同国家出资企业的功能定位和行业特点予以确定,由国家出资企业予以充分论证,国资监管机构严格审批。
此外,关于如何理解非公开协议增资条件中的战略合作伙伴关系,国务院国资委指出“国家出资企业与投资方签订战略合作协议不属于可采取非公开协议增资的情形”[9]。我们认为,国资委该回复旨在强调不可通过简单签署战略合作协议则认定具有战略合作伙伴关系,仍需结合国家出资企业的功能定位和行业特点以及战略合作的实质内容判断是否构成战略合作伙伴关系,并需要以国资主管部门最终审核意见为准。
2. 同级国资监管机构的认定
依据“关于32号令第四十五条“同级国资监管机构”如何理解的问题咨询”[10],结合国务院国资委网站互动热点回复以及近期项目实操经验,32号令第45条中的“同级国资监管机构”是指对被增资企业所属的国家出资企业履行出资人职责的同级国资监管机构。
七、国家出资企业审议决策采取协议增资的情形
依据32号令第46条规定,以下3种情形经国家出资企业审议决策,可以采取非公开协议方式进行增资。结合国务院国资委网站互动热点回复以及近期项目实操经验,我们对3种情形的具体适用范围总结如下:

点击可查看大图
八、国有参股企业增资是否需要履行评估程序
依据《企业国有资产评估管理暂行办法》(国资委令第12号,以下简称“12号文”)第2条、第6条的规定,非上市公司国有股东股权比例变动应当进行评估。鉴于国有参股企业增资,导致国有股东在国有参股企业的股权比例发生变化的,因此需对国有参股企业进行评估。实践当中,由于国有股东在国有参股企业中并不拥有控制权和控股地位,如对增资事项无否决权,则无法强制要求国有参股企业增资必须进行评估。对此,国务院国资委在“国有参股企业增资是否进行资产评估及备案?[16]”指出“国有参股公司(国有股东合计持股比例不足5%)增资引入一名外部民营背景股东时(会导致原国有股东持股比例变动),国有股东应按照企业国有资产监督管理有关规定在上述经济行为的决策会议上,就其需要进行资产评估和履行国有资产评估备案程序表达意见,最终以股东会决议为准”。
因此,《国有企业参股管理暂行办法》(国资发改革规〔2023〕41号)第20条规定,国有参股企业通过增资扩股引入其他投资者,国有股东应当在决策过程中,按照国有资产监督管理有关规定就资产评估、进场交易等发表意见。此外,依据《关于优化中央企业资产评估管理有关事项的通知》(国资发产权规〔2024〕8号,以下简称“8号文”)第4.2条规定,中央企业及其子企业参股的企业发生非国有股东增资等经济行为时,国有股东代表应当比照现行国有资产评估管理相关规定,发表对相关标的进行资产评估或估值的股东意见,最终以参股企业决策为准。
我们认为,国有参股企业增资时,目前并无强制性的国资监管规定要求必须就此履行资产评估程序。但是,国有股东应在该企业决策过程中,按照国资监管规定就是否进行资产评估发表意见,最终以股东会决议为准。
九、国有企业增资的定价依据
关于国有企业增资的定价依据,一直是实操中较为关注的话题。依据《企业国有资产评估管理暂行办法》第6条第4款、8号文第2.1条及第2.2条、32号令第38条第2款,国有企业增资的定价依据(企业资本及股权比例)总结如下:

点击可查看大图
值得关注的是,结合国务院国资委“关于国有企业非同比例增资价格问题的咨询”[17],在增资企业与投资方均为国有独资或全资企业情形下,即使增资企业原股东非同比例增资,该情形不影响整体国有股东权益,不存在国有资产流失风险。因此,按照《公司法》、企业章程履行决策程序后,可以依据被增资企业评估结果或被增资企业最近一期审计报告的净资产确定增资价格(不得低于1元/股),也可以按照1元/股增资。此外,结合国务院国资委“关于国有企业协议增资中最近一期审计报告有效期问题的咨询”[18],“最近一期审计报告”是指最近基准日为近一年内的审计报告,该审计报告应当为本次增资行为服务,可以是年度审计报告,也可以是近一年内某一基准日的审计报告。
十、国有企业增资涉及的变更登记
根据《国家出资企业产权登记管理暂行办法》(国务院国资委令第29号),企业发生产权登记相关经济行为时,应当自相关经济行为完成后20个工作日内,在办理工商登记前,申请办理产权登记。
此外,根据国家市场监督管理总局发布的《防范和查处假冒企业登记违法行为规定》(2024年3月15日实施)等相关规定,市场监督管理部门与国有资产监督管理等部门建立国有企业登记信息与产权登记信息共享机制,国有产权登记是国有企业股权变更登记的前提条件。
结合国务院国资委“关于《国家出资企业产权登记管理暂行办法》相关问题的咨询”[19],增加注册资本、缴纳实收资本均属于应办理产权登记的经济行为,如在增加注册资本完成后20个工作日内,可以完成该次增资所对应的实收资本缴纳,可选择通过“增资”一次办理产权登记事项,如在此期间不能完成,应分别办理产权登记后再办理工商登记。我们认为,鉴于公开挂牌增资中增资方应当在增资协议生效之日起10个工作日内按照约定一次性实缴出资,因此前述答复情形更多适用于非公开协议增资。
本文结合现行国资监管政策及国有企业增资实践案例梳理而成,旨在为关注或从事国有企业增资实务的专业人士提供参考。我们将持续跟踪国资监管规定与实务操作(尤其是国有企业增资)的最新动态,期待国资监管体系持续完善、监管目标有效实现,也愿以我们的专业经验助力更多国有企业增资项目合规、高效落地。
[注]
[1] 《请问重要行业和关键领域是指哪些》,
http://www.sasac.gov.cn/n2588040/n2590387/n9854147/c9931221/content.html
[2] 《关于是否可以在增资协议中约定股东享有回购权利问题的咨询》,
http://www.sasac.gov.cn/n2588040/n2590387/n9854167/c33440589/content.html
[3] 《关于<企业国有资产交易操作规则>发布前的回购条款是否继续有效问题的咨询》,
http://www.sasac.gov.cn/n2588040/n2590387/n9854167/c34619568/content.html
[4] 《关于股权回购及合伙企业份额回购问题的咨询》,
http://www.sasac.gov.cn/n2588040/n2590387/n9854167/c35249072/content.html
[5] 《关于国家出资企业增资相关问题的咨询》,
http://www.sasac.gov.cn/n2588040/n2590387/n9854167/c31084541/content.html
[6] 《关于<企业国有资产交易操作规则>问题的咨询》,
http://www.sasac.gov.cn/n2588040/n2590387/n9854167/c33665184/content.html
[7] 《关于国有企业增资公开挂牌未征集到投资人是否可以降价问题的咨询》,
http://www.sasac.gov.cn/n2588040/n2590387/n9854167/c34619590/content.html
[8] 《关于32号令非公开协议转让相关问题的咨询》,
https://wap.sasac.gov.cn/n2588040/n2590387/n9854167/c28520774/content.html
[9] 《如何理解非公开协议增资条件中的战略合作伙伴关系?》,
http://www.sasac.gov.cn/n2588040/n2590387/n9854167/c16193175/content.html
[10] 《关于32号令第四十五条“同级国资监管机构”如何理解的问题咨询》,
http://www.sasac.gov.cn/n2588040/n2590387/n9854167/c28980592/content.html
[11] 《关于32号令第四十六条中非公开协议增资问题的咨询》,
http://www.sasac.gov.cn/n2588040/n2590387/n9854167/c32490880/content.html
[12] 《关于32号令第四十六条“企业债权转为股权”如何理解的问题咨询》,
http://www.sasac.gov.cn/n2588040/n2590387/n9854167/c29466497/content.html
[13] 《关于<企业国有资产交易监督管理办法>中有关增资扩股问题的咨询》,
http://www.sasac.gov.cn/n2588040/n2590387/n9854167/c32253466/content.html
[14] 《关于国有控股公司增资问题的咨询》,
http://www.sasac.gov.cn/n2588040/n2590387/n9854167/c30923778/content.html
[15] 《关于32号令第四十六条中的“企业原股东增资”问题的咨询》,
http://www.sasac.gov.cn/n2588040/n2590387/n9854167/c31084531/content.html
[16] 《国有参股企业增资是否进行资产评估及备案?》,
http://www.sasac.gov.cn/n2588040/n2590387/n9854167/c15897971/content.html
[17] 《关于国有企业非同比例增资价格问题的咨询》,
http://www.sasac.gov.cn/n2588040/n2590387/n9854167/c35005060/content.html
[18] 《关于国有企业协议增资中最近一期审计报告有效期问题的咨询》,
http://www.sasac.gov.cn/n2588040/n2590387/n9854167/c35339748/content.html
[19] 《关于<国家出资企业产权登记管理暂行办法>相关问题的咨询》,
http://www.sasac.gov.cn/n2588040/n2590387/n9854167/c33872364/content.html