水利工程法律实务 ——以碾压式土石坝为例(下)
水利工程法律实务 ——以碾压式土石坝为例(下)
在上篇技术风险与法律义务框架的基础上,本文将聚焦于水利工程责任事故的刑事法律责任。通过对重大责任事故罪、工程重大安全事故罪等罪名的构成要件、行为类型及量刑标准进行解析,并结合司法实践中的类案处理,厘清参建主体及人员的罪与非罪,以期加强参建主体及人员的风险防范意识。
一、刑事罪名解析
水利工程责任事故中,主要涉及工程重大安全事故罪与重大责任事故罪,规定于刑法第二章“危害公共安全罪”中,两罪在犯罪主体、客观行为、责任层次等方面存在显著差异。同时,参建主体人员还可能涉及玩忽职守罪以及伪造、变造、买卖国家机关公文、证件、印章罪等其他罪名。
(一)重大责任事故罪
1.罪名规定
《刑法》第一百三十四条[1]第一款“重大责任事故罪:在生产、作业中违反有关安全管理的规定,因而发生重大伤亡事故或者造成其他严重后果的,处三年以下有期徒刑或者拘役;情节特别恶劣的,处三年以上七年以下有期徒刑。
2.构成要件
(1)主体要件:第134条非单位犯罪,其犯罪主体是一般生产经营单位中,对生产、作业负有组织、指挥、管理职责的自然人。
(2)行为要件:实施“在生产、作业中违反有关安全管理的规定”的行为。
(3)因果关系:实施“在生产、作业中违反安全管理规定”的行为,该行为与“重大伤亡事故或其他严重后果”之间具有因果关系。
(4)结果条件:发生重大伤亡事故或者造成其他严重后果。
3.量刑标准
依据《最高人民法院、最高人民检察院关于办理危害生产安全刑事案件适用法律若干问题的解释》(法释〔2015〕22号,下称“2015司法解释”)第六条[2]和第七条[3]的规定,实施刑法第134条第一款规定的行为,因而发生安全事故,具有“造成死亡一人以上,或者重伤三人以上”或“直接经济损失一百万元以上情形”,或“其他造成严重后果或者重大安全事故情形”之一的,应当认定为“造成严重后果”或者“发生重大伤亡事故或者造成其他严重后果”,对相关责任人员,处三年以下有期徒刑或者拘役。
实施刑法第134条第一款规定的行为,因而发生安全事故,具有“造成死亡三人以上或者重伤十人以上,负事故主要责任”,或“造成直接经济损失五百万元以上,负事故主要责任”,或“其他造成特别严重后果、情节特别恶劣或者后果特别严重情形”之一的,应当认定为“情节特别恶劣”,对相关责任人员,处三年以上七年以下有期徒刑。
(二)工程重大安全事故罪
1.罪名规定
刑法第一百三十七条[4]“工程重大安全事故罪”规定:建设单位、设计单位、施工单位、工程监理单位违反国家规定,降低工程质量标准,造成重大安全事故的,对直接责任人员,处五年以下有期徒刑或者拘役,并处罚金;后果特别严重的,处五年以上十年以下有期徒刑,并处罚金。
2.构成要件
(1)主体要件:犯罪主体为建设单位、设计单位、施工单位、工程监理单位的直接责任人员,包括项目负责人等。
(2)行为要件:实施“违反国家规定,降低工程质量标准”的行为。
(3)因果关系:“违反国家规定,降低工程质量标准”的行为与造成重大安全事故存在因果关系。
(4)结果要件:造成重大安全事故的结果。
3.量刑标准
同样依据上述2015司法解释第六条和第七条的规定,实施刑法第137条规定的行为,因而发生安全事故,具有“造成死亡一人以上,或者重伤三人以上”或“直接经济损失一百万元以上情形”,或“其他造成严重后果或者重大安全事故情形”之一的,应当认定为“造成重大安全事故”,对直接责任人员,处五年以下有期徒刑或者拘役,并处罚金。
实施刑法第137条规定的行为,因而发生安全事故,具有“造成死亡三人以上或者重伤十人以上,负事故主要责任”,或“造成直接经济损失五百万元以上,负事故主要责任”,或“其他造成特别严重后果、情节特别恶劣或者后果特别严重情形”之一的,应当认定为“后果特别严重”,对直接责任人员,处五年以上十年以下有期徒刑,并处罚金。
(三)罪名分析
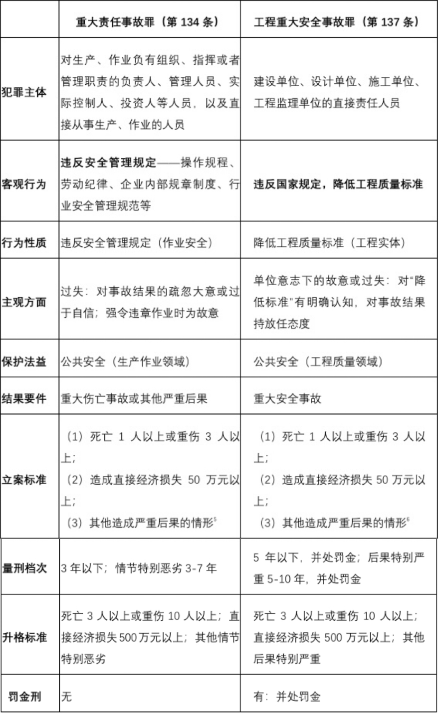
1.要素对照

点击可查看大图
2.重大责任事故罪主要规制行为
根据《水利工程建设安全生产管理规定》(2019修正)第十六条[7]、第十八条[8]、第二十条[9]等的相关规定,重大责任事故罪主要规制导致溃口或者溃坝等重大安全事故的以下行为:项目负责人未落实安全制度、未制定或执行专项施工方案、未及时排除隐患;安全生产管理人员未现场监督或未制止违章;无资质施工、超资质承揽、无证上岗;现场违规指挥、超载作业等。
例如,在(2023)沪0115刑初648号案件中,法院认定:“被告人1作为某某公司2张江中区77-02地块钢结构实际项目施工负责人、质量管理负责人(委派),未履行安全管理职责,违规组织悬挑梁安装和校正,且未安排专人进行监护并落实现场安全措施。被告人2作为某某公司2张江中区77-02地块项目安全员,未认真履行安全员管理职责,没有组织开展危险源辨识和评估,没有落实较大危险作业现场监护并落实现场安全措施,没有制止和纠正违法违规的施工行为。”进而认为“被告人1、2等人在生产、作业中违反有关安全管理的规定,因而发生重大伤亡事故,致二人死亡、二人轻伤、一人轻微伤,其行为均已构成重大责任事故罪”。
例如:在(2024)京0119刑初177号案件中,法院认定“被告人王某某作为某某项目的主要负责人,未依法建立本单位安全生产责任制;未督促、检查本单位的安全生产工作,及时消除生产安全事故隐患;未组织制定本单位劳动防护用品配备和管理制度;王某某未履行生产经营单位主要负责人法定职责,对事故发生负有责任。”进而认为“被告人王某某作为施工单位的负责人,在生产、作业中违反有关安全管理的规定,因而发生重大伤亡事故,其行为已构成重大责任事故罪,应予刑罚处罚”。
3.工程重大安全事故罪主要规制行为
首先,关于“违反国家规定”的认定,主要是指涉及工程质量的强制性法律、法规,以及工程建设强制性标准、规章、条例。根据《建设工程质量管理条例》第二十八条[10]的规定,施工单位必须按照工程设计图纸和施工技术标准施工。若施工单位未按工程设计图纸或者施工技术强制性标准施工的,将被视为对上述行政法规的直接违反,即符合“违反国家规定”的情形。
例如:在(2017)内0721刑初43号案件中,法院认定:“被告人作为建筑工程监理的直接责任人员,违反建设工程安全生产管理条例,未依照法律、法规和工程建设强制性标准实施监理,造成重大安全事故,其行为构成工程重大安全事故罪。”
其次,关于“降低工程质量标准”的认定,主要是指违反操作规程粗制滥造、以次料充当好料,不实行严格质量检测的行为。根据《建设工程质量管理条例》第六十四条[11]的规定,降低工程质量标准具体包括:1)减少材料用量、简化施工工序,偷工减料的;2)使用不合格的建筑材料、建筑构配件和设备;3)违背强制性标准施工、不按照工程设计图纸或施工技术标准施工;4)擅自改变施工图纸,改变施工工艺,降低技术要求。
例如:(2016)赣1128刑初175号一案中,法院认为:“本案系一起细部工程(护栏、栏杆)在施工过程中施工单位擅自改变设计图纸中所注明的栏杆材料和栏杆固定连接方式,而造成该栏杆自身材料强度和栏杆固定连接点抗剪和抗拔能力不足,以及栏杆水平和竖向抵抗力无法达到国家强制性标准造成的一起工程事故。施工单位在施工过程中‘偷工减料’,以致该细部工程(护栏)为不合格工程,最终致使二名学生死亡”,故对“偷工减料”的施工单位责任人员按照工程重大安全事故罪进行司法处理。
综上,“在生产、作业中违反安全管理规定+导致重大伤亡或其他严重后果”所指向的为重大责任事故罪;“建设、设计、施工、监理单位违反国家规定+降低工程质量标准+造成重大安全事故”则指向工程重大安全事故罪。
(四)关联罪名
1.玩忽职守罪(刑法第三百九十七条[12])
本罪适用于建设单位中负有监督管理职责的国家机关工作人员。水利工程建设中,建设单位(项目法人)多为政府设立的事业单位或具有行政管理职能的机构、或国有企业,其负责人、技术负责人、安全管理人员若属于受委托从事公务的国家工作人员,属于刑法所规定的“国家机关工作人员”范畴。在履行安全生产监督管理职责过程中,若出现严重不负责任,不履行或不认真履行职责,导致发生重大安全事故的,可能构成本罪。
2.伪造、变造、买卖国家机关等公文、证件、印章罪(刑法第二百八十条[13])
本罪适用于个别企业或者个人伪造或变造工程建设项目中标通知书、承包合同、验收鉴定书;个别机构和人员伪造或变造劳动合同、社会保险证明,或冒用他人身份信息,申请材料涉嫌弄虚作假。上述行为涉嫌刑法第二百八十条规定的伪造、变造、买卖国家机关公文罪,伪造公司、企业、事业单位、人民团体印章罪,伪造、变造、买卖身份证件罪,可能面临有期徒刑、拘役、管制或剥夺政治权利,并处罚金等刑事处罚。
二、结语及建议
为有效防范碾压式土石坝工程等水利工程的刑、行、民的法律风险,笔者提出以下建议:
1.建设单位(项目法人)及人员应从其他参建主体的招投标阶段、施工图设计文件审查、履行设计变更程序,再到完工验收、试运行、竣工验收、运行管理等阶段,全面关注合规性和履职尽责内容,并确保运行阶段的监测设施、设备齐全有效;
2.地质勘察单位应对地质勘察成果的准确性负责,充分披露不良地质、有效持力层及其高程、位置,并提出地勘建议;
3.设计单位及人员应确保具备相应的资质、资格,并充分考虑地质勘察成果及建议,严格按照设计规范和强制性标准进行设计,履行设计变更审核程序,对复杂设计方案下大概率出现的施工质量瑕疵预留足够的安全储备,以及重点关注监测设施、设备能否与工程主体同时完工、同时交付使用;
4.施工单位及人员应确保具备相应的资质、资格,严格按图施工,发现设计图纸错误应及时书面报告并保留证据,严格按照施工规范进行碾压试验等,完整保留施工质量过程验收及完工、试运行及竣工交付的工程资料,加强检验、检测和过程质量控制的客观性、准确性和完整性;
5.监理单位及人员应确保具备相应的资质、资格,认真履职、尽责,发现违反强制性规范、标准等问题的应及时书面指出,切实履行工程质量管理的监理责任。
[注]
[1] 《刑法》第一百三十四条 :【重大责任事故罪】在生产、作业中违反有关安全管理的规定,因而发生重大伤亡事故或者造成其他严重后果的,处三年以下有期徒刑或者拘役;情节特别恶劣的,处三年以上七年以下有期徒刑。
【强令、组织他人违章冒险作业罪】强令他人违章冒险作业,或者明知存在重大事故隐患而不排除,仍冒险组织作业,因而发生重大伤亡事故或者造成其他严重后果的,处五年以下有期徒刑或者拘役;情节特别恶劣的,处五年以上有期徒刑。
第一百三十四条之一【危险作业罪】在生产、作业中违反有关安全管理的规定,有下列情形之一,具有发生重大伤亡事故或者其他严重后果的现实危险的,处一年以下有期徒刑、拘役或者管制:
(一)关闭、破坏直接关系生产安全的监控、报警、防护、救生设备、设施,或者篡改、隐瞒、销毁 其相关数据、信息的;
(二)因存在重大事故隐患被依法责令停产停业、停止施工、停止使用有关设备、设施、场所或者立即采取排除危险的整改措施,而拒不执行的;
(三)涉及安全生产的事项未经依法批准或者许可,擅自从事矿山开采、金属冶炼、建筑施工,以及危险物品生产、经营、储存等高度危险的生产作业活动的。
[2] 《最高人民法院、最高人民检察院关于办理危害生产安全刑事案件适用法律若干问题的解释(法释〔2015〕22号)》第六条:实施刑法第一百三十二条、第一百三十四条第一款、第一百三十五条、第一百三十五条之一、第一百三十六条、第一百三十九条规定的行为,因而发生安全事故,具有下列情形之一的,应当认定为“造成严重后果”或者“发生重大伤亡事故或者造成其他严重后果”,对相关责任人员,处三年以下有期徒刑或者拘役:
(一)造成死亡一人以上,或者重伤三人以上的;
(二)造成直接经济损失一百万元以上的;
(三)其他造成严重后果或者重大安全事故的情形。
实施刑法第一百三十四条第二款规定的行为,因而发生安全事故,具有本条第一款规定情形的,应当认定为“发生重大伤亡事故或者造成其他严重后果”,对相关责任人员,处五年以下有期徒刑或者拘役。
实施刑法第一百三十七条规定的行为,因而发生安全事故,具有本条第一款规定情形的,应当认定为“造成重大安全事故”,对直接责任人员,处五年以下有期徒刑或者拘役,并处罚金。
[3] 《最高人民法院、最高人民检察院关于办理危害生产安全刑事案件适用法律若干问题的解释(法释〔2015〕22号)》第七条:实施刑法第一百三十二条、第一百三十四条第一款、第一百三十五条、第一百三十五条之一、第一百三十六条、第一百三十九条规定的行为,因而发生安全事故,具有下列情形之一的,对相关责任人员,处三年以上七年以下有期徒刑:
(一)造成死亡三人以上或者重伤十人以上,负事故主要责任的;
(二)造成直接经济损失五百万元以上,负事故主要责任的;
(三)其他造成特别严重后果、情节特别恶劣或者后果特别严重的情形。
实施刑法第一百三十四条第二款规定的行为,因而发生安全事故,具有本条第一款规定情形的,对相关责任人员,处五年以上有期徒刑。
实施刑法第一百三十七条规定的行为,因而发生安全事故,具有本条第一款规定情形的,对直接责任人员,处五年以上十年以下有期徒刑,并处罚金。
实施刑法第一百三十八条规定的行为,因而发生安全事故,具有下列情形之一的,对直接责任人员,处三年以上七年以下有期徒刑:
(一)造成死亡三人以上或者重伤十人以上,负事故主要责任的;
(二)具有本解释第六条第一款第一项规定情形,同时造成直接经济损失五百万元以上并负事故主要责任的,或者同时造成恶劣社会影响的。
[4] 《刑法》 第一百三十七条:【工程重大安全事故罪】建设单位、设计单位、施工单位、工程监理单位违反国家规定,降低工程质量标准,造成重大安全事故的,对直接责任人员,处五年以下有期徒刑或者拘役,并处罚金;后果特别严重的,处五年以上十年以下有期徒刑,并处罚金。
[5] 最高人民检察院、公安部关于印发《最高人民检察院、公安部关于公安机关管辖的刑事案件立案追诉标准的规定(一)》的通知 第八条:[重大责任事故案(刑法第一百三十四条第一款)] 在生产、作业中违反有关安全管理的规定,涉嫌下列情形之一的,应予立案追诉:
(一)造成死亡一人以上,或者重伤三人以上的;
(二)造成直接经济损失五十万元以上的;
(三)发生矿山生产安全事故,造成直接经济损失一百万元以上的;
(四)其他造成严重后果的情形。
[6] 最高人民检察院、公安部关于印发《最高人民检察院、公安部关于公安机关管辖的刑事案件立案追诉标准的规定(一)》的通知 第十三条:[工程重大安全事故案(刑法第一百三十七条)] 建设单位、设计单位、施工单位、工程监理单位违反国家规定,降低工程质量标准,涉嫌下列情形之一的,应予立案追诉:
(一)造成死亡一人以上,或者重伤三人以上的;
(二)造成直接经济损失五十万元以上的;
(三)其他造成严重后果的情形。
[7] 《水利工程建设安全生产管理规定》(2019修正)第十六条:施工单位从事水利工程的新建、扩建、改建、加固和拆除等活动,应当具备国家规定的注册资本、专业技术人员、技术装备和安全生产等条件,依法取得相应等级的资质证书,并在其资质等级许可的范围内承揽工程。
[8] 《水利工程建设安全生产管理规定》(2019修正)第十八条:施工单位主要负责人依法对本单位的安全生产工作全面负责。施工单位应当建立健全安全生产责任制度和安全生产教育培训制度,制定安全生产规章制度和操作规程,保证本单位建立和完善安全生产条件所需资金的投入,对所承担的水利工程进行定期和专项安全检查,并做好安全检查记录。
施工单位的项目负责人应当由取得相应执业资格的人员担任,对水利工程建设项目的安全施工负责,落实安全生产责任制度、安全生产规章制度和操作规程,确保安全生产费用的有效使用,并根据工程的特点组织制定安全施工措施,消除安全事故隐患,及时、如实报告生产安全事故。
[9] 《水利工程建设安全生产管理规定》(2019修正)第二十条:施工单位应当设立安全生产管理机构,按照国家有关规定配备专职安全生产管理人员。施工现场必须有专职安全生产管理人员。
专职安全生产管理人员负责对安全生产进行现场监督检查。发现生产安全事故隐患,应当及时向项目负责人和安全生产管理机构报告;对违章指挥、违章操作的,应当立即制止。
[10] 《建设工程质量管理条例》(2019修订)第二十八条:施工单位必须按照工程设计图纸和施工技术标准施工,不得擅自修改工程设计,不得偷工减料。
施工单位在施工过程中发现设计文件和图纸有差错的,应当及时提出意见和建议。
[11] 《建设工程质量管理条例》(2019修订)第六十四条:违反本条例规定,施工单位在施工中偷工减料的,使用不合格的建筑材料、建筑构配件和设备的,或者有不按照工程设计图纸或者施工技术标准施工的其他行为的,责令改正,处工程合同价款2%以上4%以下的罚款;造成建设工程质量不符合规定的质量标准的,负责返工、修理,并赔偿因此造成的损失;情节严重的,责令停业整顿,降低资质等级或者吊销资质证书。
[12] 《中华人民共和国刑法》(2023修正)第三百九十七条:【滥用职权罪】【玩忽职守罪】国家机关工作人员滥用职权或者玩忽职守,致使公共财产、国家和人民利益遭受重大损失的,处三年以下有期徒刑或者拘役;情节特别严重的,处三年以上七年以下有期徒刑。本法另有规定的,依照规定。
国家机关工作人员徇私舞弊,犯前款罪的,处五年以下有期徒刑或者拘役;情节特别严重的,处五年以上十年以下有期徒刑。本法另有规定的,依照规定。
[13] 《中华人民共和国刑法》(2023修正)第二百八十条:【伪造、变造、买卖国家机关公文、证件、印章罪】【盗窃、抢夺、毁灭国家机关公文、证件、印章罪】伪造、变造、买卖或者盗窃、抢夺、毁灭国家机关的公文、证件、印章的,处三年以下有期徒刑、拘役、管制或者剥夺政治权利,并处罚金;情节严重的,处三年以上十年以下有期徒刑,并处罚金。
【伪造公司、企业、事业单位、人民团体印章罪】伪造公司、企业、事业单位、人民团体的印章的,处三年以下有期徒刑、拘役、管制或者剥夺政治权利,并处罚金。
【伪造、变造、买卖身份证件罪】伪造、变造、买卖居民身份证、护照、社会保障卡、驾驶证等依法可以用于证明身份的证件的,处三年以下有期徒刑、拘役、管制或者剥夺政治权利,并处罚金;情节严重的,处三年以上七年以下有期徒刑,并处罚金。……。