两高《关于办理贪污贿赂刑事案件适用法律若干问题的解释(二)》解读:带你看懂非国家工作人员受贿罪、职务侵占罪、挪用资金罪等新规
两高《关于办理贪污贿赂刑事案件适用法律若干问题的解释(二)》解读:带你看懂非国家工作人员受贿罪、职务侵占罪、挪用资金罪等新规
引 言
2026年4月10日,最高人民法院、最高人民检察院联合发布《最高人民法院、最高人民检察院关于办理贪污贿赂刑事案件适用法律若干问题的解释(二)》(法释〔2026〕6号,下称“《解释(二)》”),进一步完善了单位贿赂犯罪等公职犯罪与对挪用资金罪等非公职犯罪定罪量刑标准,增补、细化了贪污贿赂犯罪各类认定规则,实现贪污贿赂定罪量刑标准全覆盖,不断织紧织密惩治腐败刑事法网。
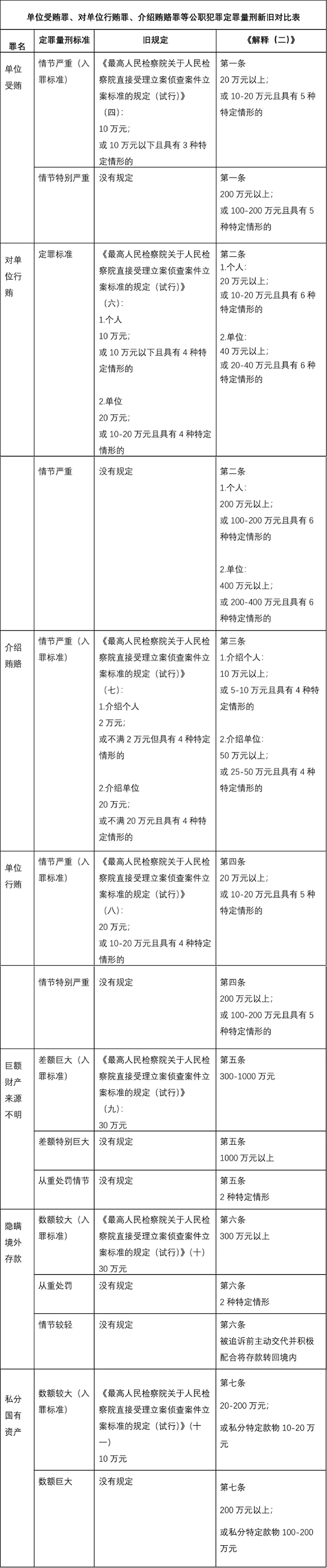
一、【上调】大幅提高单位受贿罪、对单位行贿罪、介绍贿赂罪、单位行贿罪、巨额财产来源不明罪、隐瞒境外存款罪、私分国有资产罪几类公职犯罪的定罪标准,新增量刑标准
在《解释(二)》出台前,关于单位受贿罪、对单位行贿罪、介绍贿赂罪、单位行贿罪、巨额财产来源不明罪、隐瞒境外存款罪、私分国有资产罪几类公职犯罪的定罪标准,仅有1999年最高人民检察院发布的《最高人民检察院关于人民检察院直接受理立案侦查案件立案标准的规定(试行)》(以下简称“1999年旧规”)作出规定,起刑点较低,在2万元至30万元之间。
而对于贪污罪、贿赂罪,早在2016年,考虑到经济社会的发展变化及司法实践情况,最高人民法院、最高人民检察院在发布的《最高人民法院、最高人民检察院在关于办理贪污贿赂刑事案件适用法律若干问题的解释》中即将其起刑点由1997年《刑法》规定的5000元上调至3万元。
而单位行受贿犯罪等贪污贿赂犯罪仍以1999年旧规为准,显然已经不能适应经济社会的发展需要。由此,《解释(二)》对于前述犯罪定罪量刑标准进行了大幅上调,上调后标准总体在1999年旧规立案标准的2倍至10倍之间。详见下表:

点击可查看大图
二、【统一】非国家工作人员受贿罪、对非国家工作人员行贿罪、职务侵占罪、挪用资金罪定罪量刑标准分别参照受贿罪、行贿罪(单位行贿罪)、贪污罪、挪用公款罪定罪量刑标准执行
相较于上文单位受贿等公职犯罪以1999年规则一刀切定罪的做法,非国家工作人员受贿罪、对非国家工作人员行贿罪、职务侵占罪、挪用资金罪(以下简称“非公职务犯罪”)的定罪量刑数额标准经历了多次调整。在《解释(二)》出台前,非公职务犯罪定罪标准存在一定矛盾,“数额巨大”“数额特别巨大”的认定标准存在不同程度的缺失。
《解释(二)》第八条规定:“刑法第一百六十三条规定的非国家工作人员受贿罪、第一百六十四条规定的对非国家工作人员行贿罪、第二百七十一条规定的职务侵占罪、第二百七十二条规定的挪用资金罪定罪量刑标准分别参照受贿罪、行贿罪(单位行贿罪)、贪污罪、挪用公款罪定罪量刑标准执行。”
这一规定在《2016年解释》《2022年规定(二)》的基础上,进一步完善了关于非公职务犯罪的定罪量刑标准。具体规则变化如下:

点击可查看大图
定罪量刑数额标准变化具体如下:

点击可查看大图
值得注意的是,第八条对定罪量刑执行标准采用了“参照”而非“按照”进行表述,同时规定:“在决定是否追究刑事责任和量刑时,应综合考虑犯罪的性质和情节,准确评估社会危害性,确保罪责刑相适应。”
可见,最高人民法院、最高人民检察院仍为非公职犯罪定罪量刑预留了一定余地,要求办案机关在定罪量刑时综合考虑恶劣程度和社会危害性,避免机械适用公职犯罪数额标准,造成量刑失衡的问题。
三、【新增】增设定罪量刑认定规则
1. 挪用公款入罪情形、量刑情节
第九条增设一种入罪情形:个人通过虚构付款事由或者将单位应收账款不按规定入账等逃避单位监管的方式,将公款提供给其他单位使用的,应当认定为 “以个人名义将公款供其他单位使用”。
第十条明确一种量刑情节 :挪用公款数额巨大,因客观原因在提起公诉前不能退还的,应当认定为刑法第三百八十四条规定的“挪用公款数额巨大不退还”。在提起公诉前办案机关依照职权将公款追回的,可以不认定为“挪用公款数额巨大不退还”,但是量刑时应当考虑其与被告人自己退还情形的区别。
2. 降低斡旋受贿认定标准
第十三条调整了斡旋受贿认定标准,由“转达请托”改为“承诺”或“明知仍收受”:不再要求受贿人实际向其他国家工作人员转达请托事项,只要受贿人向请托人作出承诺或明知请托人有不正当的具体请托事项而仍收受财物,即视为构成受贿罪。
第十四条扩大了“利用职务上的便利”认定范围:国家工作人员通过职务上有隶属、制约关系的其他国家工作人员为请托人谋取利益,应当认定为“利用职务上的便利”。职务上的隶属、制约关系,不限于主管关系,也不限于直接上下级关系,应当结合国家工作人员任职单位的性质、职能、所任职务以及法律规定、制度安排、政策影响、实践惯例等具体认定。
3. 新增贪污贿赂犯罪自首认定规则
第二十一条规定,监察机关掌握的被调查人贪污贿赂行为尚未达到数额较大,被调查人主动、如实供述监察机关尚未掌握的本人绝大部分犯罪事实的,以自首论。
4. 细化受贿数额认定标准
第十一条、第十二条对于受贿数额的认定规则进行了补充细化。
受贿财物价值认定时点:一般以收受财物时的财物价值认定。
股票、股权价值认定规则:受贿数额按照案发时实际获利认定;案发时尚未实际获利的,受贿数额一般按照案发时涉案资产的市场价格与支付价格的溢价认定。
财物和特定财物价值认定规则:对于真伪不明的、价值不明的财物,应当进行真伪鉴定、价格认定,以认定价格认定受贿数额。
除非:对于珠宝、玉石、字画、手表、贵重金属等特定财物,购买票据齐全,能够有效证明收受财物当时真实价格,行受贿双方无异议的,不作价格认定。
行贿人按照受贿人授意购买特定物品后给予受贿人的,应当以行贿人实际支付的购买金额认定受贿数额。
5. 细化“积极退赃”认定情形
第二十二条明确了三种可被认定为“积极退赃”的情形,并认可亲友代为退赃:全部退赃;积极配合将大部分赃款赃物至于办案机关查封、扣押、冻结之下的;共同犯罪的退缴全部实际分得的份额,并自愿继续退缴赃款赃物的。
四、【界定】明确区分此罪与彼罪界限
1.单位犯罪与个人犯罪:第十五条、十六条明确,以“利益最终归属”为标准区分单位和个人贿赂类犯罪:即便以“单位名义”实施,只要利益实际归个人所有,或存在个人财产与单位财产高度混同的情形,仍以受贿罪、行贿罪论处。
2.“介绍贿赂”定义:第十七条首次明确定义了“介绍贿赂”的内涵:在请托人和国家工作人员之间沟通关系、撮合条件,使贿赂行为得以实现的行为。
3. 竞合问题处理规则:
(1)第十七条明确了介绍贿赂罪与其他犯罪存在竞合的认定规则
①介绍贿赂与行贿罪、受贿罪竞合:择一重罪处罚。
②介绍贿赂与利用影响力受贿罪:介绍贿赂时,如在国家工作人员不知情的情况下【收受】请托人的财物占为己有,并构成利用影响力受贿罪的,以利用影响力受贿罪定罪处罚;如在国家工作人员不知情的情况下【截留】财物,并构成利用影响力受贿罪和其他犯罪的,以利用影响力受贿罪和其他犯罪数罪并罚;
③介绍贿赂与诈骗罪竞合:虚构与国家工作人员关系密切的身份骗取财物,以诈骗罪论处。
(2)第十八条明确了私分国有资产与贪污罪、单位受贿罪存在竞合的认定规则
①私分国有资产与贪污罪:仅领导层私分且其他人不知情的,认定为贪污罪。
②私分国有资产与单位受贿罪:单位非法收受财物又以单位名义私分给个人的,以单位受贿罪定罪从重处罚,集体私分行为作为量刑情节。
(3)第十九条明确了私分国有资产与滥用职权罪、贪污罪存在竞合的认定规则
司法机关、行政执法机关以外的单位以单位名义私分应当上缴国家的罚没财物,对责任人员以滥用职权罪定罪处罚;但如仅在领导层中私分而其他人不知情的,责任人员以贪污罪定罪处罚。
(4)第二十条明确了行贿罪和渎职犯罪存在竞合的认定规则
国家工作人员利用职务上的便利直接用公共财物行贿,同时构成行贿罪和渎职犯罪的,数罪并罚。
结 语
《最高人民法院、最高人民检察院关于办理贪污贿赂刑事案件适用法律若干问题的解释(二)》的出台,标志着我国对贪污贿赂犯罪的刑事规制体系迈入了更为精密、统一的新阶段。不仅为司法实践提供了清晰、一致的裁判尺度,更向全社会传递出依法从严惩治腐败、持续优化营商环境的明确信号。对于各类市场主体而言,这意味着内部合规管理与刑事风险防控的责任愈发重大,建立并强化以防范贿赂为核心的合规体系,已成为企业稳健经营的必然要求。