上市公司操纵证券市场民事赔偿责任的构成与认定
上市公司操纵证券市场民事赔偿责任的构成与认定
前言
上市公司是否应承担操纵证券市场民事赔偿责任(下称“操纵市场民事责任”),是当前学界与实务界热议的重要议题。传统司法实践中,通常仅对直接实施操纵行为的主体予以追责,上市公司即便存在发布公告等关联行为,亦未被纳入操纵市场的责任追究范畴;近年来,司法实践中已出现将上市公司纳入责任主体的相关案例。结合笔者代理的操纵市场民事赔偿案件实务经验,本文简要介绍上市公司操纵市场民事责任的构成要件与产生机制,并梳理其在司法实践中的认定路径与裁判现状。
一、责任构成:上市公司操纵市场民事责任的产生逻辑
(一)操纵市场民事责任实质上为侵权责任
操纵市场民事赔偿责任,是指行为人因实施以不正当手段,影响证券交易价格或者证券交易量,扰乱证券市场秩序的行为,而依法须承担的民事赔偿责任。
根据《中华人民共和国证券法》(下称“《证券法》”)第五十五条第二款规定:“操纵证券市场行为给投资者造成损失的,应当依法承担赔偿责任。”上述条文背后的法理依据为,操纵市场行为通过影响证券交易价格或交易量,破坏证券市场自发形成的交易条件和价格形成机制,导致投资者无法依据真实市场价格进行交易决策,从而额外支付“操纵后价格”与“真实价格”之间的差价而造成损失,故操纵行为人应对投资者的如上损失承担赔偿责任。
可见,操纵市场民事责任对应的法律规范表述及法理依据,均符合侵权责任的特征,其责任性质应为侵权责任。因此,研究上市公司操纵市场民事责任的责任边界,首先需明确该侵权责任的构成要件,再结合上市公司在操纵市场案件中的行为与角色,判断其是否符合全部构成要件。
(二)操纵市场民事责任的构成要件
1、行为人客观上实施了操纵市场行为
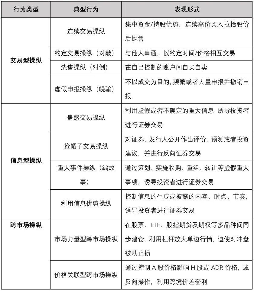
操纵市场通常有两种行为模式,一是炒作股票,二是散布信息,两种模式经常结合使用。[1]近年来,操纵行为人和操纵行为呈现出更加复杂多元的特征,操纵市场的行为主体已不限于证券从业者,更延伸至具备信息优势的上市公司董监高和控股股东。上述主体通常凭借信息与资本优势,通过协同操作,采用信息操控、连续交易等手段扭曲证券价格。
根据文义解释,“操纵”一词的本意是行为主体对行为客体的主动控制和支配,故“操纵市场行为”要求行为具备主动性、目的性与干预性,且明确指向证券交易市场。根据相关法律规范、监管规范与司法判例,操纵市场行为的具体类型可归纳如下:

点击可查看大图
当前司法实践中,操纵市场民事责任对应的操纵行为往往为交易型操纵和信息型操纵的结合。如上海金融法院(2021)沪74民初2599号案件(鲜言案)中,行为人采用了连续交易操纵、洗售操纵、虚假申报操纵和利用信息优势操纵四种操纵行为的复合型操纵手法。
其中,信息型操纵行为对投资者的影响更为直接,且与上市公司存在较大关联。江苏省高级人民法院(2024)苏民终1446号案件中,法院认定上市公司的信息披露行为构成对信息型操纵行为的帮助,故判决上市公司承担操纵市场民事责任。
2、投资者遭受了实际的损害后果
投资者因行为人实施的操纵市场行为遭受了客观、可确定的金钱财产损失[2],具体表现为,投资者在操纵行为存续及影响期间,在被操纵行为扭曲的市场价格下进行交易,导致买入证券时支付的价款高于真实市场价格,或卖出证券时获得的价款低于真实市场价格,由此产生的价差损失;以及在证券交易中支付的佣金、印花税等必要交易费用损失。
上述损失的测算区间与测算方式,将以后续交易因果关系及损失因果关系的司法认定为依据。在因果关系认定后,法院通常会委托第三方专业机构通过专业方法测算确定损失具体金额。
3、操纵行为和损害后果之间存在交易因果关系
操纵市场民事责任的因果关系分为两部分:交易因果关系和损失因果关系。前者是指操纵市场行为和投资者交易作出之间的因果关系;后者是指操纵市场行为和投资者损失发生之间的因果关系。
(1)推定因果关系在交易因果关系中的适用
我国法律规范暂未明确操纵市场民事案件的交易因果关系认定中可否适用推定因果关系。根据我国《虚假陈述民事赔偿规定》,证券虚假陈述责任纠纷案件中的交易因果关系明确采用推定因果关系。[3]故部分学者主张交易因果关系认定中的核心为信赖利益,[4]由于操纵证券市场民事赔偿责任操纵行为破坏了投资者原本信赖的价格形成机制,应当参照虚假陈述案件,在投资者的交易在一定的时间范围内作出时,推定交易与操纵行为之间存在交易因果关系。[5]
实践中,操纵市场民事案件中推定因果关系的适用经历了逐步演变的进程。早期阶段,法院普遍要求投资者就操纵行为与投资损失之间的具体因果关系承担严格的举证责任;近年来,开始有部分法院认为,操纵市场行为人误导或扭曲投资者的投资决策,与证券虚假陈述行为通过发布虚假信息扭曲股票价格具有相同的欺诈本质,故在公开交易的证券市场中,亦应适用欺诈市场理论和推定信赖原则。[6]四川省高级人民法院(2020)川民终1532号案件(蝶彩案)、上海金融法院(2021)沪74民初2599号(鲜言案)、江苏省高级人民法院(2024)苏民终1446号案件中,法院均以操纵市场行为与虚假陈述行为具有类似性,应当采纳欺诈市场理论或推定信赖原则为由,在交易因果关系认定中适用推定因果关系。
与此相对,上海金融法院(2021)沪74民初146号(阿波罗案)中案件中,法院认为原告为“面对面”签订认购协议的定增投资者,欺诈市场理论与旨在保护不特定投资者合法权益的推定因果关系不应适用,原告应对具体因果关系承担举证责任。
(2)推定因果关系适用的时间范围:操纵行为开始日至影响消除日
操纵市场民事案件中存在三个关键时间节点:操纵行为开始日、操纵行为结束日和操纵行为影响消除日。
操纵行为开始日,指行为人首次着手实施操纵市场行为的日期;操纵行为结束日,指行为人全面停止所有操纵市场行为的日期。
操纵行为影响消除日,指行为人操纵市场行为造成的影响消除的日期,代表市场价格回归正常的时间点。操纵行为结束后,操纵行为对股价的扭曲影响不能马上消除,[7]需要逐渐被市场消化吸收,直至操纵行为影响消除日,在此期间投资者进行交易均可能遭受损失。其中,交易型操纵影响何时消除取决于操纵力量、操纵时长等多种因素,信息型操纵影响何时消除取决于信息的影响持续时间。[8]法院往往参照适用虚假陈述案件中的基准日认定方法,通过换手率认定操纵行为影响消除日。
(3)推定因果关系的推翻:不存在交易因果关系的情形
实践中,操纵市场民事案件中推定因果关系的推翻参照适用《虚假陈述民事赔偿规定》,[9]若被告举证证明,原告在交易时已经知悉或应当知悉存在操纵市场行为,或其交易受操纵市场结束日后其他重大事件的影响,或其交易构成内幕交易、操纵市场等证券违法行为的,则可有效推翻交易因果关系的推定,认定交易因果关系不成立。
4、操纵行为和损害后果之间存在损失因果关系
(1)损益相抵:损失因果关系中的交易方向匹配原则
实践中,损失因果关系的认定遵循“交易方向匹配原则”,仅当投资者在诱多型操纵(通过操纵拉高证券价格引诱投资者买入的操纵类型)中因行为人引诱以不真实高价买入受损,或在诱空型操纵(通过操纵压低证券价格引诱投资者卖出的操纵类型)中因行为人引诱以不真实低价卖出受损时,方成立损失因果关系;反之,投资者在诱多型操纵中卖出受损、诱空型操纵中买入受损的,其交易行为与操纵行为无因果关系。同时,若投资者因上述反向交易获得额外收益,需依损益相抵原则从损失金额中扣除。
(2)操纵证券市场民事赔偿案件中的损失计算方法
操纵市场损失计算以“投资差额损失”为核心,其受多重因素影响而较为复杂,需依托专业第三方评估机构,在法院对操纵市场影响区间进行明确的前提下,对损失分步进行核定:
首先,参考操纵行为开始日前数个交易日的平均收盘价等指标,确定拟制真实股票价格所需的基准价格;
其次,采取“净损差额法”与“价格同步对比法”等估算方法,参考综合指数和行业指数,构建量化计算模型,根据基准价格拟制出一条真实股票价格曲线,按照每个交易日分别取值,得出每个交易日的真实股票价格;
最后,根据投资者的实际交易记录,逐笔计算其成交价格与当日拟制真实股价的差额,经损益相抵后汇总得出投资差额损失。
司法实践中,法院通常委托专业第三方机构出具鉴定报告或损失测算咨询意见,作为认定投资者损失金额的重要参考依据。
5、操纵行为人存在过错
我国《证券法》对操纵者的主观状态未进行明确规定。在行为人的主观状态上,部分学者认为操纵者必须具有通过其行为诱导其他投资者对证券市场形成错误认识的故意,并基于交易价格和交易量异常变动攫取利益;而持反对观点的学者认为,为了保护守法投资者的利益,应降低合法投资者的举证责任,因而不必要求行为人具备实施操纵市场的故意。[10]
司法实践中,各地法院目前均没有把主观过错作为争议焦点。过错的认定往往被融入对操纵行为、因果关系等其他要件的审查之中,通过行为的客观表现综合判断,包括但不限于行为人是否利用了资金、持股或信息优势,是否实施了明显偏离正常交易逻辑的行为,以及是否对市场公平定价机制造成了实质性干扰。对于专业机构或具备特殊信息优势的主体,其行为的审慎性与合规性将受到更高程度的审查,若未能尽到与其专业身份相符的审慎注意义务,导致市场秩序受到影响,亦可能被认定为存在主观过错,从而纳入责任追究的范畴。
二、司法认定:上市公司操纵市场民事责任的实践现状与裁判依据
司法实践中,涉及上市公司可能承担操纵市场民事责任的判例整体较少,这是由于多数操纵市场案件中,由于上市公司常是被其控股股东、实控人或高管等操纵行为直接实施主体控制的对象,故责任多针对操纵行为直接实施主体。但近年来,出于强化投资者保护的司法导向,司法裁判在认定上市公司责任方面呈现出更为积极的倾向,具体可归纳为以下四种情形:
第一,仅将操纵行为直接实施主体作为被告,不将上市公司作为被告。如四川省高级人民法院(2020)川民终1532号案件(蝶彩案),该案判决主文中并未提及上市公司可能承担的责任相关事宜;
第二,将操纵行为直接实施主体和上市(挂牌)公司同时作为被告,但法院仅支持操纵行为直接实施主体的民事责任。如上海金融法院(2021)沪74民初146号(阿波罗案),该案中阿波罗公司为新三板挂牌公司,法院认为,阿波罗公司并未受到行政处罚,且原告未提供证据证明阿波罗公司存在参与操纵证券市场的行为与意图,无证据证明阿波罗公司实际控制人的个人行为等同于公司行为并与操纵行为直接相关,故驳回了原告关于阿波罗公司承担共同侵权责任的诉请。
第三,针对关联事实提起操纵市场责任纠纷案件和证券虚假陈述责任纠纷案件,在操纵市场责任纠纷案件中仅将操纵行为直接实施主体作为被告,在证券虚假陈述责任纠纷案件中将上市公司作为被告,各自根据操纵市场和虚假陈述的构成要件分别审查。如上海金融法院(2021)沪74民初2599号(鲜言案)。该案证券虚假陈述责任纠纷的关联案件为上海市高级人民法院(2017)沪民终56号案件,法院认定上市公司匹凸匹公司未及时披露对外重大担保和重大诉讼事项,构成不正当披露行为,应承担证券虚假陈述责任。
第四,法院判决上市公司承担操纵市场民事责任。如江苏省高级人民法院(2024)苏民终1446号案件。该案法院认定,上市公司发布了“高送转”等利好信息,客观上为操纵行为直接实施主体操纵证券交易市场提供帮助。……根据侵权责任法规定,就其帮助行为应当向被侵权人承担连带责任。[11]
综上,上市公司操纵市场民事责任的认定呈现出复杂的局面。传统上,责任多由操纵市场直接实施者承担。但近年来,随着司法对投资者保护的强化,裁判标准有所变化。具体来看,法院的判决结果不一,有时不将上市公司列为被告,有时虽列为被告但因其缺乏参与意图或证据不足而驳回诉请,有时则会将其行为与虚假陈述等其他违法行为区分开来单独审查,而在上市公司因不当信息披露等行为为操纵提供了实质性帮助时,法院也会判决其承担连带责任。
三、未来展望:上市公司操纵市场民事责任的制度完善
2025年5月15日,最高人民法院与中国证监会联合发布《关于严格公正执法司法服务保障资本市场高质量发展的指导意见》,明确提出“对民事领域内幕交易、操纵市场赔偿责任等仅有法律原则规定、确需制定司法解释的,抓紧制定司法解释”;最高人民法院民二庭副庭长周伦军在采访中进一步明确,当前内幕交易、操纵市场民事赔偿相关规定仅停留在法律原则层面,为更好维护投资者合法权益、发挥司法护航资本市场高质量发展的职能作用,拟通过制定专门司法解释,明确该类民事赔偿责任的构成要件、损失计算方法等核心内容,让相关制度更具实践操作性。
我们期待,相关司法解释的出台能够为司法实践提供权威、清晰、统一的裁判指引,对操纵市场民事责任的适用主体、构成要件、责任形态等予以明确,进一步完善操纵市场民事赔偿制度。这不仅将为投资者提供更有力的司法保障,也将有助于厘清上市公司的责任边界,最终实现资本市场稳定运行、上市公司健康发展与投资者合法权益保护的有机统一,为我国资本市场法治体系的成熟与完善提供坚实的制度保障。
[注]
[1]参见朱锦清:《证券法学》,北京大学出版社2022年版,第288页。
[2]参见贾纬:《操纵市场行为的认定及其民事责任》,载《人民司法》2007年第17期,第14页。
[3]《最高人民法院关于审理证券市场虚假陈述侵权民事赔偿案件的若干规定》第十一条规定:原告能够证明下列情形的,人民法院应当认定原告的投资决定与虚假陈述之间的交易因果关系成立:(一)信息披露义务人实施了虚假陈述;(二)原告交易的是与虚假陈述直接关联的证券;(三)原告在虚假陈述实施日之后、揭露日或更正日之前实施了相应的交易行为,即在诱多型虚假陈述中买入了相关证券,或者在诱空型虚假陈述中卖出了相关证券。
[4]冯果:《信息型操纵交易因果关系的认定——以“信赖利益”为判断核心》,载《法律适用》2024年第10期,第74页。
[5]参见赵畅:《操纵市场民事赔偿责任因果关系认定的法理与适用》,载《证券法苑》第四十卷,第157页。
[6]上海高院公众号文章:《操纵证券市场行为,如何认定及归责》,载https://mp.weixin.qq.com/s/CU7aUjJ-DsxFg8EZgJsxlg.
[7]由于操纵市场与虚假陈述案件的固有差别,操纵行为结束日并不能使操纵行为而产生的人为价格立即回归至真实价格。
[8]参见上海高院公众号文章:《操纵证券市场行为,如何认定及归责》,载https://mp.weixin.qq.com/s/CU7aUjJ-DsxFg8EZgJsxlg.
[9]《最高人民法院关于审理证券市场虚假陈述侵权民事赔偿案件的若干规定》第十二条规定:被告能够证明下列情形之一的,人民法院应当认定交易因果关系不成立:(一)原告的交易行为发生在虚假陈述实施前,或者是在揭露或更正之后;(二)原告在交易时知道或者应当知道存在虚假陈述,或者虚假陈述已经被证券市场广泛知悉;(三)原告的交易行为是受到虚假陈述实施后发生的上市公司的收购、重大资产重组等其他重大事件的影响,(四)原告的交易行为构成内幕交易、操纵证券市场等证券违法行为的;(五)原告的交易行为与虚假陈述不具有交易因果关系的其他情形。
[10]郑佳宁:《操纵证券市场行为法律认定标准的实证研究与再审视》,载《政法论丛》2016年第5期,第103页。
[11]该案一审判决上市公司在承担连带责任后有权向操纵行为直接实施者追偿,二审法院经审理后改判,未支持上市公司的追偿权。