联交所创新产业认定机制下的知识产权布局要求与策略(上)
联交所创新产业认定机制下的知识产权布局要求与策略(上)
在全球资本市场竞争日趋激烈的背景下,香港联合交易所有限公司(以下简称“联交所”)于2026年3月13日刊发有关进一步提升香港上市机制竞争力的咨询文件,其中对创新产业公司的认定途径提出了完善建议,同时提出满足《香港联合交易所有限公司证券上市规则》(以下简称《上市规则》)第18A章的生物科技企业与第18C章的特专科技企业可视为“创新产业”公司的基本条件[1]。这一规则调整不仅是联交所巩固国际领先融资中心地位的重要举措,也是对科技企业上市需求的精准回应。知识产权作为科技企业核心竞争力的主要载体,在18A、18C章的适用以及创新产业认定中占据着不可替代的地位,其布局与管理水平在一定程度上能够决定企业赴港上市的成败。
一、联交所创新产业认定规则的具体内容与18A、18C章的适用规范
联交所本次对创新产业认定规则的完善建议,其法律基础源于《上市规则》中关于不同投票权架构(WVR)企业上市的核心要求,也即拟采用WVR架构上市的企业需要首先证明其为创新产业公司。近期的咨询文件对这一原规则提出了系统性调整,核心在于将创新产业的认定途径明确划分为路径A(科技创新)与路径B(业务模式创新),并扩大了自动认定的适用范围,形成了法定自动认定配合双路径自主证明的认定体系。
1、创新产业认定规则的法律依据与核心内容
创新产业认定规则的法律依据。从法律依据来看,本次建议并未突破《上市规则》的现有框架,而是对WVR制度中“创新产业公司”认定标准进行重构,对18A章、18C章适用细则进行细化,其目的在于提升规则的透明度与可操作性,同时拉齐香港与国际资本市场的上市标准,增强对全球优质创新企业的吸引力。
关于创新产业认定规则的核心内容,本次咨询文件涉及如下方面:其一,明确路径A与路径B的具体认定标准,其中路径B要求申请人的收入复合年增长率须达30%且在同业中地位较高,为非生物科技、非特专科技的创新企业提供了清晰的证明路径。其二,扩大自动认定范围,将符合资格的生物科技和特专科技企业纳入自动认定范畴,即便其未按照18A、18C章上市,只要符合该两章对公司类型和资质的定义要求,即可自动视为创新产业公司。
2、18A章与18C章的制度演进与适用边界
18A章与18C章是联交所为科技企业量身定制的上市规则,其核心价值在于突破了传统主板上市的盈利要求,为尚未实现盈利但具有核心创新能力的生物科技与特专科技企业提供了上市渠道。
18A章:生物科技企业的上市适用规范。18A章的适用主体是专注于生物科技领域的企业,其核心适用条件围绕市值、运营年限、营运资金、研发方向等维度展开。18A章的适用边界体现在业务范围的专属性与研发的核心性两方面:其一,企业的主营业务必须以生物科技为核心,若企业同时经营非生物科技业务,该业务需处于次要地位且不影响核心生物科技研发;其二,企业的集资款需主要用于核心生物科技产品的研发与商业化,若集资款用途偏离核心研发,将丧失18A章的适用资格。本次咨询文件提出对18A章的适用边界进行补充,对于已符合《上市规则》第8章一般财务资格测试的生物科技企业,可自主选择按18A章或一般主板途径上市,旨在进一步提升18A章的适用灵活性。与创新产业认定的关联方面,18A章的适用本身就是对企业创新属性的认可,其核心原因在于生物科技企业的研发活动具有高投入、高风险、高创新的特征,且其核心竞争力极大概率依托于专利、商业秘密等知识产权形成的技术壁垒。联交所拟将18A章企业纳入创新产业自动认定范围,本质上是在肯定生物科技领域“研发活动=创新行为”这一行业特征。
18C章:特专科技企业的上市适用规范。18C章的适用主体是特专科技企业,联交所对其定义为“主要从事特专科技产品的研发、商业化及销售的企业”,其中“特专科技”指应用于特定行业的科学与技术,其适用行业由联交所通过网站发布并动态更新。18C章根据企业是否实现商业化,将适用主体分为已商业化公司与未商业化公司,并设置了差异化的适用条件。18C章的适用边界体现在技术的特专性与行业的限定性两方面:其一,企业的核心技术应属于联交所认可的特专科技领域,若技术属于通用技术或未形成行业专属的技术壁垒,将无法适用18C章;其二,企业的核心产品需是特专科技的直接应用成果,产品与技术之间需存在直接的因果关系,避免技术与业务脱节的情形。本次咨询文件提出对18C章的适用边界的优化,建议对于已符合一般财务资格测试的特专科技企业,可选择按18C章上市,且无须再满足资深独立投资者投资等特殊要求。与创新产业认定的关联方面,18C章的适用是联交所对企业“特专科技创新”的认可,其核心在于特专科技企业的核心竞争力大多依托于知识产权形成的技术壁垒,无论是专利、软件著作权还是集成电路布图设计,都是企业通过18C章上市的核心资产。联交所拟将18C章企业纳入创新产业自动认定范围,肯定了特专科技领域“技术专属性=创新核心”的特点。
18A章与18C章均为科技企业的上市绿色通道,但二者在适用行业、研发要求、市值门槛等方面存在明确的边界区分。上述边界区分具体体现在,其一,适用行业不同,18A章仅适用于生物科技领域,而18C章适用于联交所认可的所有特专科技领域,覆盖范围更广;其二,研发年限要求不同,18A章要求管理层经营核心业务至少两个会计年度,而18C章要求已从事特专科技产品研发至少三个会计年度,对技术积累时间的要求更高;其三,市值与收入的组合要求不同,18A章无收入要求,仅设置15亿港元市值门槛,而18C章根据商业化状态设置差异化的市值与收入门槛,对已商业化企业的市场变现能力有明确要求。
二、联交所上市审核中的知识产权监管要求
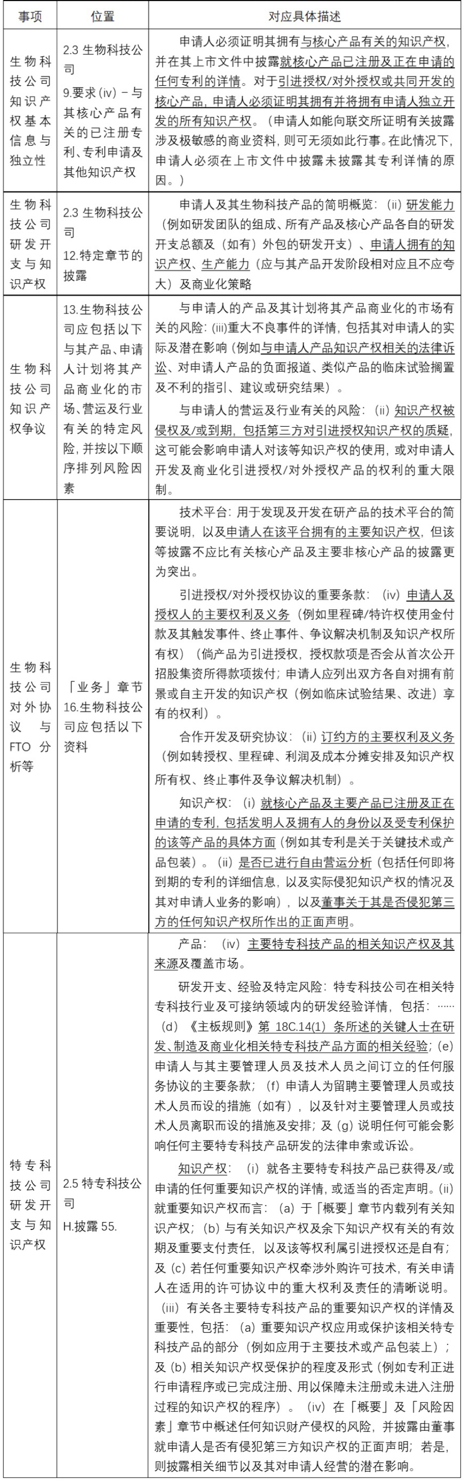
对所谓创新产业公司,联交所作出如下表述:“联交所相信,何谓‘创新’将视乎申请人所属行业及市场的状况,且会随着科技、市场及行业发展而有所转变。譬如一个新颖及‘创新’的业务模式长此以往被其他业内人士采用,渐渐也就可能不再能被视为新颖或‘创新’”。上述表述意味着,就“创新”本身而言,并非固定不变的概念,其认定标准随行业演进与市场认知而动态调整。正因如此,企业往往需要提供足以经受联交所严格检验的具体证据来证明其创新性,而知识产权正是其中最关键、最具有客观可验证性的载体之一。联交所18A与18C章对知识产权的要求如下表。

表1 联交所18A与18C章知识产权要求综述表
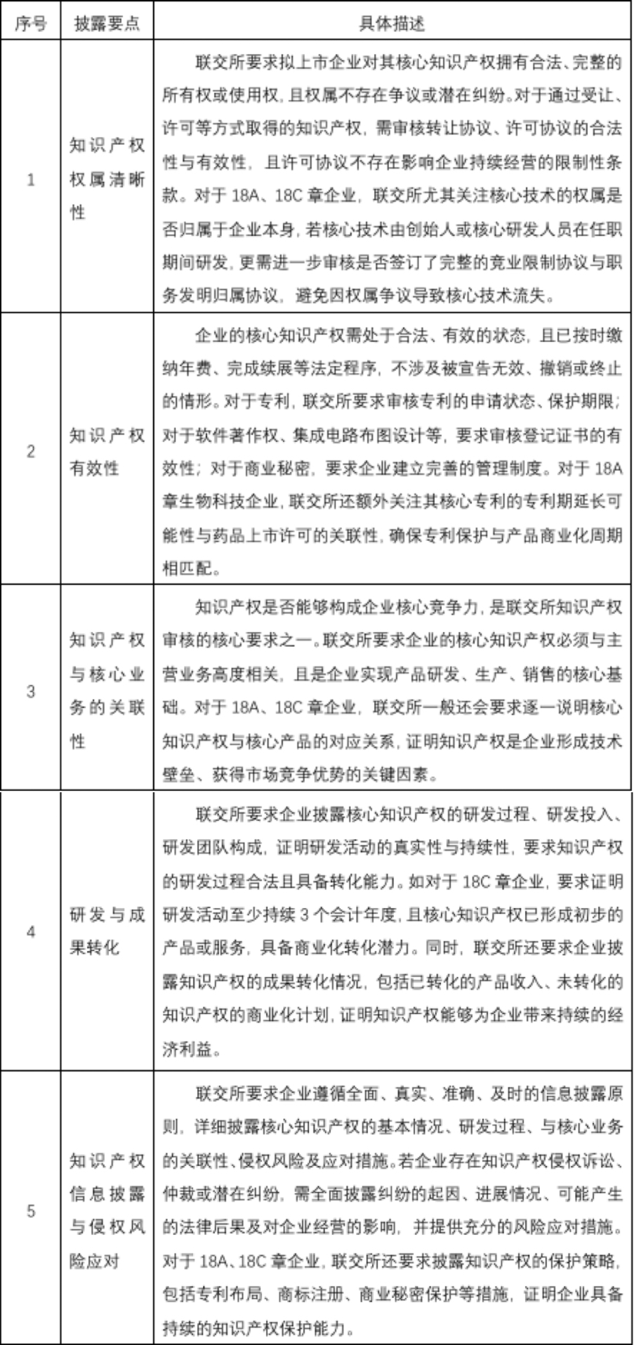
香港联交所对知识产权的要求贯穿于创新产业认定、上市资格审核、信息披露全过程,其核心监管逻辑是以投资者保护为核心,强调知识产权对企业核心竞争力的支撑作用。需要企业披露的情况及需其作出的声明,具体要求可归纳为以下五方面:

表2 联交所知识产权披露内容表
此外,本次联交所咨询文件进一步强化了知识产权在创新产业认定中的作用,将公司成功营运有赖其知识产权作为路径A的核心认定标准之一,意味着知识产权的核心支撑作用将成为未来联交所审核的重中之重,知识产权的质量与数量将在较大程度上影响其创新产业认定的结果。
以近期联交所适用18A成功上市的两家企业为例,联交所比较关注的知识产权情况如下[2]:

点击可查看大图
具体披露信息方面,以另外一家通过18A上市的公司为例,该公司是一家从事抗体药物研发的生物科技公司,其在上市版本中所声明或披露的、涉及知识产权的风险,主要有涉及产品侵权风险、研发失败风险、专利无效风险、全球化布局风险、知识产权诉讼风险及商业秘密风险等等。除这些领域的常规风险外,公司还特别声明了供应链侵权风险,以及员工可能错误使用或披露前单位商业秘密涉及的商业秘密侵权风险及对应的专利申请权权属纠纷风险。
三、创新产业企业赴港上市的知识产权布局策略
结合联交所最新的创新产业认定规则与18A、18C章的知识产权要求,以及已经在联交所上市的企业之披露信息,科技企业赴港上市的知识产权布局应遵循提前规划、权属清晰、核心聚焦、国际布局、风险防控的核心原则,从布局时机、核心资产聚焦、国际保护、信息披露、权属管理及风险应对这五个维度进行系统性布局。
第一,提前规划知识产权布局,与企业上市节奏相匹配。科技企业应在成立初期或研发启动阶段即制定知识产权布局规划,将知识产权布局与企业的研发计划、产品规划、上市节奏紧密结合,避免作出上市计划后才进行慌忙补救的被动情形。①研发前布局:在核心技术研发启动前,进行FTO分析,避免研发成果与现有专利冲突,明确专利布局的方向与重点;②研发中布局:在核心技术研发过程中,及时将阶段性研发成果申请专利,尤其是生物科技企业,采用分步申请、持续布局的策略,确保研发过程的每一个关键技术节点都得到保护;③上市前布局:在上市申请前1—2年,完成核心知识产权的梳理与完善,包括核心技术、核心产品对应的专利、商标、软件著作权等,确保核心知识产权在上市审核时处于合法有效状态。对于拟采用18A、18C章上市的企业,应根据其研发年限要求,提前规划知识产权布局。18A章企业一般考虑最晚在上市前2年即完成核心技术的知识产权布局,18C章企业则考虑最晚在上市前3年完成特专科技产品的知识产权布局,确保上市审核所要求的研发年限与知识产权布局年限相匹配。
第二,聚焦核心业务进行知识产权布局,强化与主营业务的关联性。联交所对知识产权的核心要求是与核心业务高度相关,因此不能盲目追求知识产权数量、从而忽视关联性,应坚持核心业务导向的知识产权布局策略。①梳理核心业务与核心技术:明确支撑企业核心竞争力的关键技术,确保核心知识产权直接服务于企业的核心业务与核心产品;②围绕核心产品进行全方位知识产权布局:对于企业的核心产品,一般的做法可以考虑采用专利、商标、商业秘密搭配的全方位保护策略,形成知识产权保护壁垒,充分证明知识产权对核心产品的支撑作用。对于通过路径A获得创新产业认定的企业,需要进一步确保研发投入围绕核心知识产权展开,且知识产权占企业无形资产的比例应当是显著偏高的,对此可通过加大核心技术的研发投入、将非核心资产剥离等方式,提升知识产权在企业资产结构中的占比,满足路径A的认定要求。
第三,推进知识产权国际布局,匹配企业的国际化经营战略。作为国际资本市场,联交所对企业知识产权的国际布局要求较高,企业应根据自身的国际化经营战略,提前推进国际布局。根据企业的产品销售计划、海外研发中心布局、合作方分布等,建议优先在核心经营的国家和地区进行知识产权布局和FTO分析,之后针对未来市场进行布局。对于18C章的特专科技企业,因其适用行业多为人工智能、半导体、新能源等国际化程度较高的领域,更应提前推进国际布局,证明企业的技术具备国际竞争力。
第四,规范知识产权信息披露,确保信息真实、准确、完整。信息披露是知识产权审核的重要环节,应遵循联交所的信息披露要求,结合自身的知识产权实际情况,制定规范的信息披露方案,确保披露的信息真实、准确、完整。同时,还要注意客观披露知识产权潜在风险,例如,若企业存在知识产权纠纷,应客观、全面地披露纠纷的起因、进展情况、可能产生的法律后果及对企业经营的影响,同时提供充分的风险应对措施,包括抗辩理由、和解方案等。
第五,强化知识产权权属管理,建立完善的知识产权风险防控体系,应对各类知识产权风险。一方面,权属清晰是联交所知识产权审核的基本要求,企业可以重点从研发人员管理、合同签订、权属核查三方面强化权属管理,消除权属争议。具体而言,①规范研发人员管理:与研发人员签订职务发明归属协议与竞业限制协议等;对于高校兼职人员等特殊情形应特殊对待,视情况签订对应协议;②规范合作研发与委托研发管理:与合作方、受托方签订详细的合同,明确研发成果的知识产权归属、使用方式、收益分配等内容,避免因合同约定不明产生权属争议;③定期开展全面的权属核查:尤其是在上市申请前,对企业的所有核心知识产权进行全面的权属核查,包括专利、商标、软件著作权、集成电路布图设计等。另一方面,科技企业在赴港上市过程中,可能会面临侵权风险、专利无效风险、权属争议风险等各类知识产权风险,对此应建立完善的风险防控体系,提前识别、评估并积极应对这些风险。
[注]
[1] 香港交易所:《聯交所就提升上市機制競爭力的建議諮詢市場意見》,发布日期2026年3月13日,https://www.hkex.com.hk/News/Regulatory-Announcements/2026/260313news?sc_lang=zh-HK.。该咨询意见咨询其至2026年5月8日结束。
[2] 由于香港联交所并不会对外公布质询的具体内容,因此只能对其申请版本,聆讯后版本及上市文件中,关于知识产权披露情况的差异进行逐一对比。因此亦不能保证对应公司在历次文件中披露的事项是根据交易所要求进行披露、或是自行主动披露,又或是新发生的情形。