量子产业知识产权保护的制度挑战与路径选择
量子产业知识产权保护的制度挑战与路径选择
一、引言
在新一轮科技革命背景下,量子产业正成为全球科技竞争的核心领域之一。我国近年来持续强化量子科技领域的顶层设计,在政策与科研体系的共同推动下,我国量子技术已实现从“跟跑”向“并跑乃至局部领跑”的转变。[1]与此同时,知识产权制度在量子产业中的功能正发生深刻变化:其不再仅是激励创新的工具,而是逐步嵌入技术演进、产业组织与国际竞争结构之中,成为影响技术路径与产业格局的重要制度变量。主要国家和地区量子技术专利族数量比较如下。

图 1 不同量子技术的专利族数量[2]
二、基于量子产业技术特征的知识产权规则需求
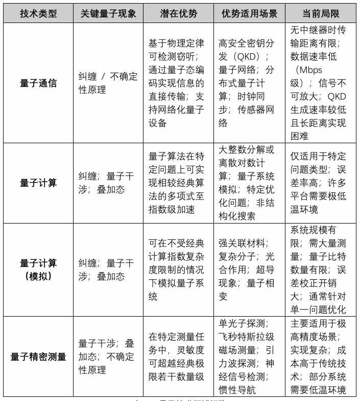
与传统信息技术产业相比,量子产业的一个根本特征在于其高度依赖基础科学研究。以量子计算为例,量子叠加、量子纠缠与量子干涉等核心原理,均源自量子力学的基础理论。这种以基础物理规律为核心驱动机制的技术体系,其信息处理能力来源于量子态的物理属性,而非传统计算机中基于逻辑电路的确定性运算结构。量子产业的具体技术类型如表所示。

表1 量子产业主要技术类型列表
1.量子技术的基础科学属性
随着量子技术产业化程度的不断提升,专利已逐渐成为科研成果转化的重要载体,在知识产权保护意识不断强化的背景下,科研机构通常通过完善内部管理机制,实现科研成果发表与专利申请之间的有效衔接。在此基础上,量子产业所面临的关键问题,不再是简单的“公开”与“保护”的冲突,而在于如何在促进科学知识合理流动的同时,通过制度设计引导关键技术成果实现有序保护与高效转化。
2.量子技术的高度耦合属性
量子技术的另一重要特征在于其技术体系的高度耦合性。仍然以量子计算为例,其技术实现通常涉及量子比特硬件架构(如超导量子比特、离子阱等)、控制系统(如微波控制、电磁场调制)以及量子算法与误差校正机制等多个层面的协同设计。这种跨层级的技术整合,使得单一技术方案难以被清晰地划分为传统意义上的“硬件发明”或“软件方法”,从而对专利权利要求的撰写与保护范围的界定提出了更高要求。
具体而言,一方面,量子算法本身在某些法域中可能被视为“抽象思想”而不具备可专利性;另一方面,量子硬件不同技术路径之间在物理实现层面存在显著差异,例如超导、离子阱、中性原子与自旋量子比特分别依赖不同的物理载体、控制方式与耦合机制。但在系统功能层面,这些不同路线往往都能够实现量子态操控、纠缠门操作和量子信息处理等类似功能。若严格依据物理实现方式认定差异,则可能使专利保护范围过于狭窄,导致竞争者仅通过更换技术路线即可规避专利;但若过度强调功能与结果的一致性,又可能通过等同原则将不同物理平台纳入同一专利控制范围,从而不当扩张专利权并抑制量子技术的多路径竞争。

表2 量子产业主要技术路线列表
3.量子技术的国家安全属性
量子技术在各国普遍被视为具有重大国家安全意义的战略性技术,其知识产权制度的运行不可避免地受到出口管制、技术封锁与安全审查等外部制度的影响。具体而言,一方面,专利制度要求申请人在申请文件中对技术方案作出充分公开,以换取排他性权利,但量子技术领域的相关发明往往具有较高的战略敏感性与潜在军民两用属性,专利公开可能导致关键技术路径、系统架构及实现细节的外溢。另一方面,如果基于安全考量选择以商业秘密或内部保密方式替代专利保护,虽然可以在一定程度上避免技术信息外泄,但也限制了技术交流、标准化进程及产业化应用,进而影响整个产业生态的协同发展。
三、量子产业知识产权保护面临的核心挑战
1.量子专利申请审查面临的挑战
与传统工程技术相比,量子计算实现了从经典二进制计算向量子计算范式的转变:经典计算机以比特(bit)为信息载体,通过逻辑门执行确定性运算;而量子计算则以量子比特(qubit)为基本单元,其可处于叠加态并通过量子纠缠实现非经典关联,计算过程依赖量子门对量子态进行演化。这种计算范式的转变,使量子算法往往以数学模型与物理过程相结合的形式呈现,其技术表达具有高度抽象性。对于尚未形成稳定工程应用,但具有潜在重大价值的量子算法,各国在是否授予专利保护方面呈现出差异化态度。
此外,可实施性要求亦构成重要制度张力。由于量子计算硬件尚处发展阶段,部分专利申请可能缺乏充分的实施例或实验数据支持,从而难以满足“充分公开”的要求。在此背景下,过早授予专利可能削弱权利稳定性,而过于严格的审查标准又可能抑制前沿技术的早期布局。
从美国专利审查实践看,美国专利商标局的专利审判和上诉委员会(PTAB)2025年2月在Yudong Cao案(申请号US 16/591239)中做出的裁决提供了重要参照。该案涉及一种混合量子经典计算系统,通过经典计算机与量子计算机的协同迭代,在噪声量子计算环境下实现对线性方程的求解。审查员依据《专利法》第101条认为相关权利要求仅涉及数学关系,属于抽象思想,同时以第112条为由提出说明书不足的异议。PTAB在裁决中推翻了上述驳回,指出权利要求中“在量子计算机上控制量子比特以制备量子态”等步骤并非单纯的数据收集行为,而是构成发明核心的技术操作,并将抽象数学关系整合至具体技术应用之中,从而实现了对量子计算技术的改进。
在适用Alice两步测试时,PTAB强调应从整体上考察权利要求是否体现具体技术改进,而非仅因其包含数学关系即认定为抽象思想,从而在一定程度上放宽了对量子算法的排除性认定。该案一方面凸显了量子算法专利撰写中“算法—硬件—技术效果”之间紧密结合的重要性,同时也体现出在量子计算这一前沿领域,专利审查实践正由形式上的“算法排除”逐步转向实质性的“技术改进判断”。
在欧洲法框架下,人工智能与机器学习发明的审查实践亦可为量子算法专利可专利性提供重要参照。根据《欧洲专利公约》第52条第2款及第3款,数学方法和计算机程序本身不属于可专利客体。欧洲专利局在2025年4月修订的《审查指南》[3]中进一步明确指出,人工智能与机器学习所依赖的计算模型与算法本质上属于抽象的数学方法,即使经过训练过程亦不改变其抽象属性。然而,该指南同时强调,若相关发明以技术手段实施,且整体上具有技术性,则不应被排除在专利保护范围之外。该指南确立了一个关键判断路径,即计算模型或算法只有在对解决技术问题作出“技术性贡献”时,方可计入专利性评价。
量子算法本质上亦具有高度抽象的数学结构,其可专利性并不取决于算法形式本身,而取决于其是否嵌入具体技术环境并解决可识别的技术问题。然而,量子算法的技术效果往往更强依赖于尚未成熟的量子硬件实现路径,从而使“技术性贡献”的认定更加复杂。既有规则虽可提供分析框架,但其适用边界仍有待通过后续实践不断明确。
根据中国国家知识产权局发布的《专利审查指南》[4]第二部分第九章的规定,中国对于包含算法特征的发明专利申请,逐步形成了一种以“整体判断—技术方案—技术效果—技术关联”为核心的审查路径。国家知识产权局于2024年年底发布的《人工智能相关发明专利申请指引(试行)》[5]进一步对算法类发明的审查逻辑进行了系统梳理。其核心在于:算法或模型本身虽具有抽象的数学属性,但只要通过具体技术手段与计算机系统形成“技术关联”,并实现对技术问题的解决、产生技术效果,即可被认定为专利法意义上的技术方案;同时,在创造性判断中,只有当算法特征与技术特征之间存在功能上的相互作用,方可计入技术贡献。
量子算法的可专利性关键不在于算法形式,而在于其是否通过量子比特操作、量子态演化等技术手段嵌入具体计算过程,并产生可识别的技术效果。然而,由于量子计算硬件尚处发展阶段,其“技术关联”与“技术效果”的认定更具复杂性,从而使相关审查标呈现出更高的不确定性。
2.专利与商业秘密的路径分化
量子技术中的关键知识(如量子控制参数、误差校正策略、系统调优方法等)往往难以通过专利权利要求进行充分界定,且其价值高度依赖具体实施环境,这使得权利主体更倾向于通过以商业秘密的形式进行技术成果保护。
然而,商业秘密保护虽然能够避免专利公开带来的技术泄露风险,却也带来一系列制度性问题。首先,过度依赖商业秘密可能限制技术扩散与产业协同,进而影响标准化进程与生态系统构建;其次,在跨主体合作中,商业秘密的界定与保护范围往往存在争议,增加了交易成本与法律风险;再次,在国际竞争环境下,不同法域对商业秘密保护的强度差异,亦可能影响企业的全球布局策略。
3.标准必要专利与许可规则的不确定性
从全球范围看,量子技术创新主体呈现出科研机构、大型科技企业与初创企业多元并存的格局。从中国量子技术科研实践来看,一方面,我国量子技术以科研机构与国家实验室为主导,其专利持有主体结构与传统商业企业主导的SEP体系存在明显差异。尽管欧美在一定程度上由商业企业主导,但由于技术路线尚未收敛、且专利布局呈现高度分散特征,目前看来难以形成类似移动通信产业中以统一技术标准为核心的SEP体系。
在FRAND许可义务方面也存在诸多问题。例如,量子技术的研发主体中,科研机构与国家实验室是否以及如何承担FRAND义务,尚缺乏明确规则。其次,由于量子技术尚未形成成熟的商业应用场景,缺乏可比交易与市场基准,这使得费率计算面临较大困难。再次,量子SEP可能涉及国家安全与出口管制因素,从而对许可对象与许可范围产生额外限制。
未来量子SEP体系可能引发类似于通信产业中的滥用市场支配地位、禁令救济限制以及反垄断审查等问题。如前所述,量子技术已被中美在内的多个国家纳入出口管制体系。一方面,专利公开可能导致关键技术信息外溢;另一方面,技术的跨境许可或将受到出口管制限制,从而对许可对象与许可范围产生约束。当专利权人基于出口管制或国家安全理由限制许可对象时,可能涉及差别待遇或拒绝交易。在SEP语境下,相关限制亦或对FRAND义务的履行产生影响。
4.国家安全与产业政策的宏观影响
与传统产业相比,量子技术兼具前沿性、双用途性与战略敏感性。因而知识产权制度已不再仅仅是私法意义上的权利确认与救济机制,而是深度嵌入国家安全、产业政策与技术主权等更为宏观的制度框架之中。
从美国的制度实践看,量子技术已经被明确提升为国家安全与全球竞争的核心议题。白宫于2025年12月发布的《国家安全战略》[6]将量子计算与人工智能、生物技术并列,视为美国“核心、重要国家利益”的关键支柱;国家量子倡议协调办公室发布的《国家量子倡议——2025财年总统预算补充报告》[7]显示,美国联邦政府对量子信息科学研发的2025财年预算请求为9.98亿美元,延续了近十亿美元量级的高强度持续投入。美国国防部将量子技术研发视为“维持国家技术优势”的关键内容。[8]与此同时,美国能源部于2025年11月宣布再投入6.25亿美元,用于续期五个国家量子信息科学研究中心,以强化其在量子计算、量子网络、量子传感等方向的持续领先优势。[9]由此可见,美国正在形成一种以国家安全为牵引、以联邦研发投入为支撑、以技术优势维持为目标的量子治理模式。
英国的路径则呈现出更强的“国家主导商业化”特征。英国政府自2014年启动国家量子技术计划,已累计投入超过10亿英镑;又于2023年发布《国家量子战略》,提出在未来十年投入25亿英镑,目标是将英国建设成为“世界领先的量子经济体”[10];2026年3月,英国政府又宣布总额最高达20亿英镑的新一轮量子支持计划[11],并推出“ProQure: Scaling UK Quantum Computing”采购项目,明确要在本土建设并部署大规模量子计算机。与美国偏重安全竞争逻辑不同,英国更强调将研发、制造、软件、硬件和政府采购整合为统一计划,通过国家采购和公共投入直接培育本土量子产业链。
欧盟的量子政策则更突出“开放协同+规则塑造”的制度特征。欧盟长期通过“量子旗舰计划”提供十年、约10亿欧元规模的支持,以推动量子研究和创新。[12]2025年7月,欧盟又正式通过《量子欧洲战略》,将行动重点概括为五个方面,包括研究与创新、量子基础设施、量子生态系统强化、空间与双用途量子技术以及量子技能建设。[13]同时,欧盟还持续推进EuroQCI(欧洲量子通信基础设施),致力于构建覆盖全欧盟的安全量子通信网络。[14]欧盟整体上更倾向于通过跨国科研协同、统一市场整合、标准化建设和基础设施部署来塑造量子产业生态。不过,欧盟的“开放”并非无条件开放,其2025年战略已明确将“空间与双用途量子技术(安全与防务)”纳入重点行动领域,这表明量子技术在欧盟内部也正在从单纯科研议题转向兼具安全属性的战略议题。
中国在量子领域则呈现出产业政策驱动和安全约束并行的模式。早在2024年,工业和信息化部等七部门印发的《关于推动未来产业创新发展的实施意见》就已经明确提出,要“统筹发展和安全”,并将“开放合作、安全有序”列为未来产业发展的基本原则。[15]2026年《政府工作报告》首次提出建立未来产业投入增长和风险分担机制,重点培育量子科技等赛道。[16]《十五五规划纲要》中提到,要“建天地一体化量子通信网络,研制可容错的通用量子计算机和可扩展的专用量子计算机,突破量子精密测量关键技术。”国家自然科学基金委员会2026年度“高精度量子操控与探测重大研究计划”也明确加强我国量子科技基础研究和人才培养,推动我国抢占量子科技国际竞争制高点为导向。在安全规制层面,国家密码局发布的《中华人民共和国两用物项出口管制清单》已将“以量子力学和密码学为基础,利用量子技术实现密码功能的设备(量子密码设备)”纳入管制范围。
四、量子产业知识产权保护体系构建路径
上述分析表明,量子产业的知识产权保护不宜采取零散对策,而应构建具有针对性的制度回应体系。
第一,构建“技术性判断+前沿技术适配”的专利审查机制。针对量子算法及量子信息处理方法在专利可专利性与可实施性方面面临的制度困境,有必要在既有专利审查框架下,进一步强化对前沿技术的适配能力。首先,应在专利可专利性判断中坚持“技术性贡献”导向,将审查重点由形式上的“是否包含数学方法”,转向实质性的“是否解决具体技术问题并产生技术效果”,避免因形式抽象性而过度排除其专利保护可能。其次,在可实施性要求方面,应对前沿技术适度保持审查弹性。考虑到量子计算硬件尚未完全成熟,对于具备明确技术路线、可验证理论基础及可预期应用前景的发明,可以在确保说明书能够使所属技术领域技术人员理解并实现发明的前提下,避免以过高的实验验证要求限制其专利布局。再次,可以探索引入针对前沿技术的“阶段性保护”或“早期布局友好型审查”机制,在保障权利稳定性的同时,为量子技术的早期创新提供制度空间。
第二,构建“分层与协同”的知识产权布局策略。针对量子产业中专利保护与商业秘密保护并行发展的趋势,应构建以功能分层为基础的复合型申请策略。具体而言,可从技术特征出发,对不同类型的创新成果实施差异化保护路径:对于具有明确结构或方法边界、适合公开并可通过权利要求界定保护范围的技术方案(如量子硬件架构、系统设计、接口技术等),应优先采用专利保护;而对于难以通过权利要求充分界定、且高度依赖实施环境的关键技术要素(如控制参数、调优策略、误差校正细节等),则可更多依赖商业秘密保护。此外,在科研机构与企业合作日益频繁的背景下,还应完善相关合同规则与权属安排机制,明确不同保护路径下的权利归属、使用范围与保密义务,以降低交易成本与法律风险。
第三,构建“早期标准同步+差异化许可”机制。首先,应推动“标准制定与专利布局协同推进”的机制,鼓励企业与科研机构在标准制定初期即参与专利布局,实现由“技术导向创新”向“标准导向创新”的转变。同时,可通过行业联盟或标准组织,对潜在标准核心技术进行识别与筛选,为未来SEP体系构建提供基础。在FRAND许可规则方面,应结合量子产业主体结构的特殊性,明确科研机构、国家实验室等主体在标准体系中的权利义务,探索适用于非典型市场主体的许可规则。考虑到量子技术在国家安全与出口管制方面的特殊性,可在传统FRAND原则基础上,探索“受限FRAND”或“差异化许可”机制,对许可对象、地域范围或技术范围设置合理限制,从而在技术开放与安全控制之间实现制度平衡。
第四,构建“分类规制+合规嵌入”的知识产权运行机制。鉴于量子技术的战略敏感性,有必要在国家层面构建知识产权制度与国家安全制度之间的协同机制。首先,应以“分类规制”为基本原则,对不同类型量子技术实施差异化管理。对于基础性、通用性较强且安全敏感性较低的技术,应鼓励通过专利公开与标准化推动技术扩散与产业应用;而对于涉及国家安全的关键核心技术,则可通过保密审查、出口管制与许可审批等方式进行适度限制。其次,应将合规要求嵌入知识产权运营全过程。在专利申请、许可、转让及跨境合作过程中,应同步考虑出口管制、外资审查及国家安全审查等公法要求,推动形成“知识产权法—国家安全法—产业政策”协同适用的合规体系。再次,应完善跨境技术转移与专利许可的制度指引,为企业提供明确的合规路径与制度预期,从而降低法律不确定性与制度成本。
综上所述,量子产业作为新一轮科技革命的重要前沿领域,其知识产权保护问题呈现出显著的复杂性与前瞻性特征。量子产业尚处于技术与制度共同演进的早期阶段,其知识产权规则体系仍具有较强的不确定性与可塑性。这一阶段既意味着制度风险的存在,也为规则创新提供了重要窗口期。如何在制度设计中实现创新激励、技术扩散与国家安全之间的动态平衡,将直接影响量子产业未来的竞争格局与发展路径。从长远来看,量子产业的竞争不仅取决于技术突破本身,更取决于各国在知识产权规则构建与产业治理能力方面的制度供给。构建开放、协调且具有前瞻性的知识产权保护体系,将成为推动量子产业高质量发展的关键支撑。
[注]
[1] 《服务“十五五”规划新征程推动量子科技成为新的经济增长点》,人民政协网,2026年1月16日,http://www.rmzxw.com.cn/c/2026-01-16/3849173.shtml,最后访问日期:2026年3月18日。
[2] 本文参考国际量子技术专利研究报告的检索方法,采用以CPC分类为核心、关键词检索为补充的混合方法构建量子技术专利数据集。考虑到不同技术领域在分类体系中的成熟度存在差异,量子计算主要基于CPC分类号进行识别,量子通信采用分类号与关键词结合的方式,而而量子精密测量领域由于分类体系尚不完善,主要依赖关键词检索并辅以CPC约束。该方法在覆盖率与准确性之间进行平衡,符合现有研究中对量子技术专利检索的通行做法。
[3] 欧洲专利局网站《审查指南》专题页面https://www.epo.org/en/legal/guidelines-epc
[4] 国家知识产权局《专利审查指南》:https://www.cnipa.gov.cn/module/download/downfile.jsp?filename=da9d262dfdfa4b9d82910c98cc3b7cbd.pdf&classid=0&showname=专利审查指南.pdf
[5] 国家知识产权局《人工智能相关发明专利申请指引(试行)》:https://www.cnipa.gov.cn/art/2024/12/31/art_66_196988.html
[6] https://www.whitehouse.gov/wp-content/uploads/2025/12/2025-National-Security-Strategy.pdf
[7] https://www.quantum.gov/wp-content/uploads/2024/12/NQI-Annual-Report-FY2025.pdf
[8]https://comptroller.war.gov/Portals/45/Documents/defbudget/FY2025/FY2025_Budget_Request_Overview_Book.pdf
[9]https://www.energy.gov/articles/energy-department-announces-625-million-advance-next-phase-national-quantum-information
[10] 量子科话:《英国公布386亿英镑研发预算,量子技术获超10亿英镑专项投资》https://mp.weixin.qq.com/s/8-TTiDz-Sc_4F0ZWtwJRcA
[11]https://www.gov.uk/government/news/uks-quantum-leap-tohelp-beat-diseasedeliver-high-paid-jobs-and-strengthen-national-security-as-first-country-in-the-world-to-roll-out-quantum?utm_source=chatgpt.com
[12] https://digital-strategy.ec.europa.eu/en/policies/quantum-technologies-flagship
[13] https://digital-strategy.ec.europa.eu/en/library/quantum-europe-strategy
[14] https://digital-strategy.ec.europa.eu/en/policies/european-quantum-communication-infrastructure-euroqci
[15]https://mp.weixin.qq.com/s/N9YYFWtcrNfAX1TYqY7G1A
[16]http://www.npc.gov.cn/c2/c30834/202603/t20260316_453264.html