港股18C规则下特专科技公司的知识产权通关指南及法律关注要点
港股18C规则下特专科技公司的知识产权通关指南及法律关注要点
2025年赴港上市风潮正盛,5家公司在同一天上市敲钟更是将港股市场的盛况推向高潮。政策红利的持续释放是港股吸引科技企业的核心助力,尤其是香港交易所(以下简称“港交所”)于2023年3月31日生效的第18C章特专科技公司上市规则(以下简称“18C规则”)为具备硬科技实力的“特专科技”公司开辟了一条高效便捷的上市通道。
正如港交所在《特专科技公司上市制度咨询文件》(以下简称“《咨询文件》”)中所言,“香港投资者会对特专科技公司于香港上市具强烈投资意欲,因为此类公司的增长潜力甚高”,港股18C规则的出台旨在拥抱代表未来的新技术,相比于当前的盈利能力,港交所和投资者更看重特专科技公司先进科技实力带来的未来潜力,而特专科技公司的核心资产和未来价值往往体现于专利权、商标权、著作权和商业秘密等知识产权。
在港股上市这场大考中,知识产权已不再是单纯的保护工具,更扮演着定义公司商业价值、佐证技术先进性的关键角色。从证明核心技术权属清晰,到应对关于技术先进性与商业化可信路径的“灵魂拷问”,再到规避潜在的知识产权侵权风险与各类纠纷,一套严谨、前瞻的知识产权战略体系,已成为企业成功登陆港股、赢得投资者信赖的“通关文牒”。
一、港股18C规则:“特专科技”公司的资本市场新机遇
港股18C规则适用于未能通过《主板上市规则》(以下简称“《上市规则》”)第8.05(1)条的盈利测试、第8.05(2)条的市值/收益/现金流量测试或第8.05(3)条的市值/收益测试但拟寻求上市的特专科技公司,降低了现有盈利能力及收益方面的财务数据门槛,以帮助处于发展前期的高潜力科创型公司募集资金。
《特专科技公司上市制度咨询总结》附件五《有关特专科技公司的指引信》(以下简称“《指引信》”)中关于特专科技行业列举如下:

表1:《指引信》中列举的特专科技行业
《指引信》特别说明,前述列举并非穷尽式的,且未来将会按需不定时更新特专科技行业及可接纳领域的名单。不属于前述明确列举行业的发行人提交上市申请之前,必须先向联交所提交首次公开招股前查询,就其是否可以被视为“属于特专科技行业可接纳领域”寻求保密指导。发行人若能展现出下列特质,仍可能会被视为“属于特专科技行业可接纳领域”:(a)具高增长潜力;(b)能证明其成功营运是靠在核心业务中采用新科技及/或应用业内相关科学及/或技术于新业务模式,亦以此令其有别于服务类似消费者或终端用户的传统市场参与者;及(c)研发为其贡献一大部分的预期价值,亦是其主要活动及占去大部分开支。
此外,港交所虽然已特别针对生物科技行业制定18A规则,但生物科技行业经营的公司不以受规管产品为基础作出上市申请的,只要其符合上述特专科技公司的定义,也可以根据港股18C规则申请上市。
值得注意的是,18C规则将特专科技公司区分为“已商业化公司”和“未商业化公司”两类,对二者在上市时的市值、收入要求、研发开支比例等方面实施差异化要求,并对“未商业化公司”提出附加条件和附加持续责任。对于“未商业化公司”而言,能够披露并证明其特专科技产品商业化的可信路径能够使其达到18C规则的收益规定非常重要。
2025年5月,香港证监会和港交所联合公告,正式推出“科企专线”。“科企专线”为特专科技公司及生物科技公司在提交上市申请前提供专门的指引,便利政策包括允许以保密形式提交申请等,该专线有助于企业在不引发市场过度关注和避免信息泄露的前提下,预先就关键问题与联交所进行沟通并获取指导,帮助企业更精准、更高效地筹备上市工作。
二、通关指引:港股18C规则下IP关注要点与披露规定
如前所述,对于特专科技公司而言,知识产权发挥着展现企业技术实力、评估商业前景、识别潜在风险等关键作用。一方面,18C规则中第18C.12条规定,特专科技公司必须在上市文件中披露本交易所因其为特专科技公司而要求披露的资料。《新上市申请人指南》(以下简称“《申请人指南》”)和《指引信》中也载明了与知识产权有关的具体披露要求。另一方面,知识产权权属及来源是否清晰明确、知识产权布局能否构筑竞争壁垒和是否存在潜在侵权风险及各类争议等问题,与产品商业化路径能否顺利实施直接相关,本身也是审核的关注要点。
(一)知识产权权属及来源关注——特专科技“从何而来?”
知识产权权属及来源是审核者和投资者关注的首个要点,也是申请人必须披露的信息。权属方面,这关系到公司是否实际拥有其核心产品/服务的知识产权;来源方面,申请人是否具备独立的研发实力和技术地位,反映其可否持续进行技术创新和业务升级。
在披露知识产权权属及来源时,申请人需详细阐述其研发和业务模式,并明确其中涉及的各项技术成果的知识产权归属。同时,申请人需针对各项核心产品/服务说明其内部自行研发与外部合作研发的比例,以及申请人在技术合作中承担的角色。若涉及技术授权的,需要披露许可协议中的主要权利义务。
例如,有已成功上市公司在《招股说明书》中披露,其所处行业内的技术合作关系较为复杂,尤其是在知识产权方面,不排除未来可能会出现由技术合作引发的知识产权权属争议。

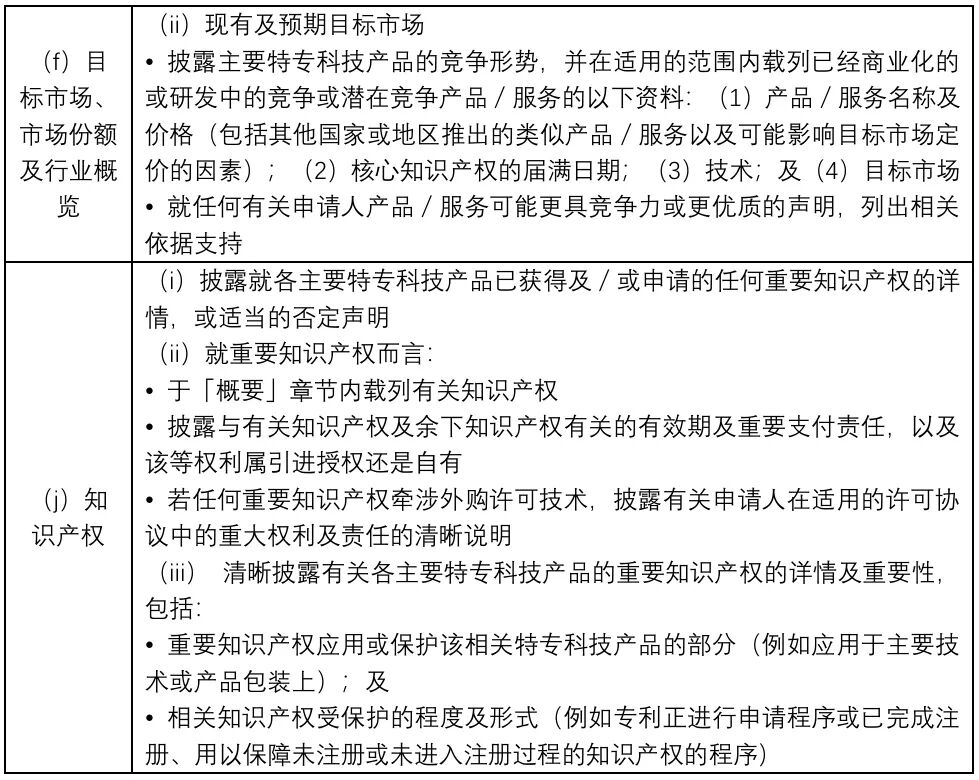
表2: 《申请人指南》和《指引信》中与知识产权来源有关的披露要求
(二)知识产权内容关注——竞争实力“如何体现?”
与科创板对主营业务相关知识产权数量设置“硬性指标”不同,《咨询文件》中指出:“大多数持份者均同意特专科技公司的成功通常有赖其拥有的独特技术,但并不建议强制规定特专科技公司须拥有某个最低数量或特定类型的知识产权,因为不同行业注册知识产权的普及情况有所不同。”
相较于知识产权的绝对数量,审核者和投资者倾向于通过申请人知识产权的各个维度综合判断是否能够体现并支撑申请人的市场竞争实力。对此,首先,申请人需要详尽披露知识产权的具体信息、法律状态、有效期、知识产权的重要性等。例如,涉及对商业化产品核心技术进行保护的专利,对其稳定性、有效期需格外关注。其次,将知识产权置于竞争格局中进行分析,综合评判申请人所拥有核心知识产权的地域范围、时间期限、可能的失效风险等对现有及预期目标市场、申请人的市场份额可能会产生的重要影响。
例如,有已成功上市公司在《招股说明书》中披露,该公司与其聘请的中国法律顾问确认,该公司有充足的知识产权保护,可以覆盖其主要特专科技产品或解决方案的重大方面。

表3:《申请人指南》和《指引信》中与知识产权详情、重要性等有关的披露要求
(三)知识产权风险关注——主动预警“风险何在?”
知识产权方面的不确定性几何,以及该等不确定性将为申请人带来多少影响?这一问题与公司的可持续经营能力和竞争实力息息相关,成为审核者和投资者关注的要点。知识产权风险可以归纳为四个方面:一是知识产权权属风险,二是知识产权侵权风险,三是知识产权被侵权风险,四是知识产权失效风险。权属风险方面,知识产权作为特专科技公司的核心资产,核心知识产权如面临重大权属争议,无疑将引发各方的担忧;侵权风险方面,《申请人指南》和《指引信》要求“披露由董事(由保荐人的尽职调查作佐证)就申请人是否有侵犯第三方知识产权的正面声明”;被侵权风险方面,竞争对手的侵权行为将导致申请人市场份额受损,如寻求权利救济必将付出一定人力与经济成本,并且诉请能否获得支持犹未可知;知识产权失效风险方面,知识产权被无效/期限届满等情形发生时,如缺乏其他保护,将极有可能丧失技术“护城河”。
已成功上市公司的《招股说明书》中常见的知识产权风险包括:无法就产品获得或维持足够的知识产权保护、第三方主张该公司侵犯知识产权时可能承担的侵权责任及可能对业务产生的影响、因保护知识产权而涉诉时可能耗费的人力物力,以及面临知识产权无效的风险。

表4:《申请人指南》和《指引信》中与知识产权风险有关的披露要求
三、行动指南:前瞻布局、理性规划的知识产权行动建议
机遇与挑战相伴,审核者和投资者对特专科技公司知识产权的深切关注,不应被视为上市前夕的“突击考试”,而应尽早将外界审视目光内化为自身的管理标准,进行前瞻布局和理性规划,方可从容不迫。
(一)健康证:技术权属“合规体检”
在技术合作/人才流动/科研院所成果转化等场合下,同一核心技术人员可能具有多重身份背景,同一项技术成果可能与多方主体存在各种关联,针对核心技术相关知识产权开展技术来源“合规体检”,以期避免潜在的权属争议,是走上技术商业化之路的“健康证”。
例如,有已成功上市公司在《招股说明书》中披露,该公司可能雇佣来自竞争对手的员工,无法保证这些员工在工作中不使用其前雇主的商业秘密,而这可能导致公司卷入诉讼。如其所言,人才是企业的核心资源,近年来,人才流动引发的“权利归属+侵权指诉”连环争议层出不穷。
“合规体检”中,至少有以下需要注意:(1)确定企业的专利清单及各专利重要性程度,不同重要性程度的专利在面临“权属危机”时将对企业产生不同的影响;(2)职务发明方面,结合专利申请研发历程、员工背景等情况核查,尤其要注意该专利是否有可能属于原单位的职务发明创造;(3)技术合同方面,第一,企业与技术合作方的知识产权归属约定起到决定性作用,但有时约定的覆盖范围可能存在争议;第二,法律对于委托开发/合作开发/技术服务/技术许可等情形下新产生技术成果的专利(申请)权/商业秘密归属有不同规定,有必要识别合同性质、了解技术合同履行情况;(4)重点针对企业所使用技术是否可能面临商业秘密侵权指诉进行核查,企业在引进人才过程中,须高度警惕无意间侵犯他人商业秘密的风险,必要时,若核心技术人员贡献的技术与其在原单位的技术研发具有高度相关性,则建议企业通过了解技术人员背景、分析技术关联性、开展访谈等方式详细尽调。
(二)基本盘:知识产权日常管理体系搭建
一套全面的知识产权内部管理体系对特专科技企业很有必要,以系统性地规范从创新成果保护方式选择、流程管理到风险预警的全过程。例如,有已成功上市公司在《招股说明书》中披露,该公司的知识产权对其持续成功至关重要,该公司已采取多项措施保护其知识产权,包括:实施一套全面的内部政策;成立知识产权工作小组;积极追踪知识产权的登记及授权状况;在发现潜在知识产权冲突时适时采取行动;在劳动合同中明确声明与知识产权归属及保护有关的权利及责任等等。
知识产权日常管理体系的搭建至少包括以下几个方面:(1)全面梳理企业的知识产权管理现状并发现问题;(2)搭建著作权管理制度,涵盖日常管理、风险识别等;(3)搭建商标权管理制度,涵盖商标注册审批流程、日常管理、风险识别等;(4)搭建专利管理制度,涵盖专利申请管理、职务发明奖励报酬制度、侵权监控等;(5)搭建商业秘密管理制度,涵盖密点识别分类、涉密载体管理、涉密人员管理、涉密场所管理、应急预案等;(6)搭建竞业限制管理制度、技术合同管理制度等;(7)对技术人员、管理人员开展知识产权培训,例如,有已成功上市公司在《招股说明书》中披露,该公司已制定目标,对员工实行100%全覆盖的知识产权培训。
(三)探路器:技术自由实施分析与风险厘清
港股18C章规则下,《申请人指南》和《指引信》提出“披露由董事(由保荐人的尽职调查作佐证)就申请人是否有侵犯第三方知识产权的正面声明”。尤其对于未商业化公司而言,“专利荆棘”引发了审核者和投资者对技术能否“自由实施”的担忧。正如有已成功上市公司在《招股说明书》中所言,该公司的若干竞争对手拥有大规模专利组合,并且,竞争对手的一些专利具有宽泛的权利要求,因此竞争对手可能会声称该公司的产品或解决方案侵犯专利。此外,行业内公司可能利用知识产权诉讼获得竞争优势。
技术自由实施分析(FTO)是企业在产品研发、进入市场前,预估、规避专利侵权风险的核心环节,其本质是通过系统性排查确认目标技术在特定地域范围内实施时,是否落入第三方专利的保护范围。这一过程需结合技术特征比对、法律状态分析及市场布局等综合开展,具体包括:(1)针对拟采用技术方案,开展全面的专利检索,明确相关技术领域的专利布局现状;(2)开展专利侵权比对,判断是否存在落入第三方专利保护范围的风险;(3)评估风险专利对企业商业计划的影响,包括风险专利的授权可能性、稳定性、有效期等;(4)针对高风险专利,制定规避设计方案、无效宣告,或考虑许可引入等应对策略。
(四)攻防剑:可诉专利与商业秘密等知识产权协同布局
是否构建能为企业带来竞争优势、甚至帮助企业免于竞争的知识产权壁垒,关乎特专科技公司能否取得商业成功。例如,有已成功上市公司在《招股说明书》中披露,该公司的成功很大程度上取决于该公司通过获取、维护及执行其知识产权,保护使其候选产品及解决方案免于竞争的能力。相反,如果缺乏高质量、可执行的知识产权,将使企业在遭遇侵权时陷入“弹药不足”的困境,最终导致市场份额的丧失。
对于特专科技企业而言,技术类知识产权布局尤为重要,超越专利数量的简单堆砌,追求目标是一个权利稳定、能够有效发起诉讼或应对挑战的高质量专利组合,与商业秘密共同形成立体、互补的保护体系,具体包括:(1)识别核心,分类施策:甄别技术成果中的核心关键技术,对于符合专利授权要件、易于通过“反向工程”获知的技术方案,布局“可诉专利”;对于涉及工艺参数、核心算法等难以探知的内容,采用商业秘密进行保护;(2)构建高质量专利组合:围绕核心技术进行系统性专利布局,涵盖基础专利、改进专利、外围专利,对竞争对手形成有效威慑;(3)完善的商业秘密保护体系:建立密点识别与定级机制,包括涉密信息/涉密载体/涉密人员/涉密场所管理机制,尤其要注意员工培训、行为管理与离职指引。此外,正如有已成功上市公司在《招股说明书》中所言,尽管该公司在与其他主体进行合作时通常会签署保密协议,约束接触到其保密资料的合作方不得披露该公司的保密资料,但此举并不能完全杜绝合作方的违约行为,而任何违反此类保密义务的行为均可能导致该公司宝贵的专有知识泄露予公众、第三方,乃至竞争对手,从而使该公司的竞争优势受损,对该公司的经营业绩造成不利影响。可见,相较于“事后救济”,对于核心商业秘密有必要依靠制度手段+技术手段“防患于未然”,尽可能避免其公开为企业造成难以弥补的损失。
(五)金刚盾:应对诉讼挑战,化解知识产权争端
激烈的市场竞争中,特专科技企业有时难免“树大招风”,遭遇专利无效挑战、侵权诉讼、权属诉讼、恶意投诉等。若应对不力,可能会向审核者与投资者传递负面信号,影响上市进程。筹备上市是公司实力的体现,但选择在公司上市进程中发动诉讼,有时被当作一种竞争对手的出击策略,实践中并不罕见。
构建一道“金刚盾”般坚实的防御应对体系,至少包括:(1)善用政策,考虑科企专线“秘密递表”,延迟向公众披露上市计划,减少在敏感期成为诉讼目标的可能;(2)积极应对审核者聆讯,包括通过技术特征比对说明产品不构成侵权的情况,指出涉案专利可能被宣告无效,指出对方诉请的赔偿数额明显过高,以及由实际控制人出具承诺函等;(3)聘请专业律师介入,积极应诉,围绕事实做全方位的准备和应对,并围绕诉讼可能给上市和生产经营造成的影响,提前做好应对策略;(4)考虑实施反制措施,包括对涉案专利提出无效宣告请求,排查对方产品是否可能落入己方的专利权保护范围并提起新的专利侵权诉讼等;(5)考虑寻求和解,在充分评估后考虑避其锋芒,主动提出和解谈判;(6)运用确认不侵权之诉,对于竞争对手以律师函等形式发出的威胁,干扰公司上市进程的,如符合法定条件,考虑主动提起“确认不侵权之诉”,消除不安状态;(7)反击滥用知识产权恶意诉讼的行为,对于恶意诉讼意图阻碍企业正常经营或上市进程的,除积极抗辩外,应考虑坚决反制,追究其损害赔偿责任,展现企业维护自身合法权益的决心与能力。
四、结语
新技术如同一颗珍贵的“种子”,资本带着对“未来”的信念买入“现在”,灌溉这颗种子,以期其成长为“参天大树”。港股18C规则为特专科技公司铺就了一条康庄大道,面对机遇与挑战,特专科技公司有必要前瞻布局、理性规划,备好“健康证”、筑牢“基本盘”、善用“探路器”、手持“攻防剑”、稳握“金刚盾”,借助知识产权为企业行稳致远保驾护航。