不容忽视的海外投资合同保护:坦桑尼亚电力项目系列案的启示 (一)
不容忽视的海外投资合同保护:坦桑尼亚电力项目系列案的启示 (一)
一、引言
近年来,投资者-国家争端解决机制(ISDS)面临前所未有的系统性挑战。拉丁美洲多国相继退出Convention on the Settlement of Investment Disputes Between States and Nationals of Other States(《ICSID公约》,又称“华盛顿公约”),玻利维亚(2007年)、厄瓜多尔(2009年)、委内瑞拉(2012年)先后宣布退约[1];欧盟及英国于2024年宣布退出能源宪章条约(ECT),而联合国国际贸易法委员会(UNCITRAL)第三工作组的ISDS改革谈判仍进展缓慢。在此背景下,资深国际仲裁员Alexis Mourre认为:“仲裁界正在‘输掉’确保ISDS生存的战斗…应转而考虑回归投资的合同保护。”[2]
与国家之间的投资条约不同,投资合同是由外国投资者直接与东道国或其实体就某特定项目进行签订的合同[3],常见类型包括自然资源特许合同、油气资源产量分成合同、政府和社会资本合作合同等等。投资合同中可载明ISDS条款,即双方约定将纠纷提交ICSID仲裁(即《ICSID公约》下适用ICSID仲裁规则的仲裁)、其他机构仲裁或联合国贸法会规则下的临时仲裁(UNCITRAL仲裁)。相较于投资条约,投资合同可为投资者量身定制保护条款,约定更明确的实体义务与特殊争议解决机制。当投资者母国与东道国之间没有可适用的投资条约时,投资合同可成为诉诸投资仲裁的法律基础;即便存在条约保护,合同亦能构筑“双保险”机制。
香港某外资银行诉坦桑尼亚案(“坦桑尼亚电力项目系列案”)提供了极具启发性的样本:当条约仲裁因投资者身份问题受挫时,基于投资合同的仲裁成功挽回1.85亿美元损失。本文将以该案为主线,剖析投资合同在管辖权、实体义务、适用法律等维度上对条约仲裁的补充作用,为中国投资者海外维权提供新思路。
二、坦桑尼亚电力项目系列案基本背景
(一)项目背景
1995年,独立电力坦桑尼亚有限公司(IPTL,即马来西亚投资者Mechmar与当地企业VIP组建的当地合资公司)分别与坦桑尼亚国有电力公司(TANESCO)及坦桑尼亚政府签订《购电协议》与《执行协议》。《购电协议》约定IPTL在Tegeta建设运营发电设施并向TANESCO供电20年,《执行协议》第16条禁止坦桑尼亚政府对项目采取征收或歧视性措施,两协议均约定ICSID仲裁管辖。[4]
1997年,IPTL将协议项下全部权益转让给马来西亚银行财团作为贷款担保;其马来西亚股东Mechmar(持股70%)与当地股东VIP(持股30%)亦将股份质押给担保代理人。2005年,香港某外资银行(“香港外资银行”)受让全部贷款及担保权益。
(二)关键争议
2002年,当地股东VIP在坦桑尼亚法院提起IPTL清算程序。尽管Mechmar根据股东协议的仲裁条款于2003年获伦敦国际商事仲裁院(LCIA)仲裁裁决命令VIP停止清算,但坦桑尼亚法院以程序理由拒绝执行该裁决。2008年,香港外资银行行使VIP股份质押权并由股份接收人申请暂停清算,法院再次拒绝,并指定了清算人。2008-2011年间,香港外资银行通过马来西亚法院与BVI法院的系列程序取得了Mechmar的70%股份。
2013年8月,VIP申请撤销清算并向法院提交其与当地公司PAP的股份购买协议,约定出售其拥有的30%股份给PAP。2013年9月,坦桑尼亚高等法院在未听取香港外资银行意见、未审查股权归属问题的情况下,径直下令将IPTL全部资产和股权转给PAP——此举成为后续仲裁的核心争议。
(三)三线仲裁策略
面对这一系列措施,香港外资银行通过三次ICSID仲裁寻求投资保护,包括:(1)由该银行的英国母公司于2010年基于《英国-坦桑尼亚BIT》对坦桑尼亚政府主张条约违约,但2012年仲裁庭认为英国母公司仅通过持股其香港子公司而间接持有贷款,不符合条约下的投资者资格,从而驳回管辖权(“条约仲裁案”);(2)香港外资银行基于《购电协议》于2010年对TANESCO提起合同下的ICSID仲裁,主张TANESCO拖欠购电款项,2016年胜诉;(3)香港外资银行基于《执行协议》于2015年对坦桑尼亚政府提起合同下的ICSID仲裁,主张2013年法院命令及相关措施构成征收与歧视,2019年仲裁庭认定:坦桑尼亚法院的2013年命令“相当轻率和鲁莽”,构成“非常严重的等同于司法失败的错误”,违反合同第16条禁止征收与歧视义务,判令坦桑尼亚政府赔偿约1.85亿美元及利息(后两个案件合称“合同仲裁案”)。

点击可查看大图
三、管辖权分析
无论是基于投资条约还是投资合同提起仲裁,只要双方选择将争议提交至ICSID,申请人都必须首先满足《ICSID公约》第25(1)条设定的管辖权门槛,即 “适用于缔约国...和另一缔约国国民之间直接因投资而产生的任何法律争端”。
在坦桑尼亚电力项目系列案中,申请人方面临的管辖权挑战主要集中在两个维度:一是属人管辖权(Ratione Personae),即申请人是否具备合格的“投资者”身份;二是属事管辖权(Ratione Materiae),即案涉标的(受让的贷款债权)是否构成“投资”。
(一)投资者身份认定
条约仲裁中,仲裁庭通常严格依据条约文本定义对“投资者”的国籍及其实际投资行为进行审查。在前述条约仲裁案中,英国母公司依据《英国-坦桑尼亚BIT》提起仲裁,仲裁庭依据BIT第8(1)条中关于“investment of the latter”(后者的投资)的表述,作出了解释论证:条约保护的投资者必须对投资有“积极的投入行为”,仅仅作为被动持股的母公司,若未证明其直接指挥、出资或实际控制了该项投资,则不符合条约下的投资者资格。因此,该条约仲裁管辖权被驳回。
相比之下,当投资者身份因不符合条约规定要件而无法适用条约仲裁时,投资合同仲裁可以提供关键的补充路径。例如前述合同仲裁案反映出,投资合同允许通过权利转让(Assignment)机制,使受让人获得合格的投资者身份。
在这两起由香港外资银行提起的合同仲裁中,投资者身份均经过了两重检验:
1.合同合法受让人(legal assignee)资格:《购电协议》中没有关于转让的特殊规定,仲裁庭主要根据坦桑尼亚法判断是否属于合法转让[8];而《执行协议》中存在关于转让的特殊规定:“未经过坦桑尼亚政府的事先书面同意,不得转移本合同项下的权利或义务”(第15.1条),但“为了项目建设的融资,IPTL可以为其贷款人转移或创设担保权益,如果IPTL获得坦桑尼亚政府的事先书面同意”(第15.2条)。[9]仲裁庭认为,坦桑尼亚政府签署了转让通知,应视为已作出事先同意,因此香港外资银行是《执行协议》下的合法受让人。[10]
2. ICSID公约下的投资者:该审查是建立在申请人已成为合同当事方地位的继受者的基础之上的。香港外资银行是在香港注册的法人,属于中国国民,而中国为《ICSID公约》缔约国,因此香港外资银行符合“另一缔约国国民”要求。
另外值得注意的是,《执行协议》第21条约定根据《ICSID仲裁规则》解决争议,并为此目的明确约定IPTL为“受外国控制的实体”,除非外国投资者控制的股权低于35%;但如果争议无法通过ICSID解决(如ICSID拒绝行使管辖权),则争议应根据《ICC仲裁规则》解决。虽然本案中香港外资银行最终是以独立外国投资者的身份确立了管辖权,未直接利用关于IPTL外国属性的约定以IPTL名义启动仲裁或启用ICC兜底条款,但这充分体现了投资合同的灵活性——投资者可以通过精细的条款设计,为身份认定设置多重保险,防止因单一管辖权路径受阻而陷入救济真空。
(二)投资认定
管辖权的另一要素是申请人是否符合属事管辖权(Ratione Materiae),即《ICSID公约》所要求的“直接因投资而产生的任何法律争端”。
1.投资的判断标准
在条约仲裁中,近年来签署的投资协定明确规定了哪些合同权利属于“投资”,例如《中华人民共和国政府和哥伦比亚共和国政府关于促进和保护投资的双边协定》规定,投资包括“根据法律可以通过合同授予的特许权,包括准许勘探、耕作、提炼和开发自然资源的特许权”。[11]此外,该协定还要求投资应具备如下性质:“1.以资金或其他资源缴付出资;2.获得收益的预期;3.投资者对风险的负担。”[12]
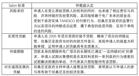
该等对于投资属性的要求与《ICSID公约》下仲裁庭在长期实践中所形成的对“投资”的解释标准基本一致。因为由Salini v. Morocco案件确立,这个标准俗称“Salini标准”,包括以下四个因素:(1)金钱或资产的投入;(2)持续一定期限;(3)风险因素;以及(4)对东道国经济作出贡献。[13]如果案涉条约本身对于“投资”的定义较为简单,则实践中常常需要讨论投资者是否同时满足了条约的要求以及“Salini标准”。
相较而言,依据投资合同提起ICSID仲裁时,仅需满足ICSID对“投资”的要求,无需受条约文本中投资定义的束缚;若采用非ICSID仲裁(如ICC、LCIA),则灵活性更高。
2.合同仲裁案:合同意图+客观标准
两起合同仲裁案中属事管辖权的核心争议在于:香港外资银行并未参与电厂最初的建设,而是通过在二级市场收购不良贷款介入项目,这种“购买债权”的行为是否构成《ICSID公约》下的“投资”?
第一次合同仲裁中,仲裁庭认为申请人购买对IPTL的贷款项下尚未清偿的债权,并受让相关协议项下的权利,已构成《ICSID公约》中的投资,但没有明确引用Salini标准,TANESCO以“未说明理由”为由申请撤销,ICSID撤销委员会认为仲裁庭虽未长篇论述,但已给出“购买债权/权利让与”的认定依据,不构成“完全缺乏理由”。
第二次合同仲裁中,申请人主张将主观因素纳入考量,即《执行协议》明确包含投资保护条款且约定通过ICSID解决争议,且合同明确允许为融资目的将合同权利转让给贷款人,说明双方认可该标的为一项“投资”。仲裁庭回应道,合同中双方意图有重要参考价值,但不能替代《ICSID公约》第25条的客观审查,仅双方同意并不能将普通商业交易、政治争端或非法律争端提交给ICSID解决。[14]随后,仲裁庭运用Salini标准,综合审查了标的的经济实质是否构成一项投资,特别考虑到申请人的贷款回报依赖于电厂未来的现金流,承担了与主权行为和项目命运紧密捆绑的风险,最终认可了该收购贷款的投资性质。

点击可查看大图
坦桑尼亚电力项目系列案表明,当投资形式非典型或处于商业交易与投资的边界地带时,合同中双方将标的视为“投资”的明确意图是重要的辅助证据;虽然决定性因素仍是标的在经济实质上是否满足Salini标准,但相较条约仲裁而言,投资者可以通过合同约定为将来的维权创设更多空间。
(三)属时管辖权
投资合同中的ISDS条款不受两国BIT是否存在、生效或终止的影响,在当前条约仲裁面临系统性挑战的背景下尤为重要。一般而言,BIT会包含“日落条款”(sunset clause),规定即使条约终止,在一定期限内(通常5-20年)仍对终止前已存在的投资提供保护。然而,对于在BIT终止后才进入东道国的投资者,可能陷入无条约保护的困境。
此时,投资合同中的ISDS条款或成为维护投资者权益的关键工具,其效力独立于任何投资条约的存续状态。因此,对于无条约保护或条约保护受限的投资者,应在合同谈判阶段将ISDS条款作为核心要素纳入投资合同,以确保在条约保护缺失的情况下仍有争端解决的有效途径。
在下一部分,本文将继续介绍投资合同可包含的核心条款、适用法律,并简要讨论投资保护与东道国监管权的平衡问题。敬请期待!
[注]
[1] UNCTAD, “Denunciation of the ICSID Convention and BITs”, https://unctad.org/system/files/official-document/webdiaeia20106_en.pdf.
[2] IISD, “Resurgence of Contract-Based ISDS and the Risk of Internationalizing Investor–State Relations”, https://www.iisd.org/itn/2025/04/30/resurgence-contract-based-isds-risk-of-internationalizing-investor-state-relations-harshad-pathak/.
[3] Sondra Faccio, Investment Contracts and the Reform of Investment Arbitration: Towards Sustainability, ICSID Review - Foreign Investment Law Journal, 第38卷第3期,2023年秋季号,第625–643页。
[4] 《购电协议》第23.2条约定争议应提交ICSID仲裁;《执行协议》第21条约定首先适用ICSID仲裁规则,若ICSID拒绝管辖则适用ICC仲裁规则。
[5] ICSID Case No. ARB/10/12,仲裁庭由William W. Park(首席仲裁员)和Barton Legum、Michael C. Pryles组成。
[6] ICSID Case No. ARB/10/20,仲裁庭由Donald M. Mcrae(首席仲裁员)和Zachary Douglas、Brigitte Stern组成。
[7] ICSID Case No. ARB/15/41,仲裁庭由Lawrence Boo(首席仲裁员)和Stanley Burnton、Kamal Hossain组成。
[8] ICSID Case No. ARB/10/20, 关于管辖权和责任的裁决,2014年2月12日,第145-151段。
[9] ICSID Case No. ARB/15/41, 裁决, 2019年10月11日, 第57段。
[10] ICSID Case No. ARB/15/41, 裁决, 2019年10月11日, 第172-175段。
[11] 《中华人民共和国政府和哥伦比亚共和国政府关于促进和保护投资的双边协定》,第1.1(e)条。该条约于2008年签署,2013年生效。
[12] 《中华人民共和国政府和哥伦比亚共和国政府关于促进和保护投资的双边协定》,第1.3条。
[13] Salini Costruttori S.p.A. and Italstrade S.p.A. v. Kingdom of Morocco, ICSID Case No. ARB/00/4, 裁决,2001年7月31日,第52段。
[14] ICSID Case No. ARB/15/41, 裁决,2019年10月11日,第193-194段。