商业诋毁诉讼中的攻与守:涉对比广告的司法认定标准
商业诋毁诉讼中的攻与守:涉对比广告的司法认定标准
一、引言
随着市场竞争日趋白热化,对比广告(亦称比较广告)凭借其直观展示产品优势、快速吸引消费者关注的特点,已成为企业推广产品、抢占市场份额的重要营销方式。经营者常通过短视频、文章、直播测评或委托第三方测试等方式,就自家产品与同类型产品的技术参数、外观设计、性能功效等进行对比,以期凸显自身产品优势,吸引消费者。然而,若对比广告使用不当,可能触碰构成商业诋毁不正当竞争行为的法律红线,引发不正当竞争诉讼。故此,企业在运用对比广告经营策略时,亟需明晰“合法对比广告”与“违法商业诋毁”的法律界限,并深入了解司法实践中对于商业诋毁不正当竞争行为的认定标准以及相关诉讼策略。
二、对比广告的法律边界
对比广告作为一种常见的竞争性市场营销策略,经营者通过在质量、性能、功效等方面将自有商品与同类商品进行比较,旨在突出自身产品优势,进而提升市场竞争力。我国法律原则上允许对比广告宣传,但要求对比广告提供的商品信息应当是全面、客观、充分且科学的[1],旨在为消费者提供有效的决策参考,而非扰乱市场竞争秩序。目前,我国对于对比广告的法律规制呈现多法域交叉的特点,主要散见于《反不正当竞争法》《广告法》及《商标法》等法律法规之中,共同构成了合法合规对比广告的法律边界。
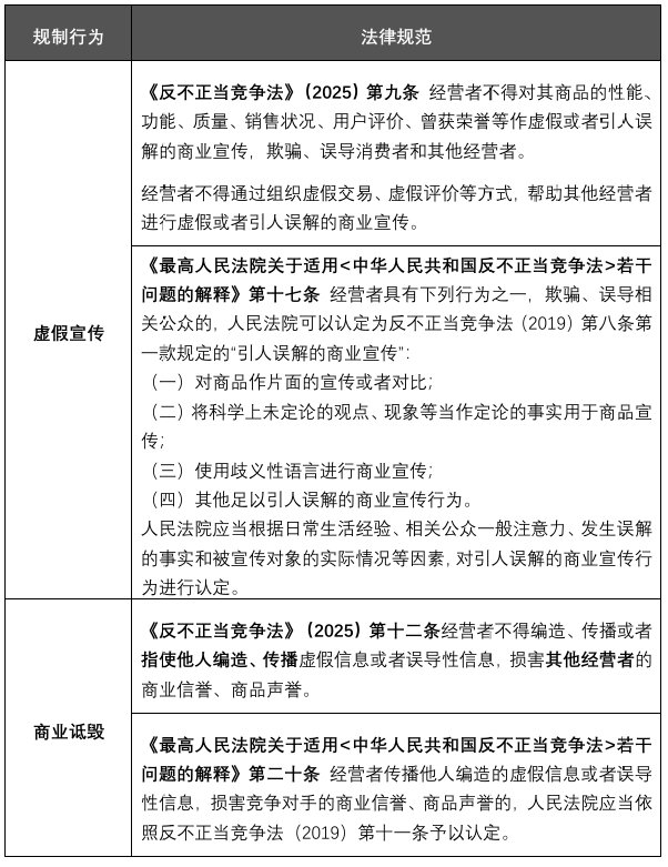
(一)《反不正当竞争法》对对比广告的规制
《反不正当竞争法》是规制不当对比广告、维护公平竞争秩序的核心法律。其规制的重点主要是关于两类对比广告常可能涉嫌构成的不正当竞争行为:虚假宣传与商业诋毁。
2025年修订的《反不正当竞争法》进一步强化了对商业诋毁行为的监管力度。一方面,其保护与规制的对象从传统的“竞争对手”扩展至“其他经营者”,扩大了保护范围。另一方面,立法明确将经营者“指使”自媒体、网络水军等第三方主体,实施的刷差评、发帖诋毁等损害其他经营者商誉的行为纳入商业诋毁的监管框架,回应了数字营销时代对比广告可能以隐蔽、间接方式实施诋毁的新挑战,体现了立法层面对商业诋毁行为的打击力度。
在对比广告引发的诉讼中,商业诋毁行为通常与虚假宣传行为构成竞合。二者虽均涉及“编造、传播虚假信息或者误导性信息”,但商业诋毁行为的认定在虚假或误导性信息之外,增加了 “行为对象的特定指向性” ,即该等虚假或者误导性信息足以使相关公众识别出特定的竞争者或其商品服务,以及 “损害商誉的实质后果或可能性” 这两个要件,证明要求更加严格。
在司法实践中,法院对于同一不当对比广告行为,可能同时认定其构成虚假宣传与商业诋毁行为,并竞合适用相应的法律责任。
因此,作为权利受到损害的经营者,在提起诉讼时,建议以“不正当竞争纠纷”为案由,并主张被告的行为同时构成虚假宣传与商业诋毁,此举能够更加全面地覆盖商业诋毁侵权行为的不同侧面,最大化维护原告的合法权益,尤其在索赔与请求消除影响等方面更具优势。

点击可查看大图
(二)《广告法》对于对比广告的规制
对于广告的认定,国家市场监督管理总局于2025年6月19日印发《〈中华人民共和国广告法〉适用问题执法指南(一)》(“《指南》”)予以明确规定,即广告应当由广告主自行或者委托发布,并同时具备营销性、媒介性、受众不特定性、非强制性等特性。同时《指南》结合实践中常见的业务场景,对不符合广告特性要件的情形予以明确排除。例如,经营者在官网中对自身信息的客观且无推销意图介绍;在经营场所、展销会等场合进行的“面对面”推销;通过电话、聊天软件进行的点对点即时信息交流;或依照相关国家规定必须标示的商品标签、说明书等强制性信息,均被《指南》明确排除在《广告法》适用之外。
对比广告作为一种特殊的广告形式,必须遵守《广告法》对于广告行为的一般性合规要求,同时《广告法》不同于《反不正当竞争法》赋予了经营者提起诉讼的权利,其更侧重于市场监督管理部门对经营者广告行为的监管。

点击可查看大图
(三)对比广告的商标法规制
如果经营者在对比广告中使用其他经营者的商标或标识,可能会被视为商标使用,进而被认定为侵犯他人注册商标专用权。根据我国《商标法》,在同类商品上对他人商标进行攀附性使用,以及不正当利用驰名商标导致其显著性减弱,均可能构成商标侵权行为。

点击可查看大图
三、对比广告构成商业诋毁的司法认定
根据我国《反不正当竞争法》(2025)第十二条,商业诋毁的认定包括以下四个构成要件,即(1)商业诋毁的实施主体是经营者;(2)商业诋毁的对象应当具有可识别性;(3)商业诋毁行为客观方面是编造、传播虚假信息或误导性信息;(4)商业诋毁行为产生或者可能产生损害特定经营者商业信誉、商品声誉的实质后果。但是,就各构成要件的具体认定,司法实践中存在比较大的差异。
(一)主体适格性——谁是法律规制的“红线主体”?
依据《反不当竞争法》第二条, “经营者”的范围相当广泛,包括从事商品生产、经营或者提供服务的自然人、法人和非法人组织,即使没有在市监部门正式登记,但只要个人或组织以营利为目的实际从事市场交易,均属于构成商业诋毁行为主体要件中的“经营者”。在司法实践中,“经营者”还延伸至与经营者存在利益关联的自然人。
例如,上海中院认为,被告圣某凯威公司副总经理雷某在其个人博客中发表针对竞争公司偷工减料的言论,指向性明显且缺乏事实依据,因雷某直接参与了圣某凯威公司的经营活动,被告圣某凯威公司可以视为原告公司的同业经营者。[2]然而,在此案件中,上海中院并未判决圣某凯威公司承担替代责任或共同侵权责任。相较之下,在(2017)沪0104民初8758号案件中,上海法院判决由公司承担由其相关员工具体实施的商业诋毁侵权责任。我们理解,法院主要基于公司员工的商业诋毁行为是否属于其职务行为,如是,则可能认定由公司承担商业诋毁侵权行为的责任。
此外,网络主播在品牌直播间进行产品对比测评,或者品牌方在官方认证的微信公众号、微博、抖音等第三方社交媒体平台上传网络主播具体实施的产品对比测评,如果涉及对品牌方竞争对手的恶意诋毁,也可能被视为品牌方的“指使”行为,由品牌方承担商业诋毁侵权行为的责任。[3]
(二)行为违法性——如何认定“虚假或误导性信息”?
虚假信息是内容不真实、不符合实际情况的信息,即这些信息是无中生有编造而来,而误导性信息包括真实或部分真实的信息,往往以模棱两可、以偏概全、真伪不明的状态呈现,使受众对客观事实产生了认知偏差。在诉讼实践中,关于虚假或误导性信息,原被告双方主要存在以下争议焦点:
1.举证责任如何分配
一般而言,在商业诋毁案件中,原告对于(1) 诉讼双方存在竞争关系;(2) 被告有传播虚假信息或者误导性信息行为; (3) 侵权行为导致原告商誉受到损害负有举证责任。而被告则对于传播的信息的真实性,并通过正当的方式进行传播负有举证责任。
其中,原被告双方对于案涉信息是否构成虚假信息或者误导性信息的举证责任有明显重叠,因此在司法实践中,法官对举证责任分配有较大的自由裁量空间。
根据我们的实务经验,法院一般认为,原告是主张案涉对比广告侵权的主体,负有对于侵权事实的初步举证责任。原告需要说明被告的对比广告存在何种内容不真实、不符合实际情况的信息,或者存在何种陈述不完整事实、容易引发错误联想的信息。若原告举证不充分,需要承担举证不能的败诉风险。[4]
在原告完成初步举证后,应由被告对被诉对比广告信息的真实性承担举证责任。比如有法院认为,被诉侵权方作为讼争信息的来源方及散布者,更容易掌握信息来源的证据。相关言论涉及的内容是否真实,应当由发布相关言论的被诉侵权方承担举证责任。[5]
2.传播行为的认定
虚假或误导性信息只有经过传播后才有可能构成商业诋毁,仅编造信息而未将编造的信息进行传播则不构成商业诋毁。[6]
传播的形式通常多种多样,如通过大众媒体、发布会等公开方式传播,值得注意的是,向竞争对手的合作伙伴发送律师函、告知函、公开信[7],向政府职能部门举报[8],在微信朋友圈的散布[9],同样可能被认定为《反不正当竞争法》中的“传播”行为。
3.对比内容是否全面、客观、真实
如前所述,误导性信息的传播也可以构成商业诋毁,因此,即使经营者在对比广告中传播的信息是真实的,但却以片面的引人误解的方式表述,使得消费者产生认知偏差而削弱其购买竞争对手商品或服务的意愿,在反不正当竞争法上仍然可能予以负面评价。
实践中,即使对比广告中的技术比对有真实根据,但若未采用国家或行业公认的检测评定方法,仅从自身产品或服务的特点出发进行片面对比,也有可能构成商业诋毁。
例如,在一则颇具代表性的判决中,陕西省高院认为,本案中的列巴是一种面包、糕点类食品,国家及行业均制定有相应的食品生产标准,有公认的检测评定方法。然而,C公司作为一家旨在维护食品安全公益事业,专业从事食品测评的公司,在案涉视频中并未采取或参考国家或行业的相应标准和方法,而是从自己经营的“彩虹黑麦列巴”的产品特点出发,有针对性地仅就产品是否采用了纯黑小麦、安佳黄油,核桃去皮方式进行片面的比对,忽略了产品的水分、酸度等重要客观数据,回避了生产工艺、消费群体、感官口味等影响产品风评的其他诸多因素,这样的评测标准和方法显然是不严谨、不科学、不客观的,其目的难言正当,结果的中立性、公正性也必然存在偏差。[10]
(三)指向对象特定性——未指名道姓也会构成侵权?
根据《最高人民法院关于适用〈中华人民共和国反不正当竞争法〉若干问题的解释》第十九条“当事人主张经营者实施了反不正当竞争法第十一条规定的商业诋毁行为的,应当举证证明其为该商业诋毁行为的特定损害对象”。换言之,商业诋毁行为必须要指向特定经营者。
对于是否仅能以“指名道姓”的方式指向特定经营者。最高人民法院在一则商业诋毁案件判决中认为,“反不正当竞争法调整的商业诋毁行为并不要求行为人必须直接指明诋毁的具体对象的名称,但商业诋毁指向的对象应当是可辨别的”[11],对于辨别标准,最高人民法院进一步作出解释“商业诋毁行为所针对的商事主体应当有其特定的指向对象,即相关公众能够根据接受的信息分辨出诋毁者指称的具体对象,并能够对受害人产生清晰的印象记忆”[12]。可见,经营者在对比广告中即使未明确具体地指向某一具体的经营者,只要相关公众通过该对比广告信息可以锁定某一经营者或某一类经营者,即可能被认定为“指向特定经营者”。
从司法实践来看,当法院认定商业诋毁成立时,主要考虑以下因素:
(1)对比广告中是否保留了竞争对象的特定标识。例如,山东省高院认为“被告发布的视频并未直接指称原告,但是使用了类似原告品牌标识“海小聚”的卡通形象与类似原告激光电视的电视图案,并声称视频显示的激光电视存在漏光、噪音大等问题”。[13]
(2)根据相关市场结构是否能分辨出指称的具体对象。例如,在一则商业诋毁案件中,最高人民法院认为,“在上海市场上销售“蘭王”品牌鸡蛋的商家只有原告和被告两家公司,该《声明》所针对的‘其他公司’可以被视为明确指向原告”。[14]。然而,如果相关市场过大,难以定位到特定经营者,例如在广告中以全体竞争者作为指向对象,则一般认为此类行为并不会毁损“特定”经营者的信用,因此并不满足指向对象特定性的要件。
(3)根据相关市场中一般受众的平均认知水平和经验能否判断出指向对象。例如,广东省高院认为,“对于不同的商品或服务,其消费群体的知识基础、认知能力、消费习惯有所不同,而法律不仅要保护专业人士和明智的消费者,也要保护容易轻信的消费者。”[15]
若经营者在实施对比行为时,采取了合理、规范的去标识化措施,且对比形式合理客观的,该等对比行为则不应构成对竞争对手的商业诋毁行为。也有法院认为,有竞争才能形成良性的市场秩序,将不同品牌的同类产品进行对比,并且已规范地隐去被对比对象的商标品牌、商品标签及产品型号的,并非对竞争对手的商业信誉、商品声誉进行恶意诋毁、贬低的行为,不构成商业诋毁。[16]
由上可见,在审查对比广告时,法院通常也会综合考虑促进市场竞争、避免过度抑制市场活力,在保护经营主体商业声誉与促进和保护市场竞争两大法益之间探求平衡。
(四)损害实质性——如何证明商誉受损?
司法实践中,商誉受损的举证责任由原告承担一般不容易存在争议,但是,原告需要对于遭受的损害结果证明到何种程度,不同法院存在较大的分歧。部分法院认为,原告有义务承担其因被诉侵权行为所遭受的实际损失的举证责任。[17]具体而言,原告应提供明确证据,如费用发票、交易流水、账簿等,证明其损失与侵权行为之间存在法律上的因果关系。然而,也有较多法院认为,只要原告证明被告的侵权行为存在造成商誉损害的可能性,即可认定为损害结果。[18]
无论采用哪种标准,法院在最终认定是否构成损害结果时,通常会综合考虑商业诋毁侵权行为的持续时间和影响范围、被侵权人的经营规模和市场竞争状况、被侵权人声誉市场价值、侵权行为对被侵权人经济收益的影响、被侵权人维权成本、侵权主体的投入成本等进而作出判断。
四、商业诋毁诉讼中的“攻”与“守”
鉴于司法实践中,各地区和各层级法院在认定商业诋毁构成要件的标准上存在显著差异,这为诉讼律师提供了多元的控辩空间。根据我们的实践经验,原被告双方通常围绕以下核心问题展开攻防策略:
(一)商业诋毁指控方典型诉讼思路
1.强调原被告直接的竞争关系。当被告与原告存在直接且紧密的竞争利益冲突时,被告更有可能掌握原告的商业信息,且基于竞争利益冲突散布负面信息的可能性增加,因此应负有更高的注意义务。强调原被告的直接竞争关系,有助于引导司法机关认定被告存在主观恶意,并加重被告自证传播信息客观真实的举证责任。
2.证明被告对比广告内容的不实性。通过行业标准、专家意见或第三方检测报告等,证明被告对比广告所宣传的内容并非事实。
3.揭示被告主观恶意。若被告广告内容不仅对比自身产品优势,还使用带有贬低性词汇或暗示性语言,则可以作为其存在恶意的证据。
4.损害结果的量化。原告往往提供以下证据来证明商誉受损:

点击可查看大图
(二)商业诋毁被诉方常见抗辩要点
1.否定广告的指向性。如可以抗辩广告中已经隐去竞争对手的商标品牌、商品标签,原告产品外观不具有排他的可识别性,广告用语中也未提及原告或者原告产品的型号。
2.论证对比广告内容的真实性。提供权威机构的检测报告、数据支撑以及原告自己公开的数据信息,证明广告中所述的对比信息客观真实,广告仅是基于客观事实进行对比,而非主观贬损。
3.论证对比广告内容的全面性。从对比产品的目标用户角度出发,说明选取的对比角度是目标用户通常关注的要点,不存在片面陈述的情况。
4.主张属于正常商业评论。正当的商业评论、质疑或批评是市场竞争和舆论监督的一部分,受到法律保护。因此被诉方需要证明对比广告并未逾越法律允许的合理边界。具体而言,首先,可考虑论证评论内容基于客观事实或可验证的公开信息。其次,结合行业特点,论证该等信息面向的“相关公众”有能力辨别,不会产生与事实相悖的误解。最后,说明该评论属于对行业现象、产品信息的正常讨论、质疑或监督,旨在促进市场信息透明,而非出于恶意诋毁竞争对手商誉的不正当目的。[19]
五、企业如何未雨绸缪
鉴于商业诋毁纠纷的争议焦点往往集中于对比广告的“合法性边界”。为避免涉诉风险,我们建议企业在发布对比广告时,从数据真实性、表述规范性、流程合规性等维度构建全链条风控机制。具体包括:
1.确保对比广告内容的客观真实性。对比数据具有可溯性与可验证性。建立数据溯源机制,完整保存检测报告、原始数据及实验记录。尽量采用有资质的第三方检测机构,使用国家及行业公认的测试标准进行对比测试,避免使用未公开发表的内部测试数据作为对比依据。
2.注意在对比广告中避免使用贬低性词汇或暗示性表述。即使对比数据真实,也应避免使用“劣质”“不如”“低端”“谨慎购买”等可能引发争议的词汇。
可以在广告中增加字幕声明“本对比仅基于特定测试环境,实际效果可能因使用条件差异而不同”,以降低被认定为具有主观恶意的风险。
3.在广告中标明数据来源。如果对比信息基于第三方报告或行业标准,应在广告中注明出处,以增强公信力,比如“本对比数据引用自:[第三方机构名称](资质编号XXX)于[日期]发布的《XX检测报告》,测试对象为[产品型号],检测方法依据[标准名称]。完整报告见官网[链接]”。
4.建立全流程内部审查机制。市场部门提交广告脚本后,由法律顾问同步启动法律风险评估,重点审查对比对象、数据来源、表述用词,确保广告内容符合法律规定。在对比广告发布前,由质检部门对检测方法进行复现,确保数据可重复验证。
5.关注行业监管动态。某些行业对广告宣传有特殊规定,比如医疗行业禁止对比广告,因此我们建议有关行业的企业制定行业合规清单,列明禁用对比维度、强制披露事项,并定期进行内部培训。
[注]
[1] 北京知识产权法院(2022)京73民终4030号
[2] 上海市第一中级人民法院(2011)沪一中民五(知)终字第229号
[3] 陕西省高级人民法院(2021)陕民终392号
[4] 吉林省松原市中级人民法院(2019)吉07民初92号;湖南省常德市鼎城区人民法院(2021)湘0703民初3529号;四川省凉山彝族自治州中级人民法院(2019)川34民初23号。
[5] 辽宁省大连市中级人民法院(2020)辽02民终5033号
[6] 王瑞贺:《中华人民共和国反不正当竞争法释义》,法律出版社2018年版
[7] 北京市第二中级人民法院 (2008)二中民终字第4517号
[8] 上海市第一中级人民法院(2010)沪一中民五(知)终字第288号。
[9] 陕西省高级人民法院辽宁省大连市中级人民法院 (2023)辽02民初1281号
[10] 陕西省高级人民法院(2021)陕民终392号
[11] 最高人民法院(2009)民申字第508号
[12] 最高人民法院(2016)最高法民申2190号
[13] 山东省高级人民法院(2021)鲁民终38号
[14] 同[12]
[15] 广东省高级人民法院(2021)粤民终382号
[16] 杭州铁路运输法院 (2017)浙8601民初3142号, 江苏省南京市中级人民法院 (2014)宁知民终字第37号
[17] 山东省高级人民法院(2020)鲁民终579号
[18] 上海知识产权法院(2025)沪73民终33号
[19] 入库案例2025-09-2-180-001广州某公司诉瑞安市某中心商业诋毁纠纷案——商业诋毁与正当商业评论的区分